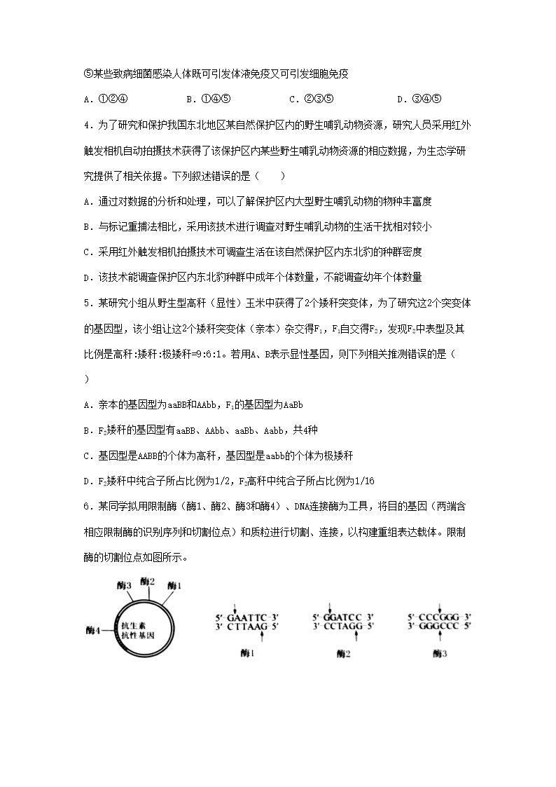
>
【文档预览】 文档大全网整理发布2023年新课标卷高考理科综合真题及答案(Word版),前五页预览如下:
本文来源:https://www.wddqw.com/qUuv.html
相关文章:
正在阅读:
2023年新课标卷高考理科综合真题及答案(Word版)06-16
2022年山东口腔执业医师实践技能考试成绩查询入口【已开通】07-20
2017年司法考试卷二真题及答案解析-广西2017年司法考试真题02-19
2021年广西中级审计师考试证书查验方式08-28
游仙人涧作文300字08-29
2017中考语文写作议论文论据:爱国08-07
初中环保作文:砍伐树木的后果07-10
2019年5月江西助理人力资源管理师考试成绩查询入口【已开通】04-01
普通农民入党自传范文:农民优秀入党自传范文01-05
广东东莞2022年4月自考准考证打印时间及入口(考前10天内)05-21
大学生村官年度述职报告模板【三篇】06-29