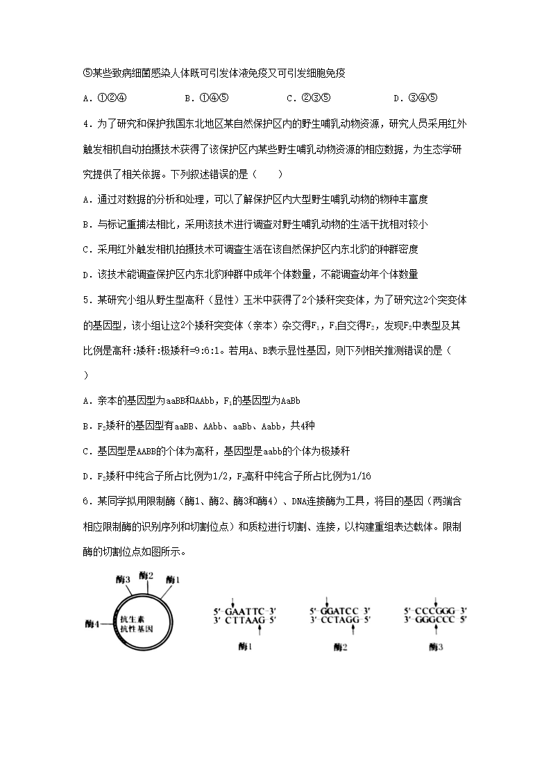
>
【文档预览】 文档大全网整理发布2023年黑龙江高考理科综合真题及答案(Word版),前五页预览如下:
本文来源:https://www.wddqw.com/EUuv.html
相关文章:
正在阅读:
2023年黑龙江高考理科综合真题及答案(Word版)06-16
AMD锐龙Ryzen5 1500X配什么主板好?R5-1500X处理器与主板搭配攻略06-03
浙江金华2018年初级会计职称报名入口已开通03-08
那一片梅花作文350字10-08
我们是一家人作文700字11-17
鲁迅《五猖会》读后感200字_鲁迅《五猖会》读后感范文04-17
四川攀枝花2017年中考录取分数线查询时间12-24
2023年甘肃环境影响评价工程师报名时间及报名入口[3月31日-4月6日]04-04
2011年河南三门峡中考语文真题及答案(Word版)07-14
企业党支部年度工作计划2021:企业党支部年度工作计划202209-05
宁夏石嘴山2023年10月自考准考证打印时间:考前一周02-04