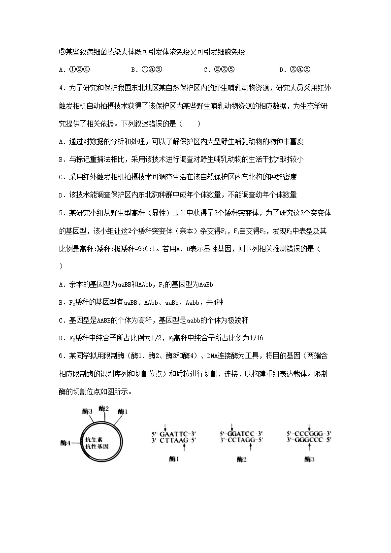
>
【文档预览】 文档大全网整理发布2023年安徽高考理科综合真题及答案(Word版),前五页预览如下:
本文来源:https://www.wddqw.com/7Uuv.html
相关文章:
正在阅读:
2023年安徽高考理科综合真题及答案(Word版)06-16
2021年10月山西证券从业资格考试报名交费时间:9月17日至30日08-24
2017年中考化学知识点大全:质量守恒定律08-14
北师大版小学六年级上册语文《小英雄雨来》教案三篇07-03
请收悉!2023年上海市长宁区民办小学报名志愿电脑摇号录取结果公布05-19
《俄狄浦斯王》读后感1000字|《俄狄浦斯王》读后感1000字05-04
初三青春奋斗议论文素材,初三议论文:高尚的青春_450字07-16
2021年内蒙古中西医执业医师医学综合考试准考证打印时间及入口08-21
西红柿炒鸡蛋作文600字06-26
关于春节印象的高中作文大全09-12
2021广东高考考什么科目及分数07-04