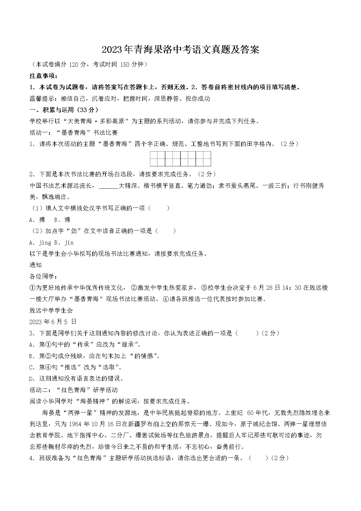
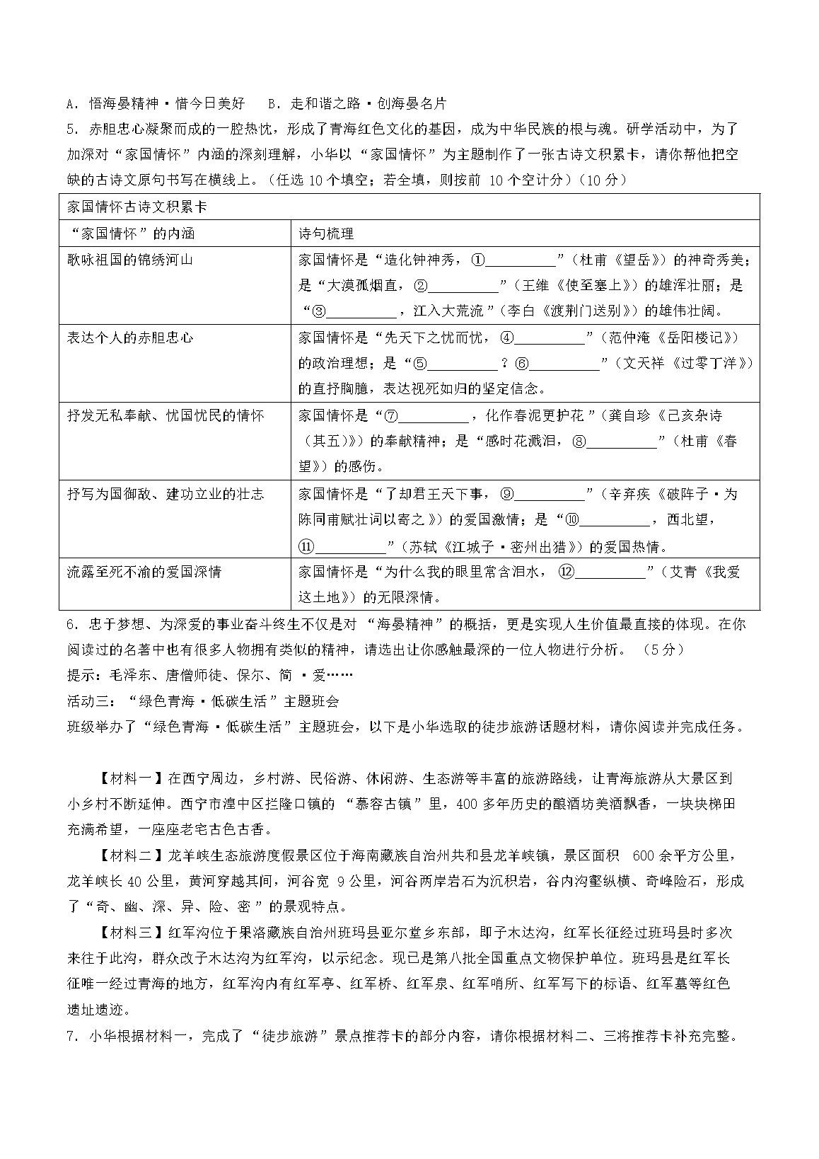
>
【文档预览】 文档大全网整理发布2023年青海果洛中考语文真题及答案(Word版),前五页预览如下:
本文来源:https://www.wddqw.com/qPPv.html
相关文章:
正在阅读:
2023年青海果洛中考语文真题及答案(Word版)07-19
2022年广西钦州市教育局关于组织幼儿园师生收看天宫课堂第二课通知08-28
2022年湖北十堰经济师准考证打印时间:11月7日-11月13日08-19
2022年江苏徐州中考物理试题及答案(Word版)07-27
2020内蒙古锡林郭勒盟乌拉盖管理区招聘公告12-14
有时我也想赏景作文600字12-27
2023年广东省梅州市兴宁市引进急需紧缺人才134人公告06-14
[学生奖学金颁奖典礼主持词]学生颁奖典礼主持词范文12-17
2018年卫生资格考试报名入口【开通时间:2017年12月28日至2018年1月19日】03-22
高一上册语文知识点总结归纳12-07
[快乐多多700字初中作文]人生之路快乐多初中作文三篇11-12