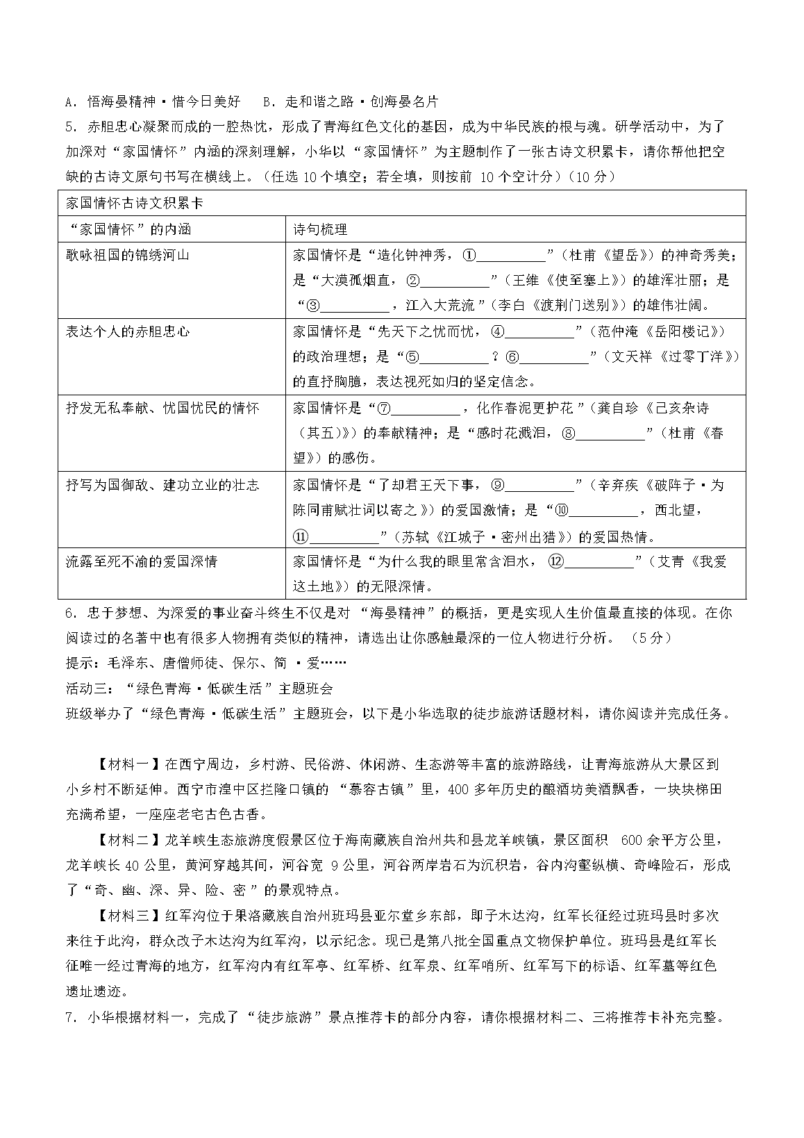
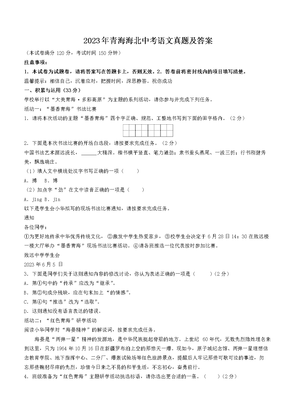
>
【文档预览】 文档大全网整理发布2023年青海海北中考语文真题及答案(Word版),前五页预览如下:
本文来源:https://www.wddqw.com/oPPv.html
相关文章:
正在阅读:
2023年青海海北中考语文真题及答案(Word版)07-19
初一寒假日记200字:单独在家07-29
遇见另一个自己作文800字12-23
温暖的旅程作文600字09-01
小学二年级描写小动物的作文250字02-25
[销售人员年终述职报告范文]销售人员年终述职报告02-10
一加9pro怎么升级coloros12-申请系统升级的方法(图文)06-04
2023年山东省省属事业单位招聘945人公告(报名时间2月21日-25日)02-20
2017取消会计从业资格-广东汕尾2017年会计从业资格考试成绩查询入口:广东省会计信息服务平台02-11
七夕情人节女朋友甜蜜告白短信03-23
早晨大海的景色作文300字12-09