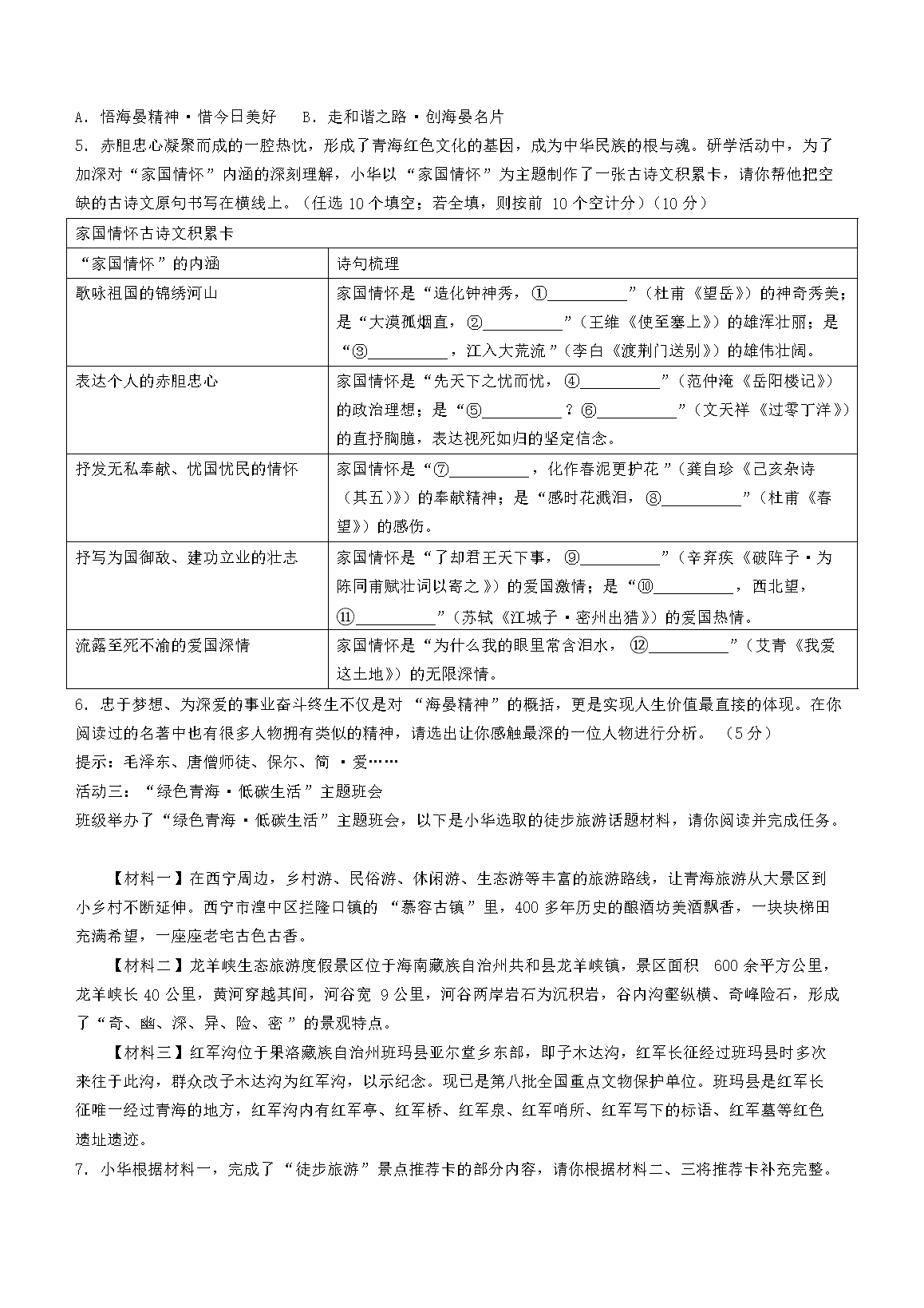
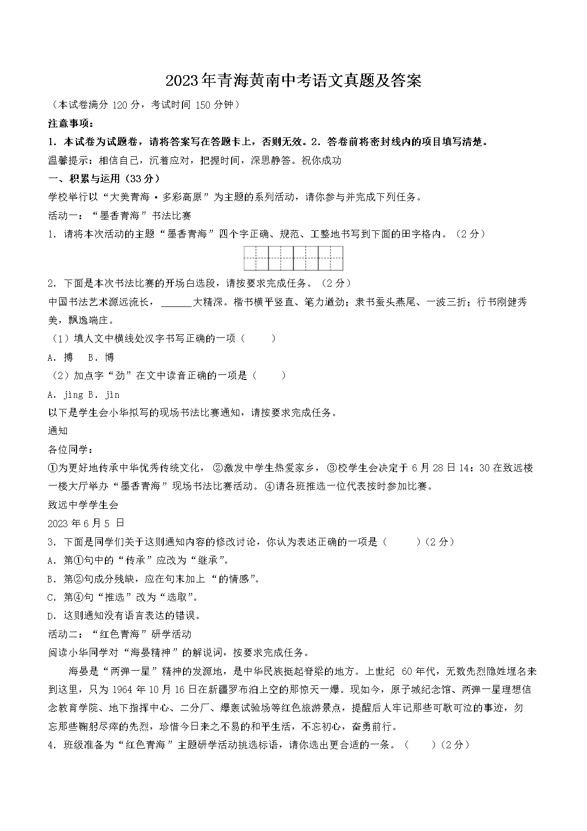
>
【文档预览】 文档大全网整理发布2023年青海黄南中考语文真题及答案(Word版),前五页预览如下:
本文来源:https://www.wddqw.com/3kPv.html
相关文章:
正在阅读:
2023年青海黄南中考语文真题及答案(Word版)07-22
有趣的儿童绕口令:麻子谣02-11
河南2024年研究生考试准考证下载打印时间及入口09-20
2017年四川司法考试成绩查询入口【已开通】03-15
2020国庆节简短祝福句子精选10-27
2022年北京国家卫生健康委机关服务局招聘公告(应聘时间:即日起至2023年1月9日)12-31
快乐过新年作文高中范文09-29
爱之传奇作文600字12-21
我的老师会武功作文800字05-08
2019年道路施工合同样本11-08
2022年5月吉林中级商务英语成绩查询时间及入口【BEC中级8月1日】07-19