
一、招生原则
(一)相对就近,免试入学。采取户籍为主、划片招生的办法,确保施教区内每位户籍适龄儿童少年都有一个相对就近的公办学校学位,实现“零择校”。
(二)一视同仁,公平发展。公办、民办学校均不享有招生特权,在同一规定的时间内,在同一招生平台上,实行同步报名、同步开展录取、同步注册学籍,促进公办、民办学校协调发展。
(三)对象分类,招生分批。根据所有义务教育阶段学校招生对象具备的条件实行分类,各类对象按文件规定的批次顺序进行报名和录取。
(四)以民为本,公平公正。回应社会关切,保障持有居住证的随迁子女享有在当地接受义务教育的权利。学校应通过微信公众号、宣传栏等途径宣传招生有关信息(施教区、招生计划、入学条件、报名时间与地点、报名材料、录取与公示的方式和途径、新生录取名单、咨询与举报电话等信息),接受社会监督。
二、招生对象
小学招收的对象为2017年8月31日(含)之前出生的适龄儿童,初中招收的对象为2023年小学毕业生。
三、招生计划
学校严格按县教育局下达的2023学年招生计划实施招生,不得擅自突破招生计划或扩大班额。学校确需追加招生计划的,经县教育局同意后,重新公布新增招生名额、班级数、班额等信息后方可实施。
四、招生办法
采取现场报名和网上报名相结合、审核录取和超额随机派位相结合、对象分类和招生分批相结合的招生办法。每名学生可申报1所公办学校和2所民办学校(其中选报2所民办学校的,不得跨县域兼报)。每名学生只有一次录取机会,一旦被一所学校录取,就不再参与其它学校录取。
未在规定时间内报名登记的学生,由相应片区统筹安排入学。
(一)报名方式。
1.网上报名。
下载安装“浙里办”手机APP,注册监护人个人信息并认证,搜索“入学掌上通”,选择“入学服务”板块的“义务段入学报名”,选择“永嘉县”进入报名页面,根据提示信息进行报名。
2.现场报名。
网上报名确有困难的家长,可到申请报名的学校咨询报名。各学校要做好报名家长的咨询和报名服务工作。
公办学校报名对象,除施教区学生、统筹学生第一批之外,均需在学校规定的时间段内,携带纸质报名材料到学校进行现场确认并完成网上报名。
(二)公办学校招生。
1.招生范围。
公办学校严格按照文件规定的施教区范围就近招生,未经批准不得随意变更招生区域。
2.对象分类与招生办法。
(1)施教区学生。
施教区范围内拥有户籍的适龄儿童少年。
通过审核的施教区学生未超出学校招生计划的,全部招录。通过审核的施教区学生超出学校招生计划的,根据户籍登记(迁入)时间的先后顺序安排入学,仍未被录取的适龄儿童少年由县教育局统筹就近安排到辖区内其它仍有空余学额学校就读。
2023年6月1日及以后登记的户籍不作为今年义务教育阶段招生施教区划分依据。
(2)政策照顾学生。
①烈士子女、驻永部队现役军人子女、公安英模、因公牺牲或伤残警察子女、国家综合性消防救援队伍人员子女;《军人子女教育优待办法》(政联〔2011〕7号)第八条所规定的对象。
②华侨、华人、港澳台同胞及其子女(参照《中共永嘉县委、统一战线部、永嘉县教育局关于印发<永嘉县华侨华人子女回国就读中小学工作的若干规定>的通知》(永委统〔2022〕2号)实施)。
③符合文件规定的人才子女(参照《关于开展2023年度永嘉县人才子女入学申报工作的通知》(永委人办〔2023〕1号)实施)、“飞地”人才子女、工业企业员工子女(参照《关于开展2023年工业企业员工子女入学申报的通知》(永经信〔2023〕13号)实施)。
④新居民子女积分入学对象(参照《关于做好2023年度新居民积分入学、积分旅游工作的通知》(永流联办〔2023〕1号)实施)。
⑤因政府城市规划实施、土地开发、公共设施建设、地质灾害移民等原因所形成的政策性移民子女、政府安置人员子女(凭相关政策文件等材料,可选择原户籍所在地施教区学校入学,或在政策安置所在地施教区学校入学)。
⑥符合《永嘉县乡村教师支持计划(2017-2020年)实施细则》规定,在乡村学校从教10周年(含)以上的乡村教师子女。
⑦其他符合县级及以上党委、政府和上级教育行政部门文件规定的对象。
符合政策照顾条件的申请对象,由其监护人于规定日期之前向相关部门提出书面申请,提供相应证明材料原件、复印件。相关部门会同县教育局共同审核材料,签署意见并对通过审核名单进行公示。公示期结束后,由县教育局直接抄送名单给学校,并直接录入招生系统,无需监护人报名。监护人按照学校规定的时间到学校报到,完成新生注册。
申请就读学校在招录完施教区学生后无空余学额的,政策照顾学生由县教育局统筹就近安排至周边仍有空余学额的学校。
(3)统筹学生。
在满足本施教区学生和政策照顾学生就读后,仍有空余学额的学校,按以下批次依次统筹安排:
第一批:
①2023年6月1日及以后登记户籍的施教区对象。
②施教区内有其父母(或本人,下同)不动产证的适龄儿童少年。
本批次两类学生同时开放报名,同时进行审核与录取。
不动产的产权面积要在60平方米以上,规划用途为住宅,且一套不动产当年只能有一户家庭子女申请就读所在施教区学校。产权登记时间截止于2023年5月31日。
第二批:
①父母一方为申请就读学校施教区内行政、事业单位在编在职员工的适龄儿童少年;父母一方为申请就读学校施教区内行政、事业单位非在编职工(连续工作并缴纳社保各满3年)的适龄儿童少年;父母一方在申请就读学校施教区内同一企业工作并连续缴纳社保满3年的本县户籍适龄儿童少年。
②父母一方户籍在施教区范围内的适龄儿童少年。
③在我县领有《浙江省居住证》的随迁人员子女。
④父母一方为山区(边远)学校(公办幼儿园)高级职称教师或县级学科骨干及以上教师。
⑤父母在申请就读学校施教区内购买在建商品房,已签订购买合同并报县住建部门备案的适龄儿童少年;其父母(或本人,下同)5月31日以后在施教区内取得不动产证的适龄儿童少年。
⑥符合《永嘉县工业企业员工子女入学管理办法》就近入学条件的对象。
⑦在施教区内有其父母(或本人)不动产并入住3年以上,因历史原因无法办理不动产证的适龄儿童少年。
第三批:父母在施教区内工作、经商满1年,并连续缴纳社保满1年的本县户籍适龄儿童少年。在我县实际工作且有居住登记的随迁人员子女。
统筹类第一批次第二种通过审核的申请就读人数超出学校空余学额的,采取按不动产登记时间先后顺序依次录取,额满为止。未被录取的,由片区统筹安排到周边学校,在周边学校录取完统筹类第一批次对象之后,统筹类第二批次录取之前予以录取。
统筹类第二批次通过审核的申请就读人数超出学校空余学额的,以电脑派位(抽签)随机予以录取。未被录取的统筹类第二批次学生,由片区统筹安排到辖区内其它仍有空余学额学校,在其第二批次对象录取之后,第三批次录取之前予以录取。
统筹类第三批次通过审核的申请就读人数超出学校空余学额的,以电脑派位(抽签)随机予以录取。
以上统筹类三批招生结束后,仍有空余学额的学校,由片区指导学校制定方案,招收确需在该学校就读的本县户籍适龄儿童少年。
(三)民办学校招生。
1.民办学校招生范围。
我县义务教育阶段民办学校(以下简称民办学校)均在县域范围内招生。本县范围内招不足的,经县教育局同意,由市教育局统筹,可在市域范围内补招(每生限报1所)。任何民办学校不得跨市域招生。
2.民办学校招生对象。
(1)直升生:经批准实施直升的九年一贯制民办学校的小学部毕业生。
(2)政策照顾学生。含符合本招生方案前文所规定的6类政策照顾对象条件的适龄儿童少年;民办学校举办者的直系亲属;正式聘任并实际工作的教师以及工龄满1年的职工(需提供至报名时满1年的流水工资册,满1年的连续缴纳社保证明材料)子女;学校与政府签订协议需招录的适龄儿童少年。
以上两类对象在民办学校公开网络报名之前予以优先录取,在5月30日前录入招生系统,并锁定名单。
(3)户籍生。拥有本县户籍的适龄儿童少年。
(4)产权生。其法定监护人或本人拥有本县不动产产权(住宅性质)的适龄儿童少年。
(5)学籍生。具有本县小学学籍的小学毕业生。
(6)居住生。其法定监护人或本人在本县实际居住并在本县领有《浙江省居住证》的适龄儿童少年;其法定监护人在我县工作并有我县居住登记的适龄儿童少年。
(3)至(6)类学生在招生平台于公开网络报名时间内进行报名。
各民办学校不得拒绝或变相拒绝符合条件的适龄儿童少年入学报名。
3.民办学校招生办法。
民办学校报名人数未超过招生计划数的,一次性全部录取。报名人数超过招生计划数的,严格按照“三个全部”(全部学校,全部对象、全部计划)的要求,由县教育局统一组织电脑随机派位录取。全程有公证机构参与并接受社会监督。同时被2所民办学校录取的,要在县教育局规定的时间内予以录取确认(签订录取就读书)并完成缴费。经电脑随机派位录取后确认放弃的(同时取消其他民办学校的递补录取资格,学校要保存确认放弃的相关依据材料),按摇号生成的顺序号,在未被任何学校预录取的学生中依次递补录取。递补录取人数为学校空余学额数。补录后仍招不足的,经县教育局、市教育局同意,由市教育局统筹安排在市域范围内补招。补录中如报名人数超过空余学额的,也实行电脑随机派位方式录取。
符合公办入学条件但未被民办学校录取的,按照公办学校招生同等待遇安排入学。被民办学校录取后放弃的(在规定时间内未确认的,视同放弃),以及因弄虚作假被取消录取资格的,按公办学校招生细则降批次统筹安排入学。
(四)试行“长幼随学”服务
为落实“温馨善育”要求,推行义务教育“长幼随学”的人性化服务举措。
1.民办学校“长幼随学”服务
双(多)胞胎适龄儿童参加同一所民办学校电脑摇号录取时,若其中一位被录取,可由家长在规定时间内申请“长幼随学”就读同一学校,并相应追加计划录取。
允许在民办学校就读的学生转入公办学校“长幼随学”;民办学校原则上不得以“长幼随学”为名转入学生;如果民办学校出现学位空额时,可安排“长幼随学”转入学生,但须通过公开报名、电脑派位确定转入学生。
2.公办学校“长幼随学”服务
允许在非学区公办学校就读的学生,在符合转入条件前提下,跨县或县内跨校转入现户籍或居住地所在学区的公办学校,实现“长幼随学”。
除起始年级外,允许公办学校因“长幼随学”转学适当突破基准班额,但不得出现大班额。
(五)保障特殊群体入学
1.县少年艺术学校、县体育运动学校分别招收具备一定艺术、体育特长的适龄儿童少年,可进行术科测评,但不得组织文化科目考试,其具体招生方案另行制定,经县教育局和相关部门核准后实施。
2.系领养、多胎以及父母离异等原因而户口未登记的适龄儿童少年,凭县民政、卫生健康、法院、村居(社区)与乡镇(街道)等部门单位的有效证明,到现法定监护人户籍所在地施教区学校报名入学(报名后要及时办理常住户口登记)。
3.本县户籍的中、重度残疾学龄儿童少年到温州市特殊教育学校就读(地址:永嘉县瓯北街道和二村,启智部联系电话:0577-57677901,启音部、启明部联系电话:0577-57761176)。轻度残疾儿童少年在户籍所在地施教区学校随班就读。
4.个别特殊弱势群体亟需政府、社会予以帮扶的,由监护人向县教育局提供相关证明材料,由县教育局审核后予以统筹安排入学。
五、招生日程安排
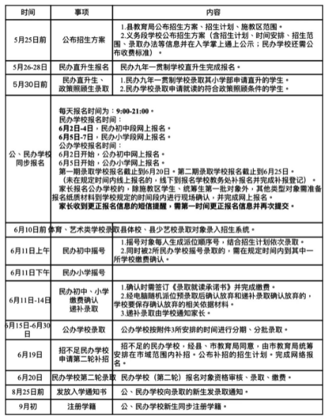
详见附件1。
六、招生保障措施
(一)加强组织领导。
县政府成立招生工作领导小组,领导小组办公室设在县教育局,负责指导全县招生工作。各义务段学校要制定招生实施细则(直属初中、小学招生工作由所在地片区统一管理),并严格按细则执行。各片区加强对学校招生工作的指导。
(二)明确招生纪律。
1.严格维护招生秩序。各片区、学校要严格按照本招生方案组织实施网上招生,定期开展招生督查和整治工作。对于提前招生或录取,超计划招生,私下通过面试、评测等名义选拔学生,以各类考试、竞赛、培训成绩或证书证明等作为依据掐尖选生源,通过培训机构变相考试招生等扰乱招生秩序的,坚决予以查处和纠正。民办学校要自主制定招生方案(包括招生计划、班级数、班额信息,招生各流程的时间安排,入学报名条件,审核录取办法,学校收费项目与标准),在县教育局核准后向社会公布实施。不得发布未经县教育局审核的招生简章、方案等;不得做任何形式的变相夸大宣传或诋毁其它学校;不得擅自提高收费标准;不得在公示的收费项目之外额外收取与入学挂钩的费用;不得在规定的时间前提前收费。
2.严格入学编班管理。全面实施随机均衡编班,严禁分班考试或设立任何名义的重点班、实验班、快慢班和特色班,不得以“国际部”“国际课程班”“境外班”等名义招生编班。严禁劝退或变相劝退已录取的学生。严禁借转学名义变相掐尖招生,严禁出现人籍分离、空挂学籍、学籍造假等现象。
3.加大违纪问责力度。加强对学校招生工作的全过程监管。畅通违纪举报渠道,完善举报受理机制。对于公办学校违规的,给予学校通报批评、取消年度考核优秀及良好等次;给予校长和分管领导谈话提醒、通报批评、诫勉谈话、取消年度考核优秀及良好等次等处罚。对于民办学校违规的,按规定给予停止当年招生、核减下年度招生计划、吊销办学许可证等处理。
4.严厉查处非法办学。严格排查并严厉查处社会培训机构以“国学班”“读经班”“私塾”等形式替代义务教育的非法办学行为。对于无正当理由不接受义务教育或造成辍学的,责令并督促限期改正;情节严重或构成犯罪的,依法追究法律责任。
5.适龄儿童少年监护人要为其所提供的材料真实性负责,凡提供虚假证明材料、信息骗取入学资格的,一经查实,将取消该适龄儿童少年相应的入学资格,不再参与户籍地施教区学校以外的公办学校统筹录取,并将监护人纳入非诚信名单管理,通报其所在单位或社区;凡擅自修改或伪造户籍、婚育、产权、社保、水电费发票等证明的,将依法向公安等有关部门举报,并要求严肃处理,直至追究法律责任。
(三)营造良好氛围。
各学校要细致排查招生各环节风险点,做好风险防范应对预案,并密切关注线上线下舆情动态,及时做好舆情研判、信息上报和跟踪管控工作,对出现的苗头性问题要第一时间处置,确保把风险隐患化解在萌芽状态。学校要坚持正确的舆论导向,及时、主动、准确、全面地做好招生政策宣传解读。
本方案由永嘉县2023年义务教育阶段学校招生工作领导小组负责解释。
附件:
1.2023年永嘉县义务教育段学校招生日程安排
2.2023年永嘉县义务教育阶段公办学校分期、分批录取工作安排表
3.永嘉县义务教育阶段学校招生报名所需材料
4.永嘉县随迁人员子女入读指定学校实施办法
5.永嘉县山区(边远)学校(公办幼儿园)名单
6.永嘉县义务教育阶段学校招生咨询(监督)电话