
1.基本原则
(二)坚持公开、公平、公正原则。全区义务教育阶段公办学校招生全部实行网上信息采集报名的方式。即由监护人登录“临沂市河东区义务教育入学服务平台”进行信息采集。区教体卫生局和各学校将及时通过媒体、网站、公告栏等多种形式,向社会公布招生政策和招生信息,自觉接受社会监督,确保招生工作公开、公平、公正。
(三)坚持区级统筹、分级负责原则。新区招生工作领导小组全面领导、统筹协调全区义务教育阶段招生工作,招生工作领导小组各成员单位根据职责分工做好相关工作。各招生学校是招生工作的主体,具体负责本校招生工作。
2.招生办法
1.沂河新区常住居民子女入学
(1)报名条件:①年满6周岁(2017年8月31日前出生),且尚未注册义务教育学籍。②身体健康,具备基本学习能力。③具有河东区户籍(指沂河新区辖区内河东区户籍,下同)的适龄儿童少年或父母(监护人)在学区内有自有住宅且实际居住。
(2)所需信息:适龄儿童少年及法定监护人、房权人的户籍信息;学区内房权信息(不动产权证信息、网签商品房买卖合同信息)。
(3)报名工作流程:手机下载“爱山东APP”→注册并实名认证登录→进入“义务教育招生”专栏→选择报名地区“临沂市—河东区”→入学信息填报→申报学区内学校→学校核查→区教体卫生局及相关部门对适龄儿童入学报名信息进行比对审查→申报学校确认→录取新生、发放《新生入学通知书》、新生报到、阳光分班。
(4)录取办法说明:根据《义务教育法》“免试就近入学”规定,学校应根据学龄儿童户籍和家庭住址情况,按照“住、户一致”优先的原则,分类分批依次录取。
①河东区户籍的学龄儿童,户籍地址与自有住宅一致,均在学校片区的;
②河东区户籍的学龄儿童,户籍地址与自有住宅不一致,但自有住宅在学校片区的;
③河东区户籍的学龄儿童,户籍地址与自有住宅不一致,但户籍地址在学校片区的;
④河东区户籍的学龄儿童,其祖父母或外祖父母的自有住宅在学校片区内的(祖孙需在同一户口簿上);
⑤非河东区户籍的学龄儿童,其法定监护人在学校片区内有自有住宅的。
条件中的自有住宅,指适龄儿童本人或其法定监护人具有住宅房屋所有权证(或通过生效法律文书取得房屋所有权),且已实际交房入住的住宅(截止2023年8月31日)。产权人为共有的,产权份额应高于50%。房产用途(性质)须为住宅,工业用房、商业用房(含公寓)、储藏室、车库等非住宅不能作为入学房产。政府拆迁还建的,提供政府征收部门盖章的《房屋征收补偿安置协议书》。具有城区户籍,儿童本人或其法定监护人在城区无自有住宅的,在户籍所在片区学校能够容纳的情况下,可结合学位情况按照户籍迁入时间先后依次录取;如不能容纳,按照属地管理和相对就近的原则,调剂到其他公办学校入学。
2.外来务工、经商人员随迁子女入学
(1)报名条件:①年满6周岁(2017年8月31日前出生),且尚未注册义务教育学籍。②身体健康,具备基本学习能力。③需同时具备以下条件:父母至少一方持有沂河新区公安部门核发的有效期内的居住证,且在之后一直按规定办理,原则上期满6个月以上;父母至少一方在沂河新区务工或经商;父母在沂河新区有稳定住所。
(2)报名所需信息:①身份信息:原籍户口簿(包含适龄儿童少年及其法定监护人的户籍信息)、沂河新区公安部门核发的有效期内的法定监护人至少一方的居住证信息。②从业信息:在沂河新区务工者,需有沂河新区或市属用工单位(或个人)缴纳的社会保险(报名时提供参保方身份证号,由人社部门核对审查参保缴费信息);在沂河新区经商者,需在沂河新区税务部门进行纳税申报(报名时提供纳税人的身份证号和统一社会信用代码,由税务部门核对审查纳税信息)。居住证、社保缴纳或纳税申报等信息需在2023年7月10日前完成办理并在规定时间内填报,否则,平台读取不到相关信息。
(3)报名流程:手机下载“爱山东APP”→注册并实名认证登录→进入“义务教育招生”专栏→选择报名地区“临沂市—河东区”→入学信息填报→符合条件的随迁子女根据居住证地址,登录平台申报片区内有空余学位的学校→学校对随迁子女入学报名信息进行比对审查,结合随迁子女监护人居住证、社保、经商纳税时间长短等综合因素,按空余学位情况依次录取至满额→区教体卫生局复审确认→学校确认→录取新生、发放《新生入学通知书》、新生报到、阳光分班。因申报学校学位不足未被录取的,可继续申请区内其他有空余学位的学校,也可回户籍所在地学校就读或自行申请民办学校。
(二)初中入学工作
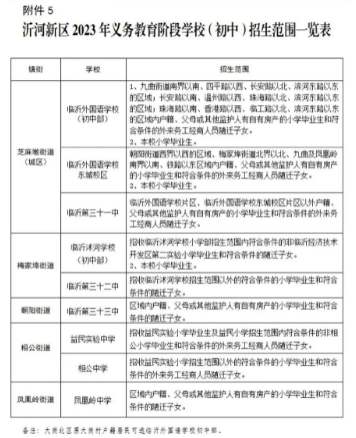
1.入学条件。招收具有河东区户籍、沂河新区六年级学籍、父母或其他监护人有自有房产的小学毕业生和符合条件的外来务工、经商人员随迁子女。
2.招生报名程序。
(1)沂河新区学籍的小学毕业生入学。
①实行划片招生与对口直升相结合的方式。九年一贯制学校以及本街道只有一所初中的,六年级毕业生直升本校(本街道)初中;非一贯制学校以及本街道内有2所及以上的初中学校的小学毕业生实行划片招生。
②属于对口直升的,小学在规定时间内组织网上集体报名,落实小学与初中全员交接制度。未到初中报到的,由小学追踪去向并继续动员入学,统计落实情况报区教体卫生局基础教育科备案,同时一份报初中学校备案。
③属于划片招生的,实行个人网上报名。各招生学校依据学生户籍和房产信息,按照“住、户一致优先”原则,分批依次录取,具体办法同小学入学报名方式。因学位不足而未被录取的,以及非片区户籍且片区内无自有房产的小学毕业生,服从调剂的,由区教体卫生局统筹安排到其他相对就近初中就读;不服从调剂的,回户籍所在地学校就读或自行申请民办学校。
(2)河东区户籍的区外小学毕业生入学。
报名条件、流程与沂河新区常住人口小学入学报名要求相同。
(3)非沂河新区小学毕业的外来务工、经商人员随迁子女入学。
所需条件、报名流程同小学部分第2条的相关要求相同。
(三)特殊学生群体入学
1.做好家庭困难学生入学工作。按照市教育局要求,深入推进教育扶贫工程,协同扶贫部门,加强助学政策宣传,精准分类施策,切实做好建档立卡贫困家庭学生入学保障,不让一名适龄儿童因贫失学,确保完成义务教育。
2.做好随迁子女和农村留守儿童入学工作。各学校要根据国家和省市关于建立以居住证为主要依据的随迁子女入学政策等有关规定,结合学校实际,确保符合条件的应入尽入。要巩固农村留守儿童专项保护行动活动成果,认真做好农村留守儿童入学保障工作。在新生入学、新学期开学报到时,认真做好留守儿童入学管理工作,全面了解留守儿童学籍变动情况,将保障留守儿童按时入学作为义务教育控辍保学工作的重要内容。各学校要依托山东省基础教育管理信息化平台,全面建立留守儿童档案,对不在校的农村留守儿童逐一核查,要通过电话沟通、入户家访等方式,及时联系并做好劝返、登记和书面报告工作,消除留守儿童失学、辍学,提高义务教育巩固率。
3.做好残疾儿童入学工作。各学校要对辖区内残疾儿童进行全面摸底,实行“零拒绝”“全覆盖”,积极推进融合教育,针对残疾儿童少年的类别和程度,按照“一人一案”的安置原则,创造条件优先接收片区内具备接受普通教育能力、有随班就读需求的适龄残疾儿童、少年,不得歧视和拒收。对于不具备接受普通教育能力的,根据残疾类型动员其进入相应的特殊教育学校接受教育,依法保障残疾儿童少年就近就便入学。
4.落实好各项教育优待政策。烈士子女、因公牺牲和病故军人子女、符合条件的现役军人子女及其他各类优抚对象,按照有关规定落实教育优待政策。对于符合条件的公安英烈和因公牺牲伤残公安民警子女,其义务教育入学按照上级有关规定执行。对于符合条件的引进高层次高技能人才子女等情况,按照相关政策安排入学。
(四)民办义务教育学校招生工作
义务教育阶段民办学校招生简章须向区教体卫生局申报备案,经区教体卫生局审核后向社会公布。招生工作须与公办学校同步进行,要坚持免试入学,不得采取统一笔试等方式选拔生源,严禁提前组织招生、超计划招生、擅自招生。报名人数超过招生计划人数的民办学校,由区教体卫生局统一组织,采用随机派位的方式招生。严禁民办学校掐尖招生。民办学校招生工作结束后,及时将新生录取信息报区教体卫生局。
(五)依法履行控辍保学法定职责
各学校要建立健全失学辍学儿童少年比对机制,做好失学辍学书面报告、联控联保和劝返复学工作。要完善义务教育入学通知书制度,在通知书中明确有关法律规定和违法追责说明,切实强化家长和适龄儿童少年的法律意识,保障适龄儿童少年接受义务教育的权利。严禁以“国学班”“诗经班”“私塾”等形式替代义务教育的非法办学行为。父母或其他法定监护人无正当理由未送适龄儿童少年入学接受义务教育或造成辍学,情节严重或构成犯罪的,依法追究法律责任。确因身体健康等原因需暂缓入学的,由其法定监护人向区教体卫生局提出申请,获批准后方可缓学。各学校要开展适龄儿童少年入学摸底排查工作,对失学辍学适龄儿童少年实行实时监测、分类建档、精准施策、及时劝返,摸底排查情况于10月1日前书面报区教体卫生局。
(六)规范日常管理
1.规范学籍管理。各学校要加强学籍管理,认真落实《中小学生学籍管理办法》《山东省普通中小学学籍管理规定》等要求,新生入学后,原来已有学籍的,接收学校要通过全国学籍系统为学生转接学籍,实现“人籍一致”;原来没有学籍的,要为学生新建学籍。学生没有报到入学的,学校不得为其注册学籍,严禁抢注学籍、空挂学籍。不得接收未办理转学、入学手续的学生在校就读。加强学生信息管理,不得随意拷贝或向社会透露。
2.规范转学管理。依据《临沂市普通中小学学籍管理实施细则》申请转入的时间一般为每年寒假、暑假开学前两周。具体操作流程如下:学生家长向拟转入学校提出申请→学校对转入学生条件进行初步审核→转入学校集中向区教体卫生局提交转入报告(内容包括学校各年级现有学生数、空余学位情况和拟转入学生名单后附学生家长提交的原始材料)→区教体卫生局审核后确定最终转入学生名单→学校通知家长办理转学等事宜。毕业年级学生原则上不准转学。所申请转入学校无空余学位的,可到相对就近有空余学位的学校申请;确因学位不足无法转入的,可待教育资源增加后再提出转学申请。
3.工作保障
(二)统筹教育资源配置。适应新型城镇化、人口政策调整、户籍制度改革等形势,依据推进沂河新区教育现代化、实施“乡村振兴”战略发展需要,积极推进城乡义务教育一体化发展,努力扩大优质教育覆盖面。各镇街要依据城乡人口流动、学龄人口变化趋势,合理规划中小学,加快学校建设,努力保障学位供给。严格控制班额,小学、初中起始年级原则上按照不超过班额标准(小学45人/班,中学50人/班)进行招生。
(三)规范招生秩序。各学校要严格落实教育部招生工作“十项严禁”纪律。严禁无计划招生、超计划组织招生,招生工作结束后,学校不得擅自招收已被其他学校录取的学生;严禁自行组织或与社会培训机构联合组织以选拔生源为目的的各类考试,或采用社会培训机构自行组织的各类考试结果;严禁提前组织招生、变相“掐尖”选生源;严禁公办学校与民办学校混合招生、混合编班;严禁以高额物质奖励、虚假宣传等不正当手段招揽生源;严禁任何学校收取或变相收取与入学挂钩的“捐资助学款”;严禁义务教育阶段学校以各类竞赛证书、学科竞赛成绩或考级证明等作为招生依据;严禁义务教育阶段学校设立任何名义的重点班、快慢班;严禁初高中学校对学生进行中高考成绩排名、宣传中高考状元和升学率;严禁出现人籍分离、空挂学籍、学籍造假等现象,不得为违规跨区域招收的学生和违规转学学生办理学籍转接。严格排查并严厉查处社会培训机构以“国学班”“读经班”“私塾”等形式替代义务教育的非法办学行为。父母或者其他法定监护人无正当理由未送适龄儿童少年入学接受义务教育或造成辍学,情节严重或构成犯罪的,依法追究法律责任。
(四)深入实施阳光招生。各中小学要坚持公开、公平、公正的原则,维护招生秩序,优化招生环境,积极推进“阳光招生”。各学校要认真贯彻招生工作的法规政策,严格规范招生行为,自觉维护招生秩序,认真执行划片招生、免试就近入学的规定,不得违规招生。各义务教育阶段学校要严格执行招生计划和招生范围,遵守招生日程安排和工作纪律,通过义务教育入学服务平台,采取信息比对、现场认定等方式,严格审核每一名学生的入学资格,“谁审核、谁签字、谁负责”,坚决杜绝说情请托、打招呼,坚决杜绝关系生、条子生、借读生等招生乱象,保障教育公平。建立健全监护人诚信制度,对伪造、编造相关证件者,一律取消录取资格,并视情节报有关单位追究当事人的法律及行政责任。根据实际情况需要,遇有因学位不足需要分流调剂等特殊情况,由区教体卫生局负责统筹安排,任何学校不得无故拒收。
(五)加强宣传引导。区教体卫生局将充分发挥网站、微信等新闻媒体的作用,做好招生入学政策的宣传。各学校要切实提高认识,采取多种形式,做好今年招生政策的宣传工作,使之家喻户晓。对社会和家长普遍关心的问题,要认真解释,以取得各方面的理解、支持。要加强学校发展与改革工作宣传,让家长充分了解学校的办学特色、教育状况和办学成果,积极引导家长理性对待子女入学问题。
(六)全面强化监督问责。各学校是招生工作的主体,学校校长是本校招生工作的第一责任人,要严格规范招生行为,自觉维护招生秩序,对违反国家有关规定和本方案精神的,要及时予以纠正,并追究有关责任人的责任。要严格执行国家和省、市、区有关收费规定,不得擅立收费项目和提高收费标准。对于违反招生纪律、弄虚作假、徇私舞弊造成不良影响的单位及个人,将依照《山东省对违规从事普通中小学办学行为责任追究办法》等有关规定给予严肃处理。区教体卫生局将完善违规违纪举报和申诉受理机制,对各中小学招生工作开展情况进行监督检查,对政策执行情况进行审核,同时把招生工作开展情况列入对学校规范办学、综合督导考核的重要依据。对于民办学校,将依照有关规定给予减少下一年度招生计划、停止招生直至吊销办学许可的处罚。
沂河新区教体卫生局中小学招生咨询、举报电话:8786198,邮箱:yhxqjjk@163.com。
4.相关附件





