
1.招生计划
全市初中一年级计划招生6500人,其中城区4200人。
2.招生规定
1.小学入学年龄。2023年小学一年级适龄儿童入学年龄应年满六周岁(截止到2023年8月31日)。
2.城区小学招生入学条件。由市教育和体育局统一划片招生(具体区划见附件1)。其中,城区自然村的适龄儿童以户口所在村为准;城区非自然村的适龄儿童以其法定监护人或本人房产为准;如适龄儿童父母或法定监护人名下无房产,祖孙三代共同居住且在同一户口簿上,可依据祖父母(外祖父母)房产为准;非莱西籍外来务工人员随迁子女按照相关招生政策入学。
3.非城区小学招生入学条件。非城区适龄儿童入学以自然村户口为准,到其户籍所在地划片学校报名入学。
4.做好预防接种证查验工作。根据《关于印发儿童入托、入学预防接种证查验办法的通知》(国卫办疾控发〔2021〕4号)有关要求,做好新生入学后预防接种证查验工作。预防接种证明不作为入学报名前置条件。
5.相关说明
(1)城区小学是指:实验小学、第二实验小学、月湖小学、香港路小学、济南路小学(广州路校区)、洙河小学、泰安路小学(原水集中心小学)、杭州路小学(原城东小学)、滨河小学、苏州路小学、后塔小学、莱西国开实验学校(小学部)共12所小学。
(2)城区小学招生仍实行责任共担机制,成立招生责任共同体,共同体内学校共同承担招生责任。香港路小学、济南路小学(广州路校区)、洙河小学为一个招生责任共同体;月湖小学、泰安路小学、杭州路小学为一个招生责任共同体;实验小学、滨河小学、后塔小学为一个招生责任共同体。共同体内学校有各自招生范围,同批次招生时优先招收本校招生范围内生源,剩余学位向共同体内其他学校同批次不能接收的生源开放。
(3)城区小学公共招生区域
为更好地满足广大适龄儿童入学需求,努力办好人民满意教育,结合城区学校学位供应和居民实际居住情况,在招生划片区域不变的情况下,实施一片多校政策,2023年城区部分小学划定公共招生区域。以下公共招生区域范围内的适龄儿童可按照意愿选择一所学校入学:
月湖小学、杭州路小学公共招生区域。南京路以东、杭州路以西、石岛路以南、威海路以北区域。
月湖小学、实验小学公共招生区域。烟台路以东、彩虹桥以西、文化路以南、洙河以北区域。
月湖小学、滨河小学公共招生区域。黄山路以东、烟青公路(G204)以西、洙河以南、滨河路以北的龙水社区所辖区域。
月湖小学、滨河小学、实验小学公共招生区域。烟台路以东、黄山路以西、洙河以南、滨河路以北区域。
滨河小学、实验小学公共招生区域。青岛路以东、烟台路以西、洙河以南、龙口路以北区域。
香港路小学、济南路小学(广州路校区)、洙河小学公共招生区域。烟台路以东、南京路以西、308国道以南、济南路以北区域。
济南路小学、国开实验学校(小学部)公共招生区域。水集街道白玉庄村、展格庄村区域。
泰安路小学、香港路小学公共招生区域。烟台路以东、南京路以西、重庆路以南、上海路以北区域。
苏州路小学、洙河小学公共招生区域。洙河以东、苏州路以西、济南东路以南、上海路以北区域。
滨河小学、后塔小学公共招生区域。岸芷汀兰、城市印象小区。
公共招生区域范围划定将根据每年城区学校学位供应情况适当调整。公共区域仅限于起始年级适龄儿童入学,不适用于非起始年级学生转学。公共招生区域内的学生严禁在两所学校同时报名,一旦发现同时报名情况将取消选择性入学资格。
(4)珠海路小学新建工程交付使用后,莱西市城区义务教育阶段学校招生区划将进行适当调整。
(二)初中招生入学规定
城区初中实行对口直升与划片招生相结合(具体区划见附件2)。其中,城区自然村的适龄儿童以户口所在村为准;城区非自然村的适龄儿童以其法定监护人或本人房产为准;如适龄儿童父母或法定监护人名下无房产,祖孙三代共同居住且在同一户口簿上,可依据祖父母(外祖父母)房产为准;非莱西籍外来务工人员随迁子女按照相关招生政策入学。
非城区学校采取对口直升与现场报名相结合的方式招生。非城区学校和城区学校同步招生,具体由各镇办中心中学党总支组织实施(详见各镇办初中学校招生简章)。
1.城区初中对口直升入学办法
城区初中对口学校为:实验小学、第二实验小学、城厢小学、城南小学毕业生整体划拨到实验中学;月湖小学、泰安路小学毕业生整体划拨到莱西四中;滨河小学及后塔小学属于前后塔村、田格庄村户籍的毕业生整体划拨到莱西七中;洙河小学、杭州路小学毕业生整体划拨到南京路中学;苏州路小学毕业生整体划拨到实验学校(初中部)。九年一贯制学校可以采取对口直升办法入学。以上城区小学的学生由市教育和体育局统一划拨,无需进行网上报名。
2.城区部分区域、学校招生政策说明
根据莱西市北部城区居民实际居住情况及济南路中学学位供应情况,2023年济南路中学继续采取划片方式招生。济南路小学和香港路小学2023年毕业生不实行整体划拨,根据实际房产及户籍情况按片区入学。
3.需调剂的初中生入学条件
初中入学除了整体划拨外,原则上各城区初中仍可根据学校招生区划范围划片招生。以下五种情况的小学毕业生均需进行网上报名:(1)城区小学毕业生因本人或监护人户籍、法定房产发生变化等原因申请不参加对口初中直升入学且符合相应初中入学条件的;(2)非城区小学毕业生申请到城区初中入学且符合城区初中入学条件的;(3)未在莱西注册小学学籍的外地小学毕业生,且符合城区初中入学条件的;(4)报名到民办初中入学的;(5)济南路小学和香港路小学2023年全体毕业生。
4.相关说明
(1)城区初中公共招生区域
为更好地满足广大适龄儿童入学需求,努力办好人民满意教育,结合城区学校学位供应和居民实际居住情况,在招生划片区域不变的情况下,实施一片多校政策,2023年城区部分初中划定公共招生区域。以下公共招生区域范围内的适龄儿童可按照意愿选择一所学校入学:
莱西四中、南京路中学公共招生区域。烟台路以东、南京路以西、上海路以南、团岛路以北区域。
济南路中学、南京路中学、莱西四中公共招生区域。烟台路以东、南京路以西、天津路以南、上海路以北区域。
实验学校、南京路中学公共招生区域。洙河以东、扬州路以西、上海路以南、七星河以北区域。
实验中学、济南路中学公共招生区域。青岛路以东、烟台路以西、天津路以南、上海路以北区域。
实验中学、国开实验学校(初中部)公共招生区域。水集街道白玉庄村、展格庄村区域。
公共招生区域范围划定将根据每年城区学校学位供应情况适当调整。公共区域仅限于起始年级适龄儿童入学,不适用于非起始年级学生转学。公共招生区域内的学生严禁在两所学校同时报名,一旦发现同时报名情况将取消选择性入学资格。
(2)未经市教育和体育局基础教育室审核的小学毕业生将不予在城区初中学校注册学籍。
(三)特殊教育学生招生办法
1.做好特殊教育学校招生工作。莱西市特教中心今年计划招收智力残疾辅读班一个,直接到莱西市特教中心报名(联系电话:88497818、88497067),报名时间与普通小学同步。青岛市盲校、青岛市中心聋校均面向全市招生。2023年起,青岛市中心聋校面向青岛市招收一年级自闭症儿童,招生计划3个班,共18人。不寄宿,报名人数超过招生计划数将进行电脑派位录取。
2.做好随班就读学生招生工作。申请随班就读的适龄残疾儿童,报名时应主动向学校提供残疾证,未办理残疾证的应提供相关医院的评估鉴定报告,报名时间与普通小学招生报名同步。各学校要大力推进融合教育,优先采用普通学校随班就读方式就近安排轻度适龄残疾儿童少年接受义务教育;需要专人护理、不能到学校就读的实施送教上门服务,按规定签订服务协议并注册学籍,确保我市义务教育阶段残疾儿童入学率达到100%。
3.规范延缓入学申请。适龄儿童因身体状况需要延缓入学的,其父母或者其他法定监护人应当提出申请,报市教育和体育局备案。因身体状况等原因需要延缓入学的莱西市户籍适龄儿童,其家长须于6月17日(星期六)至6月18日(星期日)向划片学校提交学生申请延缓入学的有关材料,包括:莱西市义务教育段适龄儿童延缓入学申请表(附件3)、户口簿、房屋产权证明、县级及以上医院出具的相关证明或残疾证等材料原件、复印件。经学校审验合格后,以各镇(街道、龙水社区)中心中学党总支或市直学校为单位于6月19日(星期一)至6月20日(星期二)到市教育和体育局基础教育室审批,经批准后方可延缓入学。延缓入学年限为1年(应入学年度9月1日至次年8月31日)。次年仍不能入学的,需要再次办理延长缓学1年申请。父母或者其他法定监护人无正当理由未送适龄儿童入学接受义务教育或造成辍学,情节严重或构成犯罪的,依法追究法律责任。
3.小学、初中新生报名方式、办法及时间
1.城区学校报名办法
2023年我市城区小学、初中部分学生入学继续采取“一网通办”,实行“爱山东”APP(手机版)注册及身份认证后进入报名端口进行报名。其中包括:
城区小学:城区自然村户籍适龄儿童;城区非自然村户籍但符合城区小学入学条件的适龄儿童;非城区适龄儿童申请到城区小学入学且符合条件的;非莱西籍外来务工随迁子女符合城区小学入学条件的。
城区初中:城区初中不对口直升的小学毕业生;非城区小学申请到城区初中入学且符合城区初中入学条件的小学毕业生;未在莱西市注册小学学籍的外地小学毕业生且符合城区初中入学条件的;报名到民办初中学校的;济南路小学和香港路小学2023年全体毕业生。
报名成功后,经学校初审和市教育和体育局复审后,按照报名系统生成的时间和地点到对应的学校进行现场确认和报到。
选择到国开实验学校入学的也需通过“爱山东”APP(手机版)注册及身份认证后进入报名端口进行报名。特别说明:
国开实验学校公办学位需通过“公办学校”端口报名,其中包括两个范围:①大沽河以东、青岛路以西、308国道以南、北京路以北;308国道以北南于家庄村这一区域内的小学新生;②大沽河以东、青岛路以西、308国道以南、上海路以北;308国道以北南于家庄村这一区域内的初中新生。
国开实验学校小学、初中民办学位面向全市招生,需通过“民办学校”端口报名。
如对报名环节有疑问,可关注“莱西市教育和体育局”微信公众号或登录“莱西政务网”查询“2023年莱西市义务教育新生入学服务平台操作手册”及“莱西市义务教育段招生工作指南”。
2.非城区学校报名办法
非城区适龄儿童入学以自然村户籍为准,到其户籍所在地划片学校报名入学;非城区初中采取对口直升与现场报名相结合的方式报名入学。具体由各镇办中心中学党总支组织实施(详见各镇办学校招生简章)。
(二)报名时间
小学段网上报名时间为5月15日8:00—5月21日18:00;初中段网上报名时间为5月22日8:00—5月28日18:00。
(三)查询录取结果
城区小学和初中新生家长可以在7月16日上午8:00—7月18日18:00登录“爱山东”APP查询录取结果。非城区小学和初中新生录取情况由相应报名学校负责通知。
(四)其他报名事项
申请到城区小学、初中入学的适龄儿童网上报名不成功或经审核需现场确认的,其监护人需于6月17日-18日携带相关资料原件及复印件到符合区划范围内的对应学校进行报名和现场确认,由相关学校对报名材料进行初审。初审合格后,相关学校将报名材料原件及复印件提交到市教育和体育局进行复审,复审合格后按批次进行录取。
1.现场确认及报名需提报材料
(1)区划内自然村的适龄儿童,需带户口簿、父母或其他法定监护人身份证;
(2)区划内非自然村的适龄儿童,需带户口簿、房权证或不动产权证(100%产权,用途必须是住宅,下同)、监护人身份证。对于户口不在同一户口簿等不能明确家庭成员关系的,须提供孩子《出生医学证明》或家长的结婚证等相关证件。
(3)区划范围内只能提供网签购房合同的适龄儿童,报名房产应以实际入住为准,另需提供包括正规的物业费、水电费、取暖费、燃气费、网络费发票等相关可证明实际居住类材料。
上述所有报名入学证明材料均需提供原件及复印件,截止时间为2023年6月18日。
非莱西籍外来务工人员子女在我市申请入学,应提交以下材料:
(1)在莱西市企事业单位务工者,需提交父母一方由莱西市所在务工单位给予缴纳的半年以上社保证明、务工合同。
(2)个体经营者,需提交在莱西市注册半年以上的工商营业执照。
(3)以上外来务工者均需提交父母一方由莱西市公安部门核发的有效期内的居住证;父母一方满半年以上的市住建部门出具的莱西市房屋租赁登记备案证明;学生及其监护人在原籍的户口簿、与户口簿一致的监护人身份证。
上述所有报名入学证明材料均需提供原件及复印件,截止时间为2023年6月18日。
2.具体录取批次如下
(1)第一批次为①区划内自然村户籍的适龄儿童;②非自然村户籍但两证统一的适龄儿童(两证统一指学生户口簿住址与房权证地址一致);
(2)第二批次为区划内有私有房屋产权,户籍为莱西市的适龄儿童;
(3)第三批次为区划内有私有房屋产权的非莱西籍人员子女;
(4)第四批次为区划内其他符合入学条件的非莱西籍外来务工人员随迁子女。
各中小学校应按上述录取批次依次进行录取,若招生学校招生计划已满,未被录取的学生将由市教育和体育局招生领导工作小组根据城区招生共同体或招生计划未录满的城区同学段公办学校进行调剂入学。
4.有关工作要求
(二)做好控辍保学工作,保障适龄儿童少年入学。各单位要切实履行义务教育控辍保学法定职责,加强学籍注册和管理,形成学年度适龄儿童基础信息数据库;完善义务教育入学通知书制度,做好失学辍学书面报告、联控联保和劝返复学工作,重点做好残疾儿童、特困家庭儿童、留守儿童入学。对特殊学生采取普通学校随班就读、特教学校就读、送教上门等措施,帮助他们解决接受义务教育的困难。
(三)严格招生程序,实行阳光招生。招生工作涉及到千家万户,政策性强,是社会关注的热点问题。各单位要严格落实免试入学,坚决杜绝掐尖行为,所有义务教育学校不得通过笔试、面试、考察或擅自附加其他任何条件招生,不得以转学代替招生,不得变相采用收取“赞助费”、给予高额奖励等其他方式或通过第三方渠道变相招揽生源。义务教育起始年级实行随机、均衡编班,严禁以任何形式设立重点班、快慢班,严禁在开学前后采取考试方式分班。小学一年级坚持“零起点”教学,做好幼小衔接。
(四)加强民办学校招生管理。继续实行义务教育阶段公办、民办学校同步招生。民办学校要严格执行我市义务教育学校招生入学的政策规定,招生办法、招生计划、招生广告、招生简章以及其他招生宣传材料必须经市教育和体育局审查后方可发布。民办学校不得设置任何限制条件,拒绝或变相拒绝符合条件的适龄儿童少年入学报名。民办学校招生违规的,视情节严重程度,提请有关部门对学校、党组织负责人、校长、相关责任人予以通报批评,责令限期改正,取消评优评先资格,减少学校次年招生计划,予以年检不合格处理,直至依法依规予以停止招生、吊销办学许可证。未完成招生计划的民办义务教育学校经市教育行政部门审核同意,并报青岛市教育局批准,可跨区市招生,但不得超出青岛市范围。
(五)积极做好外来务工人员随迁子女就读保障工作。各学校要根据《青岛市外来务工人员随迁子女接受义务教育管理办法》等有关规定,做好外来务工人员随迁子女入学安置工作,确保符合入学条件的外来务工人员随迁子女平等接受义务教育。
(六)落实优抚对象子女入学政策。对烈士子女、符合条件的现役军人子女、公安英模和因公牺牲伤残警察子女等,按照有关规定落实教育优待政策。进一步优化符合条件的高层次人才子女入学办理流程。
(七)全面强化监督问责。市教育和体育局设立规范中小学招生行为公开举报电话(88480118)。各单位要严格落实教育部关于中小学招生“十项严禁”纪律要求,完善违纪举报和申诉受理机制,及时纠正和严肃查处各种违规违纪招生行为,要严格排查并严厉查处社会培训机构以“国学班”“读经班”“私塾”等形式替代义务教育的非法办学行为。对于造成不良影响或严重后果的学校,视情节轻重给予约谈、通报批评、追究相关人员责任的处罚。
义务教育招生联系电话:88486511
特殊教育招生联系电话:66035027
5.相关附件
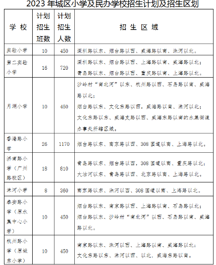
1.2023年城区小学及民办学校招生计划及招生区划


2.2023年城区初中及民办学校招生计划及招生区划
3.2023年适龄儿童延缓入学申请表、适龄儿童延缓入学审批表

4.2023年莱西市城区学校招生咨询电话
5.2023年莱西市义务教育阶段招生日程安排
正在阅读:
5月15日8时起报名!2023年山东青岛莱西市幼升小招生入学方案和日程安排公布04-25
新概念英语第二册学习手册:Lesson56:Fasterthansound!10-23
公司职员个人工作总结简短03-01
安徽省2023年高考招生本科第一批院校投档分数及名次(文史)07-22
陕西2022年7月日本语能力测试考试时间、内容及试卷结构【7月3日】04-25
广东2016年12月英语六级成绩查询时间:2017年2月22日上午9时起10-03
2019上海卫生资格考试报名网站:中国卫生人才网www.21wecan.com08-12
2021广东中山大学孙逸仙纪念医院深汕中心医院招聘事业人员公告【76人】(第二十二批)08-20
不期而遇作文700字11-21
2023下半年湖南中级银行从业资格准考证打印入口已开通10-24
2020年关于建房合同范文12-08