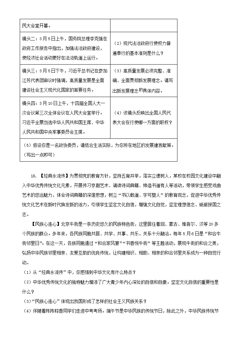
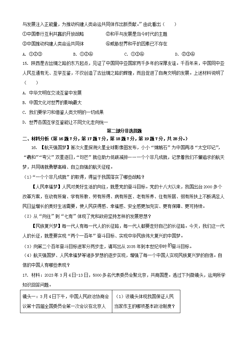
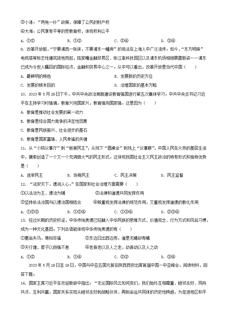
>
【文档预览】 文档大全网整理发布2023年辽宁营口中考道德与法治真题及答案(Word版),前五页预览如下:
本文来源:https://www.wddqw.com/hBnv.html
相关文章:
正在阅读:
2023年辽宁营口中考道德与法治真题及答案(Word版)07-11
2019福建水利电力职业技术学院招聘专任教师公告【22人】03-30
2016年11月河北单证员成绩查询时间:12月26日起08-15
关于校风学风建设活动的总结10-07
捉蛐蛐作文500字06-17
2018年山西中考分数查询入口:2018年四川中考分数查询时间06-06
2017陕西铜川小升初电脑派位结果查询入口09-10
高一物理必修二重要知识点05-11
2017年江西南昌市公安局交通警务辅助人员招聘公告09-17
[选调生考试考公共基础知识吗]2018选调生考试公共基础知识考点:公文处理考点02-02
麻雀作文500字01-25