2023年辽宁营口中考物理真题及答案(Word版)

时间:2023-07-11 08:04:01 阅读: 最新文章 文档下载
说明:文章内容仅供预览,部分内容可能不全。下载后的文档,内容与下面显示的完全一致。下载之前请确认下面内容是否您想要的,是否完整无缺。

【文档预览】 文档大全网整理发布2023年辽宁营口中考物理真题及答案(Word版),前五页预览如下:

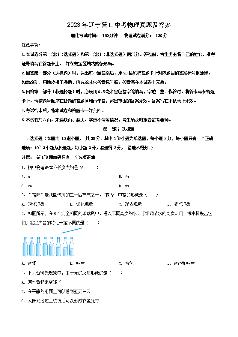
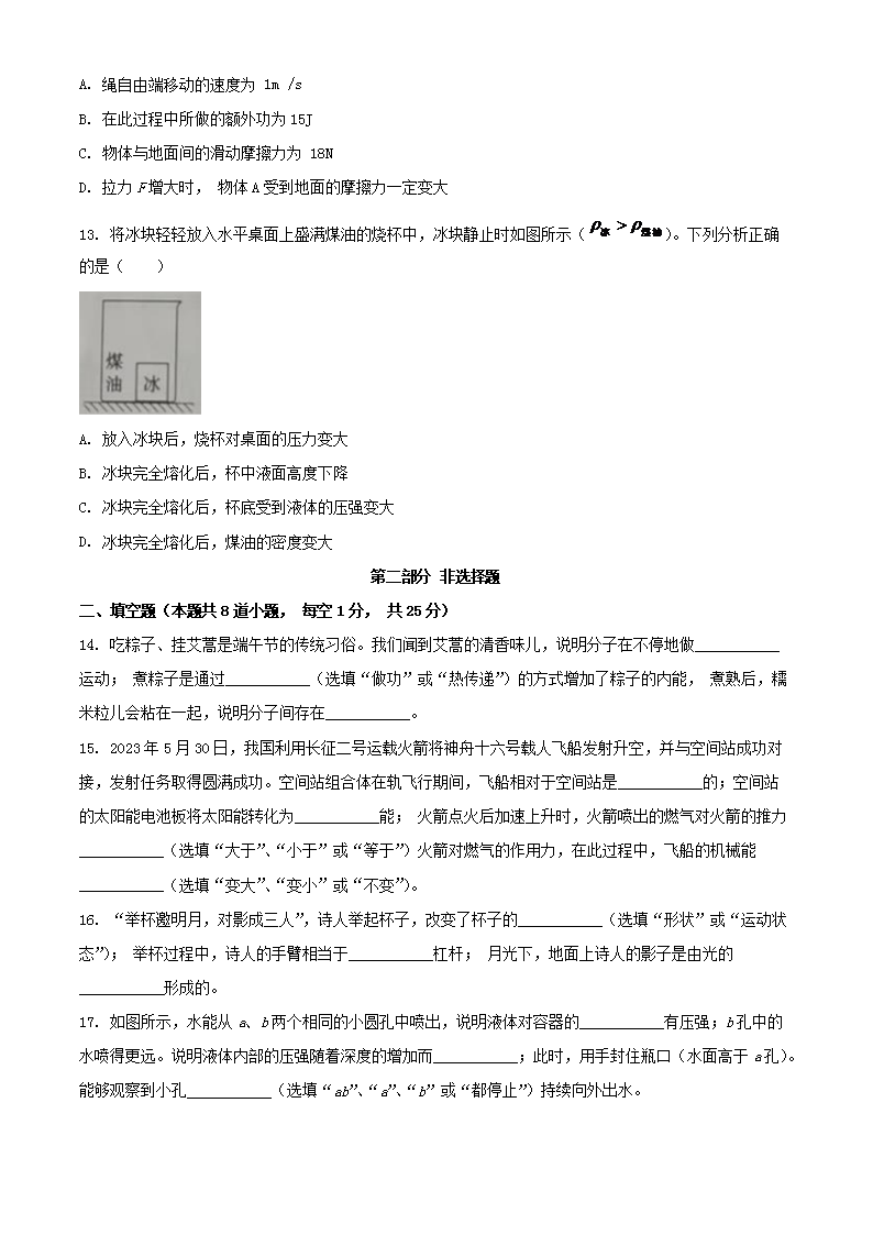
Removed_2023年辽宁营口<a href='https://www.wddqw.com/c_103.html' target='_blank'>中考</a><a href='https://www.wddqw.com/c_163.html' target='_blank'>物理</a>真题及答案2.png


本文来源:https://www.wddqw.com/ZGnv.html