正在阅读:
2023年辽宁营口中考语文真题及答案(Word版)07-14
2020年三年级班主任工作总结_2020年三年级班主任工作总结10-22
2009年陕西省宝鸡中考英语真题及答案(Word版)08-15
元旦联欢会主持词开场白模板12-02
2019英语二翻译|2019河北翻译资格报考网站:http://www.cpta.com.cn/10-03
2019广东汕头市澄海区卫健系统事业单位招聘公告【210人】04-09
2020年下半年广西中小学教师资格证面试考试时间及科目【2021年1月9日-10日】10-28
2016年广西钦州中考英语试卷09-04
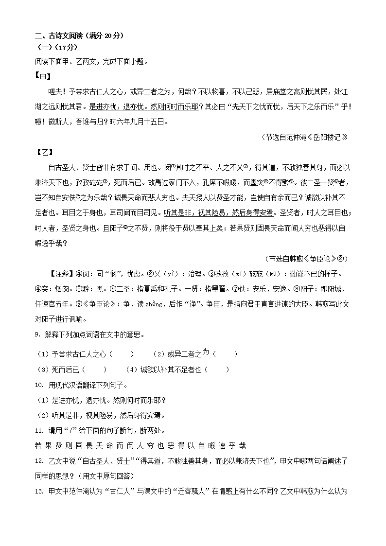
幼儿园开学升旗仪式流程及主持词_幼儿园升旗仪式流程主持词模板11-11