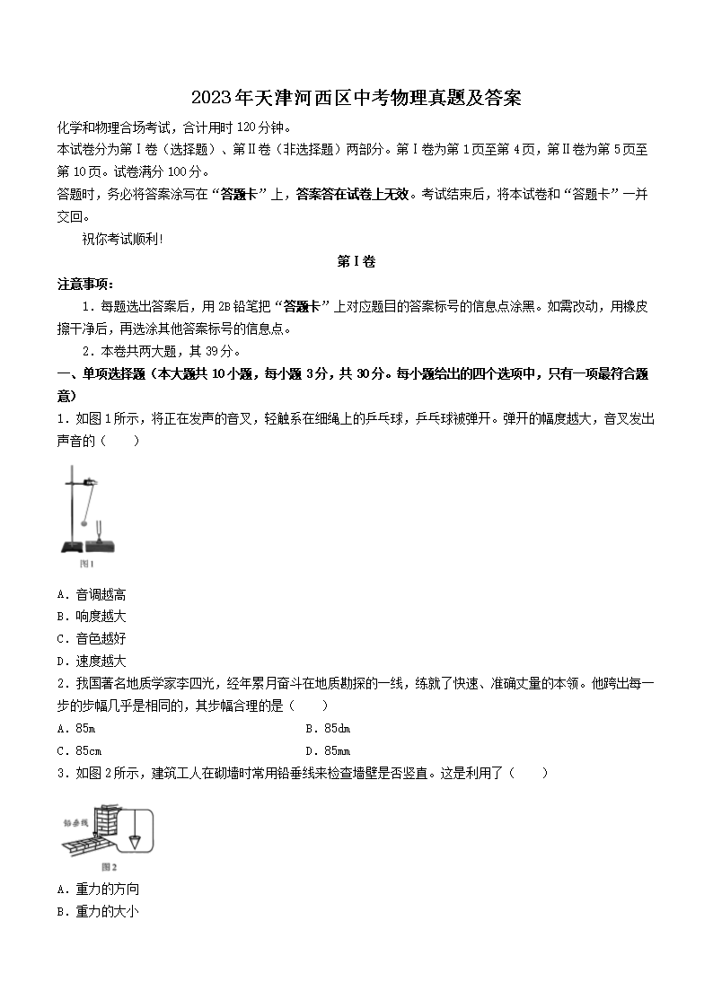
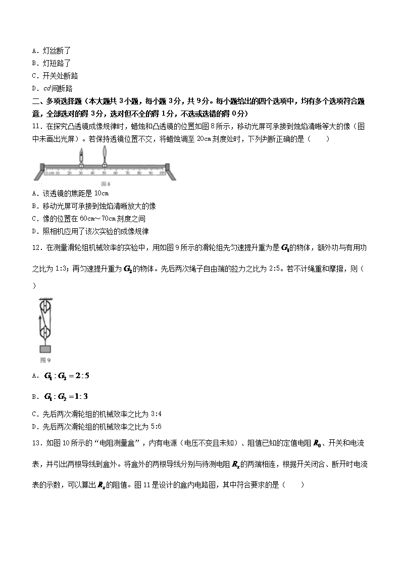
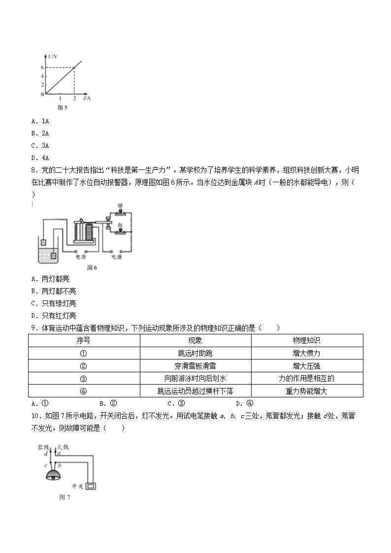
>
【文档预览】 文档大全网整理发布2023年天津河西区中考物理真题及答案(Word版),前五页预览如下:
本文来源:https://www.wddqw.com/do5v.html
相关文章:
正在阅读:
2023年天津河西区中考物理真题及答案(Word版)06-21
珠宝店国庆节活动方案主题,珠宝店国庆节活动方案04-09
[给员工家属的慰问信]董事会员工慰问信模板08-01
2022年山东威海高考准考证打印时间:6月1日-10日05-16
2019年广西防城港市考录公务员第二批面试资格审查通告11-13
2020-2021学年江苏省南通市海安市城东镇译林版三年级下册期中考试英语试卷及答案(Word版)08-04
2021年天津一级造价工程师考试成绩查询入口09-01
幼儿小故事简短(分享10篇)10-08
广东东莞2020年4月自考成绩查询时间及入口(考后40天左右公布)12-20
四年级小学生奥数植树问题练习题07-05
商洛市教育局:2022陕西商洛中考成绩查询入口、查分网站05-19