【#高考# 导语】©文档大全网高考频道从天津教育招生考试院了解到,2023天津高考志愿填报问题解答已公布,志愿填报将于6月26日开始。具体如下:

考生朋友们:
为帮助大家更好地理解今年志愿填报的政策规定、投档录取方式,熟知志愿填报的注意事项,掌握志愿填报技巧,市高招办汇总了志愿填报的热点问题,并给出专业解答及建议。
一、志愿填报规定
1.普通类考生填报志愿是如何安排的?
2023年,普通类考生填报志愿实行“两次填报、三次征询”的方式。填报工作须在规定时间内完成,逾期不再补报。

艺术类、体育类考生填报志愿实行“两次填报、一次征询”的方式。填报工作须在规定时间内完成,逾期不再补报。


4.高校高水平艺术团和高水平运动队的志愿如何设置?
普通本科批次A阶段志愿前,单独设置“特殊类型考生志愿”,由已参加本科批次A阶段高校高水平艺术团、高水平运动队考核并合格、经公示无异议的考生填报。该院校专业组志愿栏中设置6个专业志愿和1个服从调剂专业志愿。
5.普通本科批次的志愿如何设置?
普通本科批次分为A、B两个阶段,均实行平行志愿投档方式。

提前高职(专科)批次设置1个院校志愿,院校志愿中设置3个专业志愿和1个服从调剂专业志愿。
注:提前高职(专科)批次中的天津公安警官职业学院,因需要提前进行体检、政治考察,须与提前本科批次志愿同时填报。
7.高职(专科)批次的志愿如何设置?



9.体育类各批次的志愿如何设置?

注:体育类本科批次录取结束后,如仍有招生院校专业组未完成招生计划的,市高招办将面向社会公布尚有招生计划的院校专业组和专业,由符合分数范围且未被录取的考生在规定时间自主填报征询志愿。
10.艺术类及体育类考生是否可以兼报普通本科批次或高职(专科)批次志愿?
可以。
二、志愿填报策略
11.填报志愿的依据有哪些?
(1)经教育部安排下达、市高招办汇总编辑的《2023年全国普通高校在津招生计划》(以下简称《招生计划》)。未经市高招办公布的招生院校和计划,一律不安排在津招生。
(2)招生高校的招生章程,以了解招生高校对外语语种、文化成绩、面试、性别、身体条件等方面的要求及专业录取规则等。招生章程可通过“阳光高考信息平台”、高校官方网站、招考资讯网(www.zhaokao.net)、“天津市教育招生考试院”微信公众号等渠道进行查阅。
12.填报志愿还可以参考哪些资料?
(1)“天津市新高考志愿辅助系统”。考生及家长可以利用该系统,从众多的院校专业组中,通过条件过滤,完成从千计到百计,再到十计的志愿筛选过程,逐步缩小范围,聚焦到符合条件且有意向的院校专业组,形成志愿填报草表,提高填报志愿的效率。分数公布后,系统会及时更新考生的“1+10”排名情况,帮助考生全面掌握信息,合理填报志愿。
(2)市高招办编印的《普通高校在津招生录取统计资料(2021—2022)》和《2023年高考志愿填报指南》等填报志愿参考丛书资料。
(3)招考资讯网、“天津市教育招生考试院”微信公众号发布的官方志愿填报指导信息。
13.填报众多院校专业组志愿时,如何拉开梯度?
遵循“冲一冲、稳一稳、保一保、垫一垫”的原则。例如,在本科普通批次A阶段要尽量填满50个院校专业组,可将较为理想的、蹦一蹦够得上的院校专业组用来“冲一冲”,数量控制在10个以内;将可能性较大的10个院校专业组用来“稳一稳”;将与自己排名情况基本相当的院校专业组用来“保一保”,数量控制在15个;最后选择最为稳妥、最为保险的院校专业组用来“垫一垫”,数量控制在15个左右。以此把握好“冲、稳、保、垫”之间的关系,形成合理的志愿梯度。
14.填报志愿前需要了解哪些信息?
建议考生及时收集院校专业组资料,了解招生政策,熟悉有关规定,了解高校招生章程;查询有关院校专业组近两年各批次录取情况;了解今年在本市招生的院校专业组、专业和人数;了解自己总成绩在全市“1+10”组合的排名情况,准确定位;了解本人体检结果,避开限报的院校专业组及专业。
15.如何理解填报志愿时的选考科目要求?
选考科目要求主要分为四种:一是高校专业培养与某1门科目关联度高的,要求为“考生必须选考该科目方可报考”;二是高校专业培养与2—3门科目有一定关联度的,要求为“考生选考其中1门即可报考”;三是高校专业培养与2—3门科目关联度高的,要求为“考生2—3门均须选考方可报考”;四是高校专业培养对学生学科基础要求相对较宽的,要求为“选考科目不限”,考生在填报时无选考科目限制。考生应根据本人实际情况,结合兴趣、爱好,合理选择各批次具备填报资格的志愿,填报时应仔细阅读相关高校的在津招生计划和招生章程。
三、投档录取规定
16.各批次的录取顺序是什么?
普通高校招生录取工作按如下顺序依次进行:艺术类、体育类本科批次和提前本科批次(三个批次同时录取,不得兼报),普通本科批次A阶段,艺术类、体育类本科批次征询和普通本科批次A阶段征询,普通本科批次B阶段,普通本科批次B阶段征询,艺术类、体育类高职(专科)批次及提前高职(专科)批次(三个批次同时录取,不得兼报),普通高职(专科)批次,普通高职(专科)批次征询。
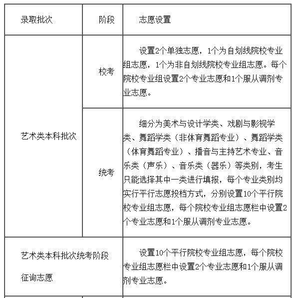
17.艺术类本科批次的录取顺序是什么?
录取时,先进行校考阶段的录取,再进行统考阶段的录取,最后进行征询志愿的录取。校考阶段录取时,先进行自划线院校专业组的录取,再进行非自划线院校专业组的录取。
18.体育类本科批次的录取顺序是什么?
录取时,先进行体育类本科批次平行志愿的录取,再进行征询志愿的录取。
19.提前本科批次的录取顺序是什么?
录取时,先进行飞行员招生院校专业组的录取,再进行A阶段招生院校专业组的录取,然后再进行B阶段招生院校专业组的录取。
20.普通本科批次的录取顺序是什么?
普通本科批次录取时,先进行“高水平艺术团及高水平运动队”志愿的录取,再进行本科批次A阶段平行志愿的录取,然后进行A阶段征询志愿的录取。A阶段录取结束后,再进行B阶段的录取。
普通本科批次B阶段录取时,先进行平行志愿的录取,再进行征询志愿的录取。如招生院校在征询志愿录取控制分数线上仍未完成招生计划,经招生院校同意,可适当降低分数提供征询志愿考生电子档案,由高校审查决定是否录取。
21.艺术类高职(专科)及体育类高职(专科)批次的录取顺序是什么?
艺术类高职(专科)批次录取时,先进行校考阶段的录取,再进行统考阶段的录取。体育类高职(专科)批次与艺术类高职(专科)批次的录取工作同时进行,实施平行志愿院校的录取。
22.普通高职(专科)批次的录取顺序是什么?
录取时,先进行提前高职(专科)批次的录取,再进行高职(专科)批次平行志愿的录取,最后进行征询志愿的录取。如招生院校在征询志愿录取控制分数线上仍未完成招生计划,经招生院校同意,可适当降低分数提供征询志愿考生电子档案,由院校审查决定是否录取。
23.如果上一批次(阶段)没被录取,影响下一批次(阶段)的录取吗?
不影响。例如,某考生未被提前本科批次录取,可按录取顺序继续参加普通本科批次的录取。
24.平行志愿的投档规则是什么?
平行院校专业组志愿之间是平行关系,按照“分数优先、遵循志愿、一次投档、不再补档”的规则进行投档。
25.如何理解平行志愿投档规则中的“分数优先,遵循志愿”?
计算机投档系统先对相应批次录取控制分数线上符合条件的考生,依高考总成绩(含政策加分,普通高职(专科)批次为语文、数学、外语三门的高考总成绩)从高分到低分进行排序。
计算机投档系统依次检索每位考生填报的院校专业组志愿;若考生符合其中一所以上院校专业组的投档条件时,则投档到序号在前的院校专业组;若考生只符合其中一所院校专业组的投档条件,则直接投档到该院校专业组。
26.如何理解平行志愿投档规则中的“一次投档,不再补档”?
按照平行志愿投档规则和程序,各院校专业组同时进行一次性投档。若考生进档后,不符合院校专业组录取要求又被退档,则不再投向该考生在本批次报考的其他平行志愿院校专业组;如院校专业组因将不符合录取条件的考生退档后形成了余缺计划,只能等待参加征询志愿录取,不能再接收该平行志愿的第二次补充投档。
27.平行志愿录取时,总分相同的考生如何进行投档?
平行志愿录取时,当考生高考总成绩(含政策加分)相同但单科成绩不同时,计算机投档系统分批次、按规定的科目顺序生成排序成绩进行投档。
普通本科批次,将依次按照语文、数学、外语单科成绩,等级性考试3门科目中成绩、次高成绩,由高到低排序。
普通高职(专科)批次,将依次按照语文、数学单科成绩,由高到低排序。
艺术类本科批次统考阶段和体育类本科批次投档时,若考生综合分(含政策加分)相同时,先比较专业市级统考成绩,再依次按照语文、数学、外语单科成绩,等级性考试3门科目中成绩、次高成绩,由高到低排序。
28.录取结果如何查询?
考生可以在每个批次和阶段录取结束后,登录“招考资讯网”查询录取结果,也可通过“招考资讯网”和“天津市教育招生考试院”微信公众号,查看本批次和阶段招生高校各专业组录取最低分,或前往报考高校的进行查询。
四、填报注意事项
29.网上填报志愿的流程是什么?
考生在规定的志愿填报时间内,登录“招考资讯网”,进入高考志愿网上填报系统,按照《普通高考志愿网上填报系统使用说明》的提示进行填报。考生填报志愿后,应通过点击“保存并提交志愿表”按钮保存所报志愿信息。如需继续修改志愿,考生可在填报志愿截止时间前,重新进入系统,在志愿填报页面上修改并通过点击“保存并提交志愿表”按钮保存所报志愿信息。
30.“天津市新高考志愿辅助系统”可以填报志愿吗?
不能。“天津市新高考志愿辅助系统”和“天津市普通高考志愿网上填报系统”是两个独立的系统。考生和家长通过志愿辅助系统形成志愿草稿后,需要通过志愿网上填报系统进行正式填报。
31.网上填报志愿有什么注意事项?
考生须对所填报志愿的真实性和准确性负责。考生手机号码是登录志愿填报系统、接收相关信息的重要工具,考生要确保手机号码准确,并注意做好个人信息及手机接收信息的安全保管。建议考生及时登录系统填报并保存志愿信息,以免因超过规定时间而无法保存。
32.填报平行志愿时需要规避哪些风险?
(1)平行志愿间没有拉开梯度。如果考生定位不准确,志愿填报过高,一味追求最理想的学校,填报的多个平行院校专业组志愿之间没有拉开梯度,就可能导致所填报的几个院校专业组志愿都落空。
(2)填报的院校专业组志愿过少。以往个别考生只报几个院校专业组志愿,非某些院校专业组不报,就会出现因为高考成绩未达到院校专业组的投档线而不能被投档。
(3)填报的专业志愿过少。如果考生只报考某些院校专业组的一两个专业,当考生档案被投档到招生院校后,就有可能因总分和相关科目成绩偏低、不服从专业调剂、身体条件受限等原因,面临投档后被退档的风险。
33.不予录取与不宜就读有什么区别?
“不予录取”表示不能录取。考生即使分数达到所投院校专业组或院校的最低录取分数,也不会被录取。“不宜就读”表示此部分内容供考生在填报志愿时参考。录取时,学校不得以此为依据,拒绝录取达到相关要求的考生。
需要提醒考生的是,填报志愿时,要注意对照教育部等部委印发的普通高校体检工作指导意见和高校招生章程中的具体要求,考生应避开不能录取和不适宜报考的专业,结合体检表上的体检结论,合理选报志愿,增加录取机会。
34.一般情况下,什么原因会导致退档?
(1)因不服从专业调剂退档。考生填报的几个专业的录取排名都比较高,其高考排名没有达到这些专业的排名要求,同时考生没有选择“服从调剂志愿”,形成通常所说的“专业死档”而被退档。
(2)因体检不合格或报考专业受限退档。《普通高等学校招生体检工作指导意见》明确规定考生招生体检是报考高校的基本程序之一,同时,对不予录取和不宜就读专业的疾病和体征做了指导性说明,考生如果体检不合格仍填报了自己身体受限的专业就会被退档。
35.我考了××分,能被××大学××专业录取吗?
这类问题无法给出明确回答。考生或家长可以通过以下两个途径获得各在津招生院校专业组和具体专业近年的录取情况:
(1)通过市高招办编印的《普通高校在津招生录取统计资料(2021—2022)》来查询相关招生院校专业组和专业近两年的录取分数和排名情况。
(2)通过高校的网站查询,或直接向高校招生部门咨询。
36.高职分类考试中被录取,还能填报普通高考志愿吗?
分以下两种情况:
(1)如在高职分类考试中被本科院校(专业)录取,则不能填报普通高考志愿并参加各批次的录取。
(2)如在高职分类考试中被高职院校(专业)录取,则只能填报普通高考本科批次的志愿,不能再填报普通高考高职(专科)批次的志愿。
如考生先后被高职分类考试招生高职院校和普通高考本科院校录取,教育主管部门在进行电子学籍注册时,将只保留普通高考本科院校录取资格。
原文标题:@2023天津高考生:志愿填报三十六问,这份攻略请收好!
文章来源:http://www.zhaokao.net/gkck/system/2023/06/19/030006294.shtml
正在阅读:
2020年湖南邵阳会计继续教育报名入口01-20
绿色环保发展口号三篇12-25
国学周礼之《春官宗伯·大宗伯》阅读08-04
2022山东省临沂市河东区部分事业单位招聘公告【31人】01-01
2021年4月安徽蚌埠市普通话考试时间:2021年4月16日09-20
坚守作文1000字08-11
2019社区党建工作总结报告02-03