>
【文档预览】 文档大全网整理发布2023年江西萍乡中考道德与法治试题及答案(Word版),前五页预览如下:
本文来源:https://www.wddqw.com/MYIv.html
相关文章:
正在阅读:
2023年江西萍乡中考道德与法治试题及答案(Word版)07-01
2021年9月广东计算机二级报名入口(6月23日开通)07-27
中国卫生人才网2016湖南卫生资格证成绩单打印入口已开通03-23
关于春天的诗词《和徐都曹出新亭渚诗》鉴赏10-06
2021下半年重庆交通大学英语四级考试报名时间、条件及入口【9月18日-10月12日】08-26
重庆2021年CIA预约考试时间及考试科目(第二学期)07-15
寻找春天的足迹作文350字11-21
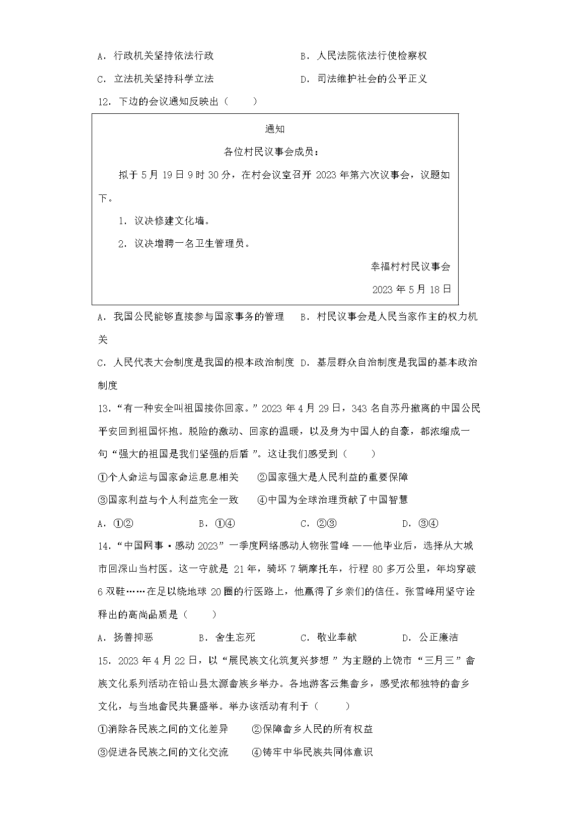
2021年黑龙江给排水工程师考试成绩查询时间09-07
大学生文员实践报告3000字_大学生文员实习周记7篇12-08
挫折作文400字12-04
2022年重庆巴南区三支一扶成绩查询入口(已开通)08-10