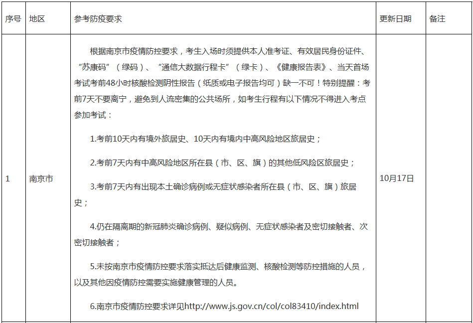
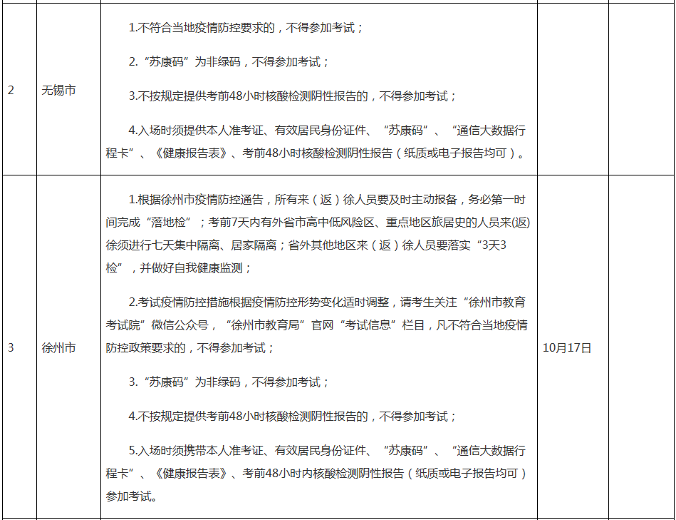
【#自考# 导语】©文档大全网自考频道从江苏省教育考试院了解到,江苏省2022年10月自学考试各设区市防疫最新要求(截至10月18日19:00)已发布,详情如下:

各设区市考试疫情防控措施将根据疫情防控形势变化适时调整,请考生在考前务必关注考点及考点所在地疫情防控最新要求,提前做好相关准备。


点击查看:各设区市防疫最新要求
原文标题:江苏省2022年10月自学考试各设区市防疫最新要求(截至10月18日19:00)
文章来源:https://www.jseea.cn/webfile/index/index_zkxx/2022-10-18/6987684748722180096.html
正在阅读:
江苏省2022年10月自学考试各设区市防疫最新要求(截至10月18日19:00)10-20
关于民族团结的主题班会的主持词:民族团结主题班会主持词三篇10-30
儿童培训绕口令:【哥挎瓜筐过宽沟】05-05
河南许昌2018年国家公务员考试报名时间:10月公布01-29
未来的学校作文600字六年级,六年级未来的学校作文300字08-19
2018年吉林长春中考语文真题及答案(Word版)07-18
2022年湖南怀化考研成绩查询时间:2月21日10点起03-05
小学读书使我快乐作文500字【五篇】08-03
北海之旅作文500字08-06
玄幻小说排行榜2016前十名:玄幻小说排行榜201602-20
作文800字初中范文(精选5篇)12-16