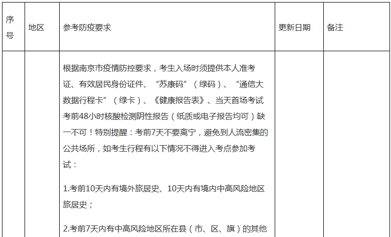
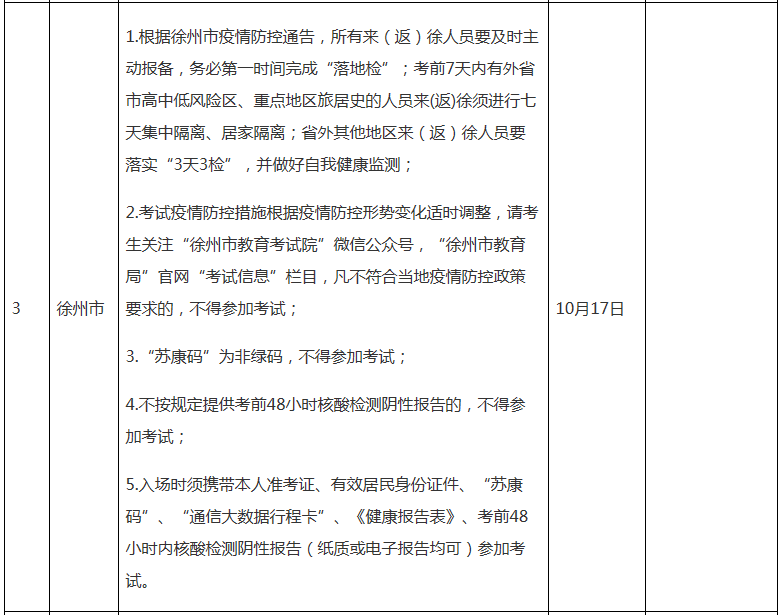
【#自考# 导语】©文档大全网自考频道从江苏省教育考试院了解到,江苏省2022年10月自学考试各设区市防疫最新要求(截至10月19日17:00)已发布,详情如下:

各设区市考试疫情防控措施将根据疫情防控形势变化适时调整,请考生在考前务必关注考点及考点所在地疫情防控最新要求,提前做好相关准备。



点击查看:江苏省2022年10月自学考试各设区市防疫最新要求
原文标题:江苏省2022年10月自学考试各设区市防疫最新要求(截至10月19日17:00)
文章来源:https://www.jseea.cn/content/redirect.do?id=6988416272073494529