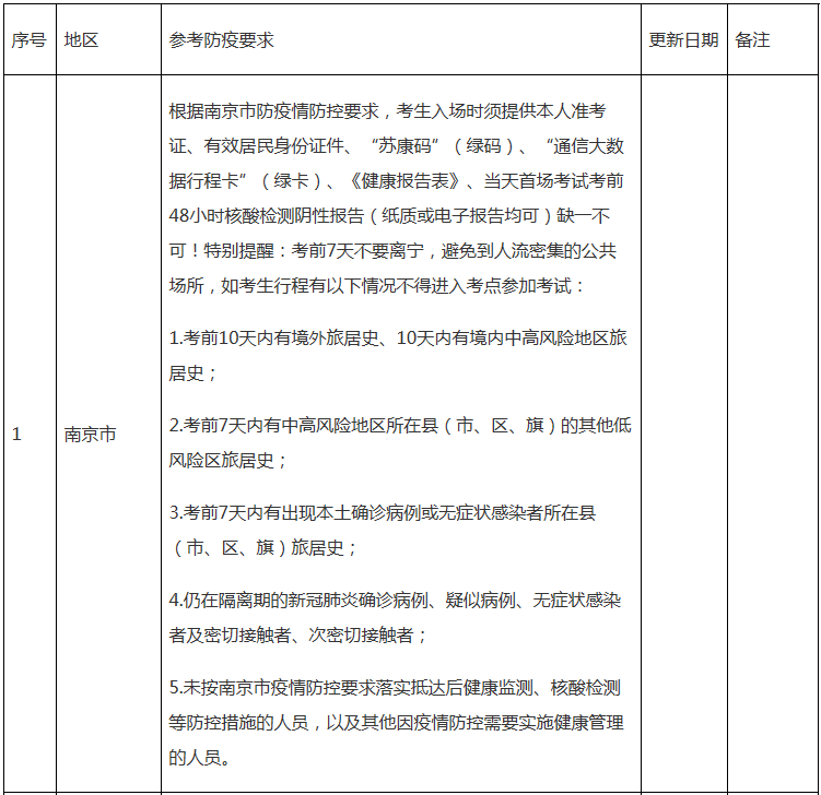
【#自考# 导语】©文档大全网自考频道从江苏省教育考试院了解到,江苏省2022年10月自学考试各设区市防疫要求(10月16日更新),详情如下:

注:本次更新涉及扬州市、泰州市。
各设区市考试疫情防控措施将根据疫情防控形势变化适时调整,请考生在考前务必关注考点及考点所在地疫情防控最新要求,提前做好相关准备。


原文标题:江苏省2022年10月自学考试各设区市防疫要求(10月16日更新)
文章来源:https://www.jseea.cn/webfile/index/index_zkxx/2022-10-16/6987264077810634752.html
正在阅读:
江苏省2022年10月自学考试各设区市防疫要求(10月16日更新)10-18
山东医学高等专科学校2018年6月英语四级报名时间及报名条件04-23
中考满分作文范文1000字【三篇】04-23
幼儿成长故事合集五篇09-12
有关于倡议环保的口号04-30
2020年山东青岛市公务员考试报名时间:5月7日-12日12-03
山东枣庄2017年中考成绩查询入口12-20
2022年福建宁德中考录取通知书查询入口网址:https://jyj.ningde.gov.cn/08-06
2018年海南同等学力成绩查询入口04-30