
1、网上信息采集
2、现场资料审核
3、公办学校学区划片和民办学校网报后电脑随机录取
4、学位确认
5、到校报到
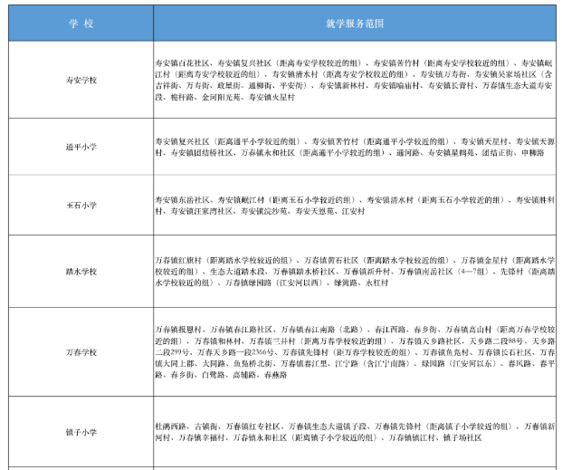
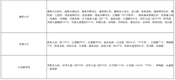
一、划片范围
网上信息采集、现场资料审核工作已经结束,现根据学校布点、学校规模及招生计划、适龄儿童分布、交通状况等因素,坚持从实际出发、相对稳定、动态调整的原则,划定了各学校就学服务范围(6月13日后新迁入户的适龄儿童统筹安排学位),现将划片范围公告如下:





温馨提示:
1、以上道路、门牌号、村(社区)名称均采集自温江区本地户籍适龄儿童户口簿首页地址。
2、学位预警学校就学服务范围“迁户不满一年”、不符合“两个一致”(含集体户籍)的适龄儿童根据学位空余情况统筹安排入学,家长可于6月15日登录“成都市小学招生入学服务平台”查询学位。
3、如有新增户籍地址或户籍地址有错、漏情况等,请与区教育局联系线下办理。
4、学位确认。2023年6月19—20日,家长应登录“成都市义务教育招生入学服务平台”进行公办、民办学位确认。未被民办小学录取的适龄儿童,仍可按户籍所对应的学区划片范围就读公办小学;民办小学学位确定后放弃就读的适龄儿童,统筹安排就读公办小学。
5、到校报到。温江区公民办学校实行一体化管理,报到时间保持同步,请适龄儿童家长于7月1日(周六)到校报到。被民办学校录取的适龄儿童,请与学校联系报到事宜。
二、公办小学相关信息及要求
1、报到时间
2023年7月1日(周六)
备注:联系电话为学校办公电话,请在星期一至星期五的上午9:00-12:00、下午2:00-5:00工作时间内拨打。
3、报名需带资料
适龄儿童户口本原件、复印件(户籍地址页和孩子信息页复印在一张A4纸上)、与适龄儿童户籍地址一致的房产证明材料原件及复印件。
请家长按照学校相关要求,安全有序到校报到。
如有疑问,请拨打咨询电话:028—82764596
本公告最终解释权归成都市温江区中小学招生入学工作办公室。
正在阅读:
2023年四川成都市温江区小学一年级本地户籍适龄儿童入学学区划分公告06-17
2024年度中国农业银行山东省分行校园招聘1155人报名时间2023年9月6日至10月7日09-08
高考励志句子唯美简短【五篇】11-26
简单大方的生日贺卡祝福寄语08-28
幼儿数学:小学一年级10以内的减法03-22
大学生自我鉴定【精选10篇】10-10
2016年北京教育科研先进学校名单06-12
2021江苏镇江市扬中市卫健委所属事业单位第三次招聘公告08-31
安徽警官职业学院2017年各专业分数线_安徽警官职业学院2017年12月英语四级报名入口:http://www.ahjgxy.com/02-09
北京密云2019年考研报名入口点击进入07-28