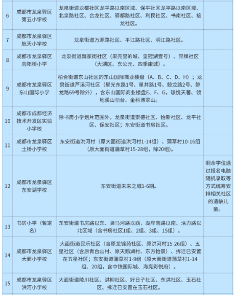
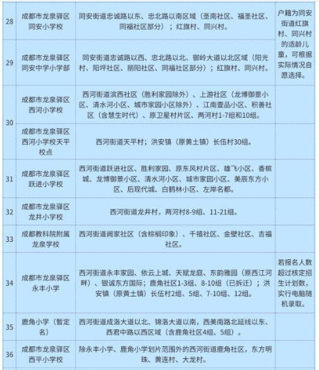
2023年四川成都龙泉驿区公办小学一年级新生(龙泉驿区户籍适龄儿童)入学划片范围公告

时间:2023-06-17 11:51:02 阅读: 最新文章 文档下载
说明:文章内容仅供预览,部分内容可能不全。下载后的文档,内容与下面显示的完全一致。下载之前请确认下面内容是否您想要的,是否完整无缺。
【#少儿升学# 导语】2023年四川成都龙泉驿区公办小学一年级新生(龙泉驿区户籍适龄儿童)入学划片范围公告已发布。小学入学划片范围的公告对于孩子的未来教育和家庭的生活规划都有着重要的影响。©文档大全网提醒广大家长,要及时了解划片范围和报名流程,为孩子的入学做好准备。
image.png



image.png



image.png



image.png



image.png



image.png

本文来源:https://www.wddqw.com/Ycuv.html