
2023年8月31日(含)前年满6周岁的本区户籍适龄儿童。2023年9月拟在温江区公办学校或民办学校就读小学一年级的温江本地户籍适龄儿童均需登记。
二、网上信息采集
5月8日-19日,家长使用微信关注“成都教育发布”公众号,点击菜单栏“综合服务”,进入“义教招生入学平台”,注册并登录“成都市小学招生入学服务平台”进行网上信息采集。
请家长按照《2023年温江区本地户籍小一登记点一览表》(附表)选择“登记点”。
三、现场资料审核
(一)登记点为东大街一小、东大街二小、庆丰街小学、区实验校、光华实小、花都小学、政通小学、鹏程小学的适龄儿童家长,均须于5月22日-5月25日到对应登记点进行现场资料审核,具体安排详见5月19日上述学校门口张贴的登记公告。
(二)除上述登记点以外的适龄儿童家长,可于5月21日17:00后登录“成都市小学招生入学服务平台”查询线上审核结果,若审核结果为“已登记”,则无需再到登记点现场资料审核;若审核结果为“待审核”,则须于5月22日-5月25日,到对应登记点现场资料审核。
(三)2023年温江区新增(或遗漏)户籍地址适龄儿童家长,需办理缓学的适龄儿童家长,均须于5月22日-25日到温江区信访中心入学咨询点(登记点)现场资料审核。
登记点审核时间:上午9:00—11:30,下午2:00—4:30。
(四)现场审核须提供的资料
1、户籍证件
适龄儿童的本区居民户口簿(原件及复印件,将首页和儿童信息页复印在同一张A4纸上)。集体户适龄儿童须提供派出所出具的集体户籍证明材料或集体户口本(原件及复印件)。
2、居住证明材料
(1)适龄儿童户籍所在地与实际居住地一致的有效证明(房屋产权证明、政府公租房协议、政府廉租房协议等材料的原件及复印件)。
(2)集体户适龄儿童须提供监护人双方在温无房证明(个人房屋信息摘要)。
四、重要提示
(一)特别提醒:
登记点服务范围并非实际入学划片范围,公办小学划片范围以6月13日“成都温江教育”微信公众号、温江教育网公布的本地户籍适龄儿童入学划片公告为准。
公办小学现场资料审核工作结束后至新学期开学前,户籍从外地迁入、本区地址发生变更或因其他各种原因未进行信息采集和现场审核的户籍适龄儿童申请就读公办小学的,由区教育局根据学位情况统筹安排入学。
(二)重要时间节点提示
1.6月5日-8日,民办小学网上报名。
2.6月15日,公布公办小学入学结果。
3.6月16日,民办小学电脑随机录取并公布结果。
4.6月19日-20日,公办、民办学位最终确认。逾期未确认学位的适龄儿童,默认为公办学位。
5.7月1日,本地户籍适龄儿童到就读学校报到。
咨询电话:028-82764596。
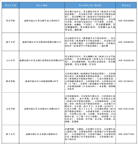
2023年温江区本地户籍小一登记点一览表:





原文标题:2023年温江区户籍适龄儿童小一入学指南
文章来源:https://online.cdzk.com/Hall/Information?id=1145
正在阅读:
2023年四川成都市温江区户籍适龄儿童小一入学指南05-11
生动0-1岁早教故事五篇10-31
2017浙江高考成绩什么时候出来?6月22日21时01-14
快乐的重阳节初中作文三篇03-14
2020年河北CPA报名网址:cpaexam.cicpa.org.cn03-24
湘湖人间的天池作文500字09-22
2017年新年祝福语大全(英语版)08-31
集成电路高级硬件工程师求职简历,高级硬件工程师求职简历10-05
中国人事考试网:2016年广西造价工程师考试成绩查询网站07-25
一个好汉三个帮作文700字08-19