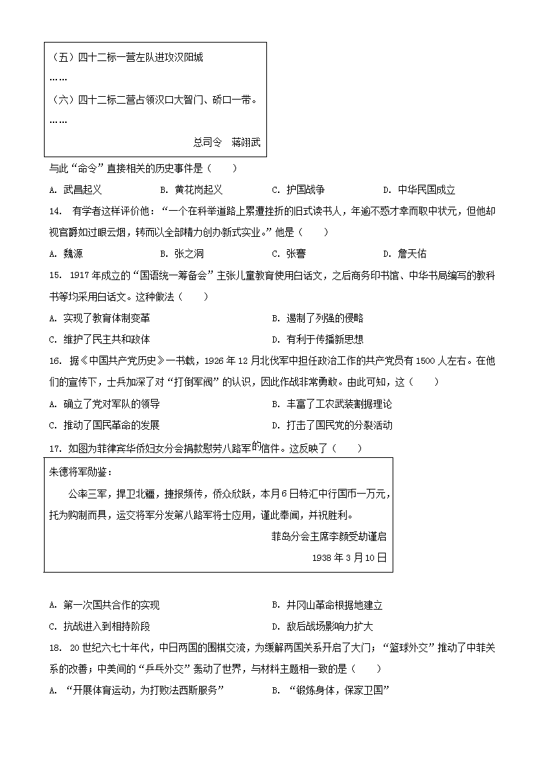
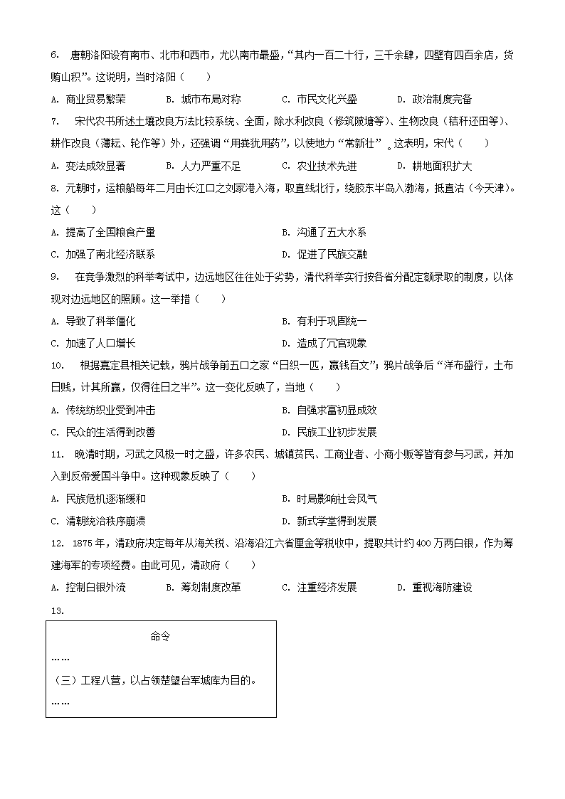
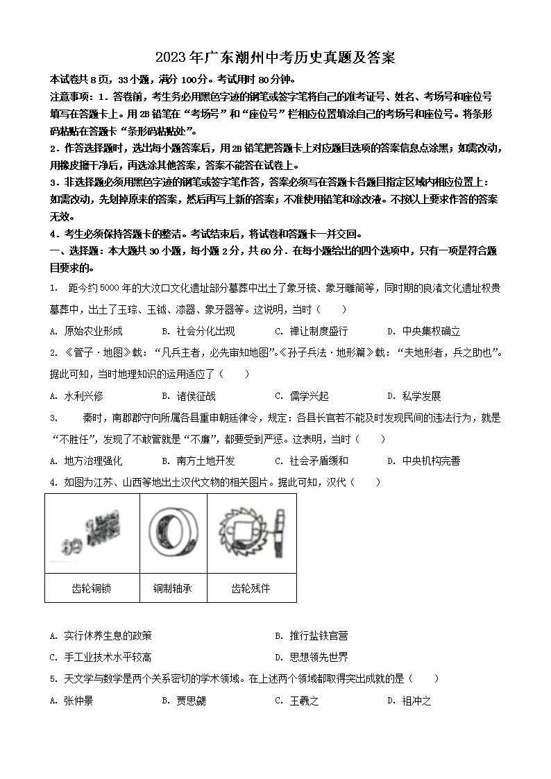
>
【文档预览】 文档大全网整理发布2023年广东潮州中考历史真题及答案(Word版),前五页预览如下:
本文来源:https://www.wddqw.com/e6Iv.html
相关文章:
正在阅读:
2023年广东潮州中考历史真题及答案(Word版)07-01
六年级难忘的童年作文500字五篇02-17
2022年福建泉州高考网上报名时间及现场确认时间公布08-30
四年级期末语文作文范文精选:我熟悉的一个人04-29
一个敬佩的人作文400字06-30
企业认知实训报告总结1000|企业认知实习报告格式模板范文09-11
大学生自我评价100字左右[10篇]03-25
监理工程师述职报告范文【三篇】07-14
七夕祝福语简短一句话送朋友:七夕祝福语简短一句话的文案08-02
小学三年级小暑节气祝福句子摘抄07-31
七年级下册英语作业本答案2021-七年级下册英语作业本答案201712-03