>
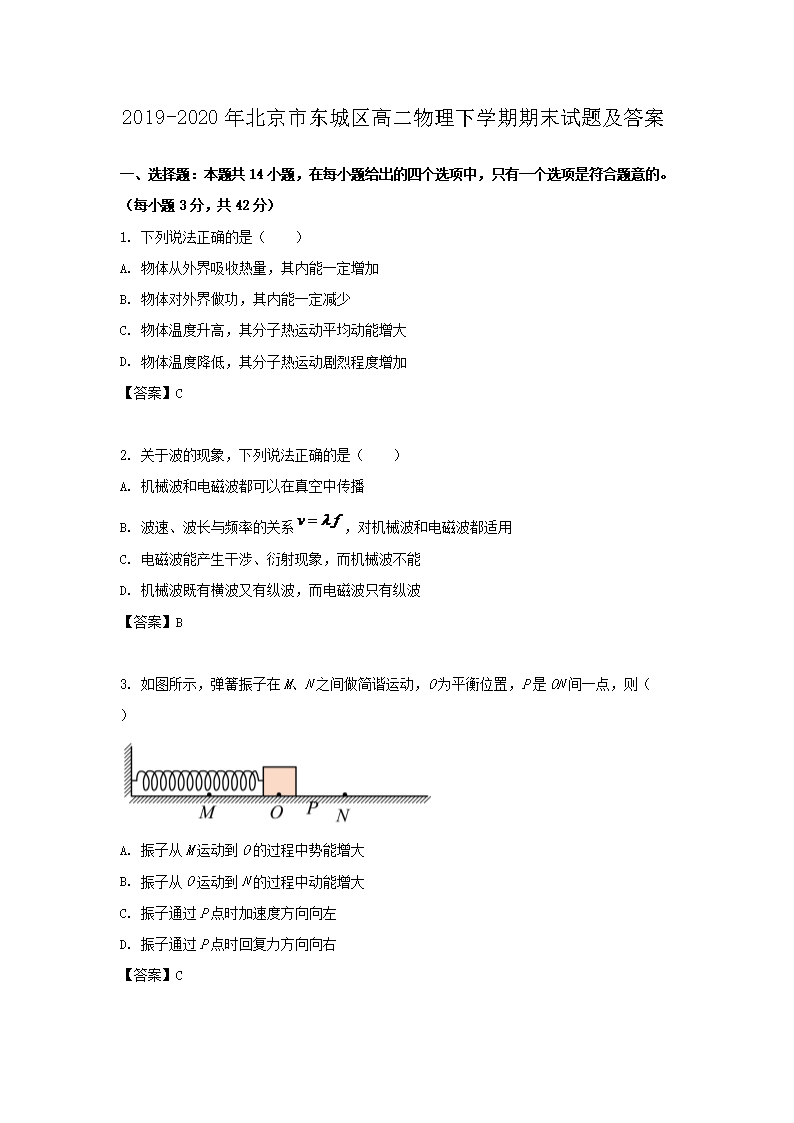
【文档预览】 文档大全网整理发布2019-2020年北京市东城区高二物理下学期期末试题及答案(Word版),前五页预览如下:
本文来源:https://www.wddqw.com/36Iv.html
相关文章:
正在阅读:
2019-2020年北京市东城区高二物理下学期期末试题及答案(Word版)07-01
2021年辽宁营口市文旅广电局所属事业单位工作人员招聘公告【2人】09-04
2022山东聊城市技师学院招聘备案制工作人员公告【30人】04-21
财务管理专业大学生求职信范文05-29
高三必修二知识点(物理化学生物历史)04-11
2018年北京房山中考物理真题及答案(Word版)07-16
第一次看到妈妈的眼泪作文900字01-04
2013年云南临沧中考生物真题及答案(Word版)09-11
元旦作文700字:乐舞迎元旦07-10
[环保的呼唤作文800字]环保的呼唤作文600字02-05
[英语词汇就是英语单词吗]英语单词:酒吧英语词汇05-04