
一、招生对象
(一)小学招生
年满6周岁(2017年8月31日前出生)具有辖区内户籍、在辖区内购房入住的适龄儿童以及辖区内随迁人员子女。
(二)初中招生
1.具有辖区内户籍、在辖区内购房入住的小学毕业生。
2.户籍属扶风县需返籍就读初中的小学毕业生。
3.辖区内随迁子女需在扶风县入学就读初中的小学毕业生。
二、招生办法
在市教育局统一指导下,通过市教育局“一网通办”招生平台,逐步实现“网上申报,后台审核,一次办理”。坚持“户籍登记为主、购房入住为辅、就业经营补充”的入学登记原则,由县教体局统一组织、协调、指导全县小学、初中做好招生入学工作。
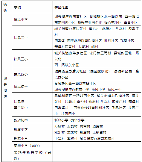
三、学区划分




四、招生流程
(一)网上报名
小学一年级新生:年满6周岁(2017年8月31日前出生)的适龄儿童父母(或其他监护人)应于2023年8月1日、3日、5日8:00至18:00,通过扫描下方二维码,登录“宝鸡市义务教育学校报名招生平台”进入“我要报名”栏目,填写报名信息并选报1所小学。
初中七年级新生:小学毕业生父母(或其他监护人)应于2023年8月2日、4日、5日8:00至18:00,通过扫描下方二维码,登录“宝鸡市义务教育学校报名招生平台”进入“我要报名”栏目,填写报名信息并选报1所初中学校。
父母(或其他监护人)未按时填报或未按时提交报名信息,视作报名不成功。孩子学位由县教体局在线上报名注册结束后统筹安置在有空余学位的学校。
学生的身份证号是检索信息,辖区内适龄儿童家长根据户口和住房(居住地)所在学区,只能选择学区内一所小学或初中填报志愿。
(二)审核录取
(1)网上审核
报名结束后,全县各义务教育学校于8月7日至11日对“宝鸡市义务教育学校报名招生平台”网上报名情况进行汇总分类,对按要求填报信息并上传佐证资料的,按录取类别、批次进行网上审核,审核通过的以微信形式通知家长。
(2)报名注册
网上审核通过的,小学、初中家长于8月14、15、16日携带户口本、房产证或购房合同等资料(具体见学校招生公告),在所属学区初中或小学进行现场核对报名注册(具体时段安排请关注相关学校微信公众号)
网上审核未通过或信息填报不准确的,小学、初中家长于8月17日至18日,在学校进行线下复审,具体时段安排,请关注相关学校微信公众号。
(3)统筹安排
父母(或其他监护人)未按时填报或未按时提交报名信息,视作报名不成功,孩子学位由县教体局在报名注册结束后统筹安排。
审核中若报名信息与证件不符,不符合学校录取条件,或学校审核未能录取的,则由学校通过“宝鸡市义务教育学校报名招生平台”微信或其它方式通知家长,由县教体局统筹安排到就近公办学校入学。
随迁人员居住地学区学校若无空余学位,则由学区学校通过“宝鸡市义务教育学校报名招生平台”微信或其它方式通知随迁人员子女家长到指定的公办学校审核登记。原则上城区小学适龄随迁子女在扶风县城关街道办赵家小学报名注册;城区初中适龄随迁子女在扶风县法门镇九年制学校报名注册。
(三)新生入学
2023年9月1日义务教育学校组织新生入学。
五、特殊群体儿童入学
(一)享有义务教育入学优待政策的适龄儿童少年。对烈士子女、现役军人子女、综合性消防救援队伍人员子女、公安英模和因公牺牲伤残警察子女、引进的高层次人才子女、驻外外交人员子女、援外医疗队队员子女以及港澳台地区学生、来陕工作的外籍人员子女及其他各类优抚对象,由相关学校按照有关政策规定实行优先录取。
(二)适龄残疾儿童少年。各学校依法保障学区内能够在普通中小学就读的,在学区学校随班就读;对于学习和生活上需要特别支持、无法接受普通学校教育的,要动员协助其到县特殊教育学校就读;对于需专人护理、不能到校就读的,学区学校要采取送教上门等方式,确保其接受义务教育。
(三)其他群体儿童少年。各学校要妥善做好学区内脱贫家庭子女、易地扶贫搬迁子女、孤儿等特殊群体子女入学工作,确保“义务教育有保障”。
本公告未尽事宜由扶风县教育体育局负责解释。
招生咨询电话:5230902
正在阅读:
2023年陕西宝鸡市扶风县义务教育学校招生网上报名时间和学区划分范围公布08-02
2019年四川巴中中考数学试卷(已公布)11-15
莆田学院2018各专业录取线|(福建)莆田学院2018年6月英语六级报名入口:http://www.ptu.edu.cn/04-10
江苏2024年法律硕士考试报名时间:2023年10月8日-25日10-09
2017辽宁二本大学排名11-05
小学春节拜年作文600字三篇04-07
初三年级英语上册第五单元试题含答案04-12
2017年高考时事政治(2016年12月12日国际新闻)07-24