>
【文档预览】 文档大全网整理发布2023年广西南宁中考语文真题及答案(Word版),前五页预览如下:
本文来源:https://www.wddqw.com/QvIv.html
相关文章:
正在阅读:
2023年广西南宁中考语文真题及答案(Word版)06-29
转正报告范文-转正报告范文02-25
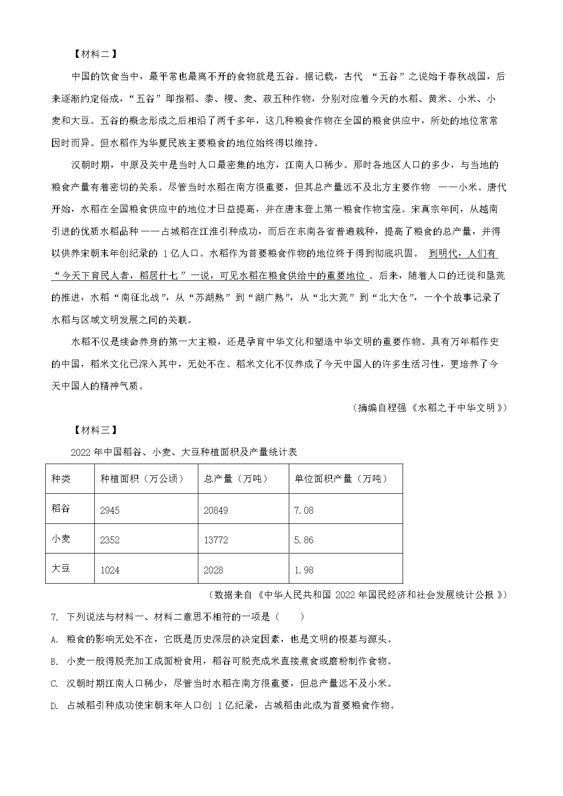
2023年4月湖南益阳自考报名时间公布01-14
长征作文400字:学习长征精神的作文03-27
IT项目运营总监个人简历10-24
2016年11月山西软考成绩查询网站:www.ruankao.org.cn06-15
2016年西藏导游资格证成绩查询网站:lyrc.cnta.gov.cn05-31
广西:桂林理工大学2021年全日制本专科招生章程07-21
关于学习知识类的谚语集锦11-22
2017年浙江初级出版专业资格成绩查询入口03-09
我学会了感恩作文700字01-20