>
【文档预览】 文档大全网整理发布2023年重庆北碚中考道德与法治真题及答案(B卷)(Word版),前五页预览如下:
本文来源:https://www.wddqw.com/sz5v.html
相关文章:
正在阅读:
2023年重庆北碚中考道德与法治真题及答案(B卷)(Word版)06-19
西藏2021下半年大学英语三级AB级考试成绩查询时间及方式04-03
雨中的感动作文300字06-22
应聘职业自荐信怎么写07-03
2016物业客服工作总结与计划格式07-28
2019年3月青海公共英语成绩查询入口已开通【PETS1-3】11-21
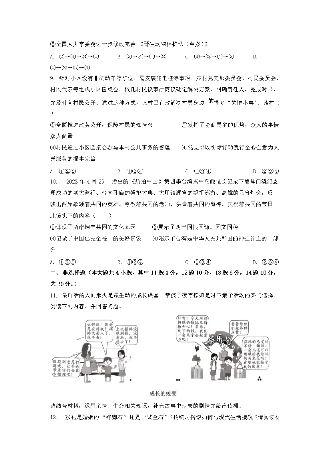
2022年江西高考文综真题及答案(Word版)06-14
2021年江西临床执业医师二试报名时间、条件及入口【10月19日-10月24日】09-01
简短的自我鉴定怎么写?【五篇】12-02
高中学生的秋季作息时间,有几个成人能坚持下去?08-08
2017年7月自学考试预防医学考点精讲(15)12-12