>
【文档预览】 文档大全网整理发布2023年重庆大渡口中考道德与法治真题及答案(B卷)(Word版),前五页预览如下:
本文来源:https://www.wddqw.com/yz5v.html
相关文章:
正在阅读:
2023年重庆大渡口中考道德与法治真题及答案(B卷)(Word版)06-19
1997年四川高考政治真题及答案(Word版)07-11
2020年青海法律职业资格考试报名网站:司法部司法考试中心www.moj.gov.cn12-13
2019安徽合肥市庐阳区招聘卫健委人员公告【27人】02-02
2018年山西药学职称考试考试成绩查询网址:www.21wecan.com05-29
2022年浙江衢州高考志愿填报时间及方法:6月29日开始06-11
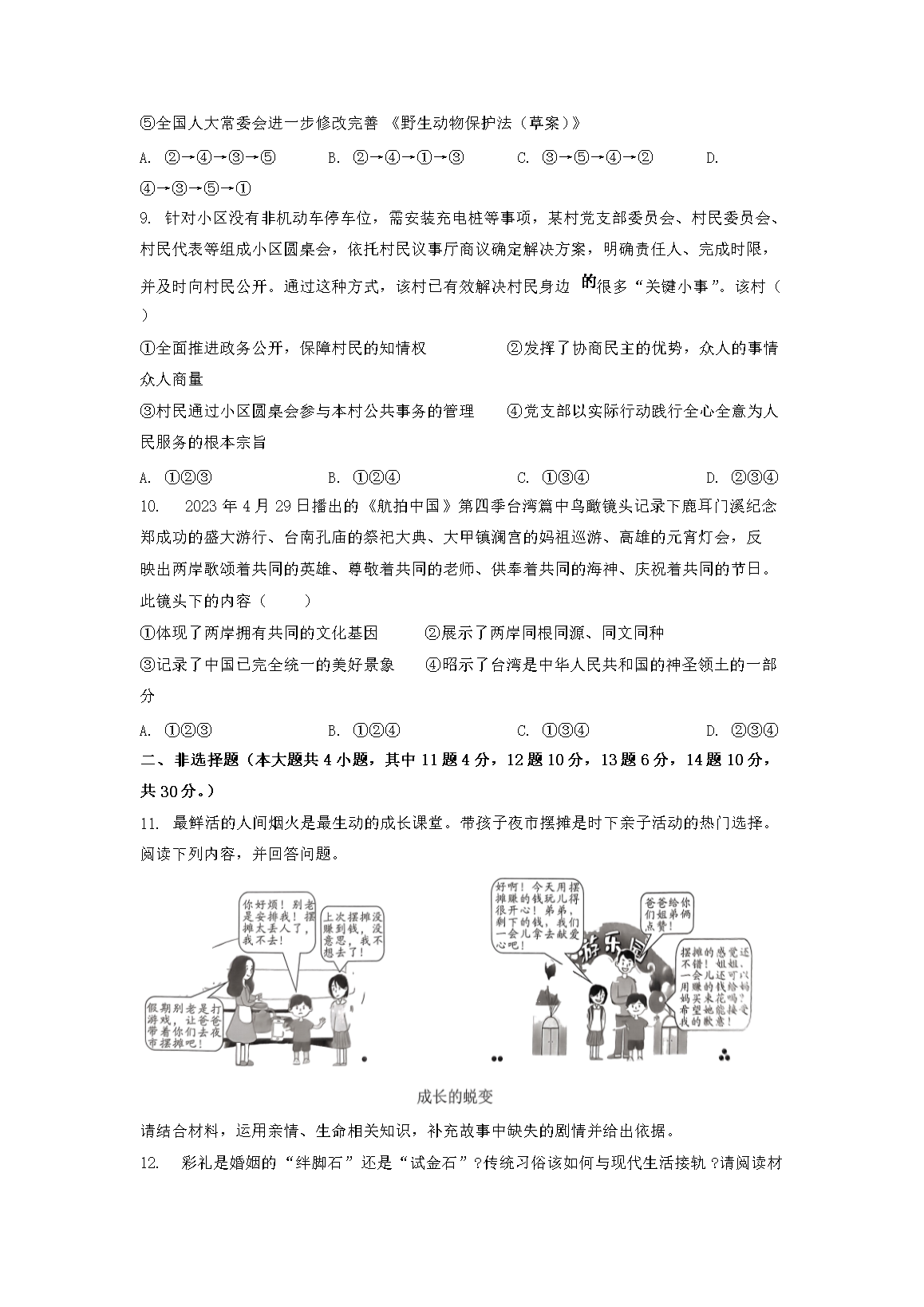
高一物理必修二知识点完全解析07-16
北京版小学四年级上册语文《五彩池》教案三篇09-21
2016年商务英语BEC高级口语词汇辅导105-06
浙江2018考研准考证打印时间、打印入口【12月14日-25日】03-11
2021年陕西中医执业医师报名时间、流程及入口【1月6日至1月21日】06-22