正在阅读:
2023年安徽巢湖中考生物试题及答案(Word版)06-20
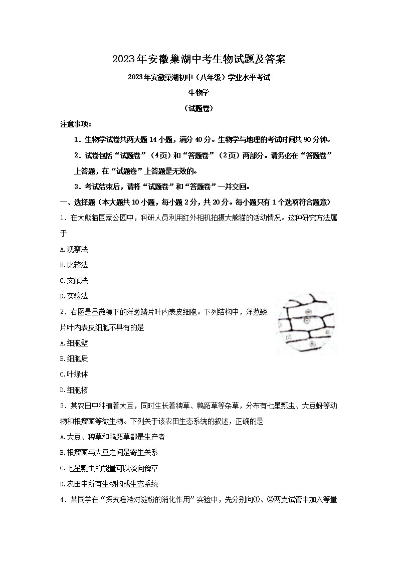
2019年山西妇产科主治医师考试成绩单打印入口【已开通】04-01
写美食的作文450字08-11
2017年上海市第一人民医院宝山分院招聘工作人员【5名】02-21
广东梅州2020年4月自考准考证打印时间:考前10天内12-24
村书记扶贫工作民情日记12-24
我的童年趣事作文400字07-06
关于工作总结开头的写法及类型介绍09-03
2016年浙江温州大学有机化学考研真题(Word版)10-13
云南师范大学文理学院文科专业排名03-30