>
【文档预览】 文档大全网整理发布2023年安徽巢湖中考历史试题及答案(Word版),前五页预览如下:
本文来源:https://www.wddqw.com/K05v.html
相关文章:
正在阅读:
2023年安徽巢湖中考历史试题及答案(Word版)06-20
2019年湖北孝感中级会计职称成绩查询入口已开通(全国会计资格评价网)02-18
2021施工员工作总结范文(5篇)11-13
宁夏2018年资产评估师考试合格标准08-11
陕西铜川2018中考报名时间:3月26日至4月1日04-25
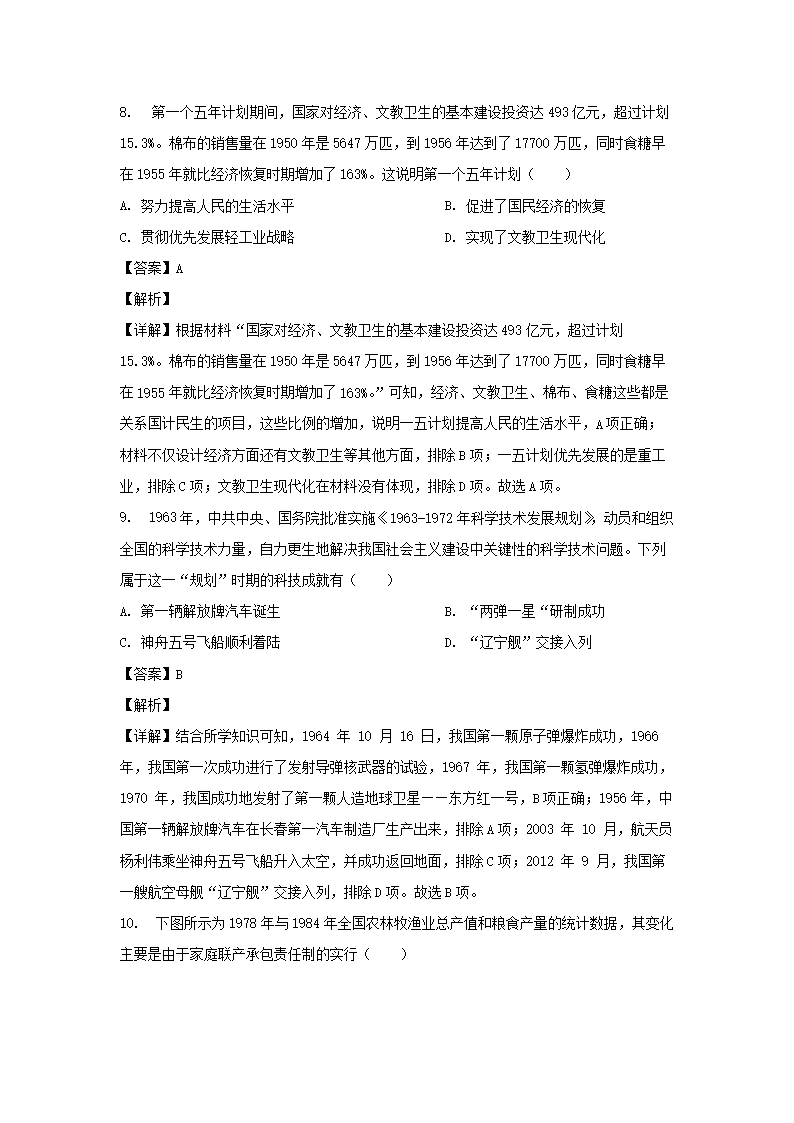
2023江苏常州工业职业技术学院高层次人才招聘公告01-17
2018山东高考自主命题13年后回归全国卷06-05
保险公司实习日记【三篇】03-21
河北邯郸2021年下半年普通高中学业水平合格性考试成绩查询入口05-01
七年级上册语文寒假答案初一:(语文)七年级上册寒假答案09-04
2019湖北咸宁市政府投资审计局招聘审计专业技术人员公告03-26