>
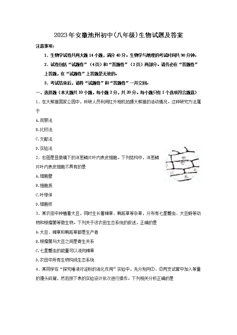
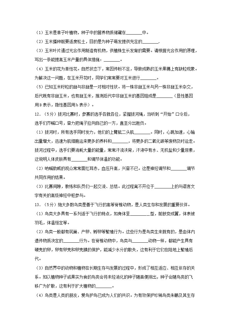
【文档预览】 文档大全网整理发布2023年安徽池州初中(八年级)生物试题及答案(Word版),前五页预览如下:
本文来源:https://www.wddqw.com/en5v.html
相关文章:
正在阅读:
2023年安徽池州初中(八年级)生物试题及答案(Word版)06-20
2020二级建造师《施工管理》高频考点:项目目标动态控制12-30
2023年江西医师实践技能报名现场审核时间及材料[2月20日-3月5日]03-03
2020入党培训心得体会怎么写范文2000字|2020年入党心得体会范文2000字【三篇】12-30
2020年上海市高考艺术类专业统考时间公布02-21
2019年9月广东计算机二级成绩查询入口02-11
校园网名大全:陪你从校服到婚纱07-30
下一站作文1000字05-08
七年级寒假日记300字左右大全02-09
2020年云南公务员准考证打印时间:8月上中旬至开考前11-29
四川遂宁2017年9月计算机等级考试成绩查询时间02-06