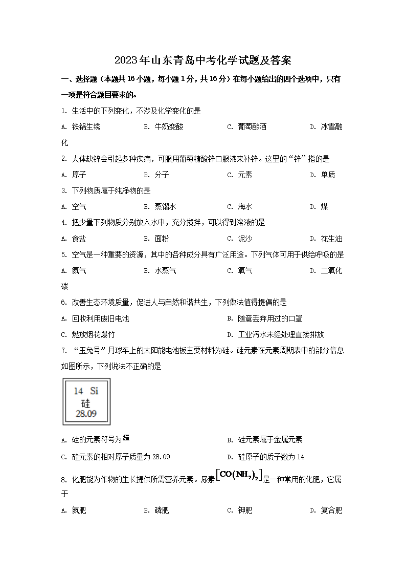
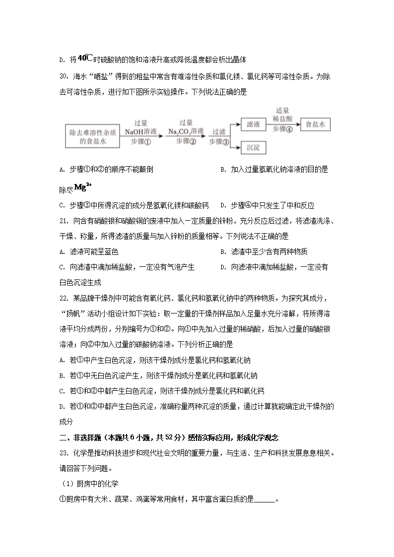
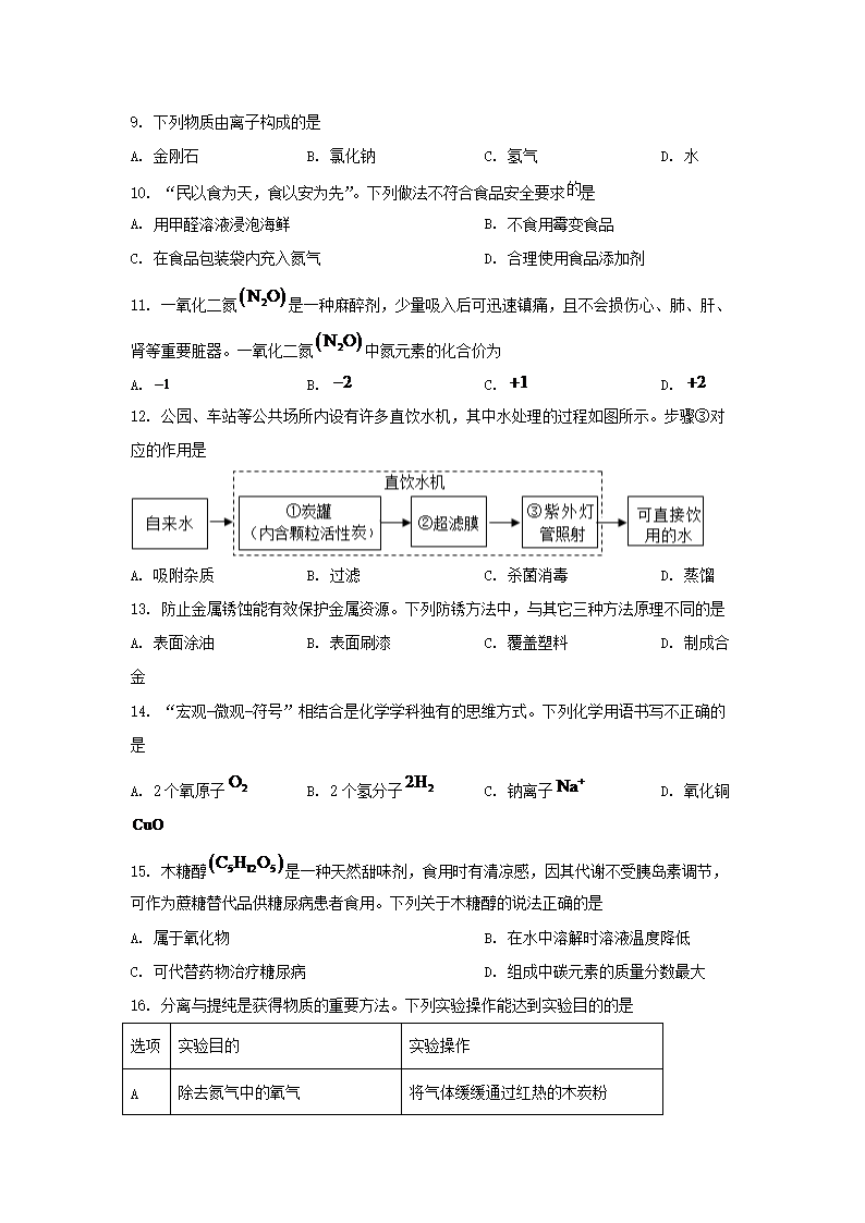
>
【文档预览】 文档大全网整理发布2023年山东青岛中考化学试题及答案(Word版),前五页预览如下:
本文来源:https://www.wddqw.com/B8vv.html
相关文章:
正在阅读:
2023年山东青岛中考化学试题及答案(Word版)08-10
六年级演讲稿400字【5篇】10-27
五年级叙事作文:帽子“掉队了”09-28
2016年山西运城职称计算机9月份报名通知03-14
部编版初三上册历史教案范文精选02-10
2018年山东初级会计职称报名时间11月30日截止03-08
高中写人记事作文范文800字【三篇】04-10
2017山东专业英语四级考试时间08-14
简单的幼儿园亲子故事05-18
2016年度大学生村干部个人总结范文03-22
2020年浙江卫生专业技术资格考试时间,2020年浙江卫生专业技术资格考试公告01-31