>
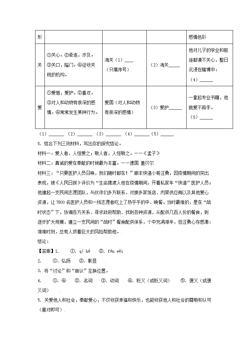
【文档预览】 文档大全网整理发布2020-2021学年广东深圳光明区七年级上册期末语文试卷及答案(Word版),前五页预览如下:
本文来源:https://www.wddqw.com/U4jv.html
相关文章:
正在阅读:
2020-2021学年广东深圳光明区七年级上册期末语文试卷及答案(Word版)09-27
2015年广东暨南大学日语考研真题(Word版)08-27
2018江苏淮安市合肥路小学招聘教师公告【17人】07-10
2022年重庆江津中考A卷作文题目:二选一06-13
2022年北京执业药师职业资格考试报名入口:http://www.cpta.com.cn08-31
IIS7 IIS8 http自动跳转到HTTPS(80端口跳转443端口)(图文)06-04
2010年山西高考理科数学真题及答案(Word版)06-27
有关重阳节的英语作文(精选10篇)10-24
六年级过年作文500字:我眼中的春节04-04
感谢老师的初三日记400字5篇07-16
2018年黑龙江医学检验职称考试报名时间及入口【已公布】03-28