>
【文档预览】 文档大全网整理发布2020-2021学年广东深圳福田区七年级上册期末道德与法治试卷及答案(Word版),前五页预览如下:
本文来源:https://www.wddqw.com/QXHv.html
相关文章:
正在阅读:
2020-2021学年广东深圳福田区七年级上册期末道德与法治试卷及答案(Word版)09-16
2019给女朋友道歉检讨书(三篇)11-24
我心中永远的美好作文800字07-30
2016年成人英语三级考试阅读理解复习指导304-16
2016年10月贵州教师招聘信息汇总05-14
广西百色2018年考研报名流程【已公布】02-18
2018年广西河池市宜州新区管理委员会公开招聘事业单位急需紧缺人才公告03-31
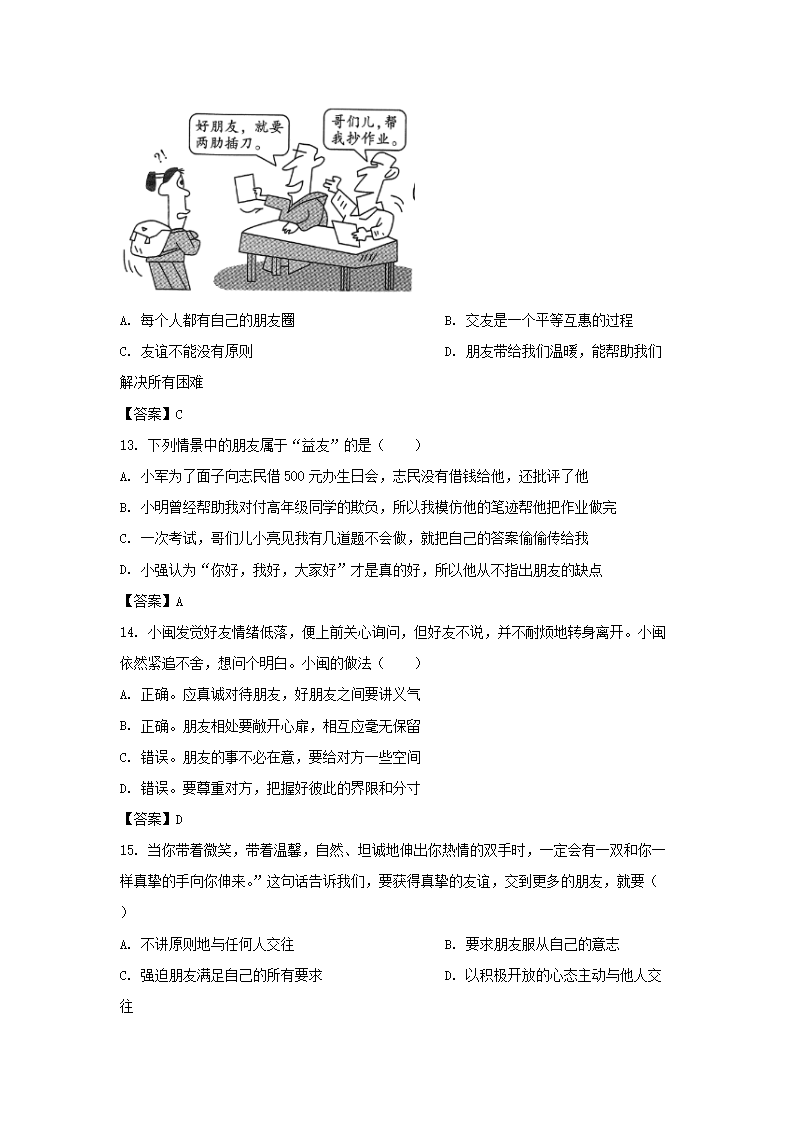
综合办公室主任述职报告202207-09
[海南中考成绩什么时候出来2021]2017青海海南中考成绩什么时候出01-10
感恩的花开在成长的路上作文700字11-05
2023安徽蚌埠固镇县卫健系统部分事业单位招聘99人(报名时间8月4日-10日)08-01