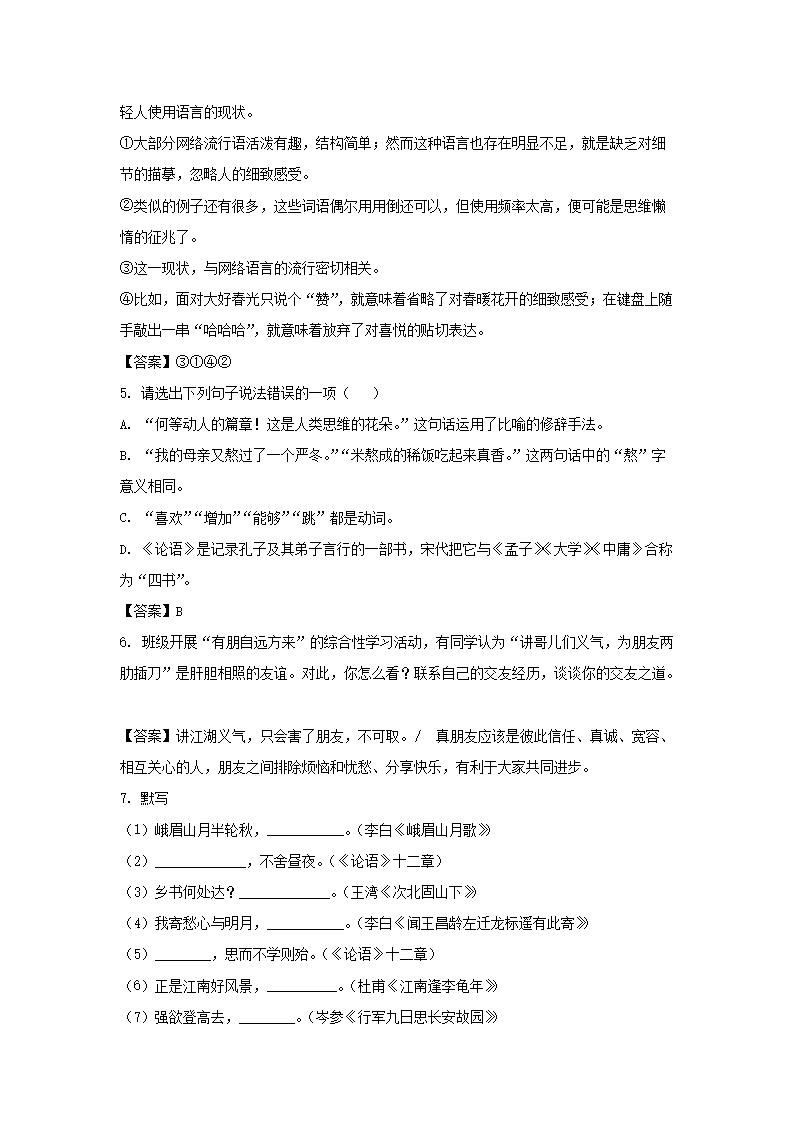
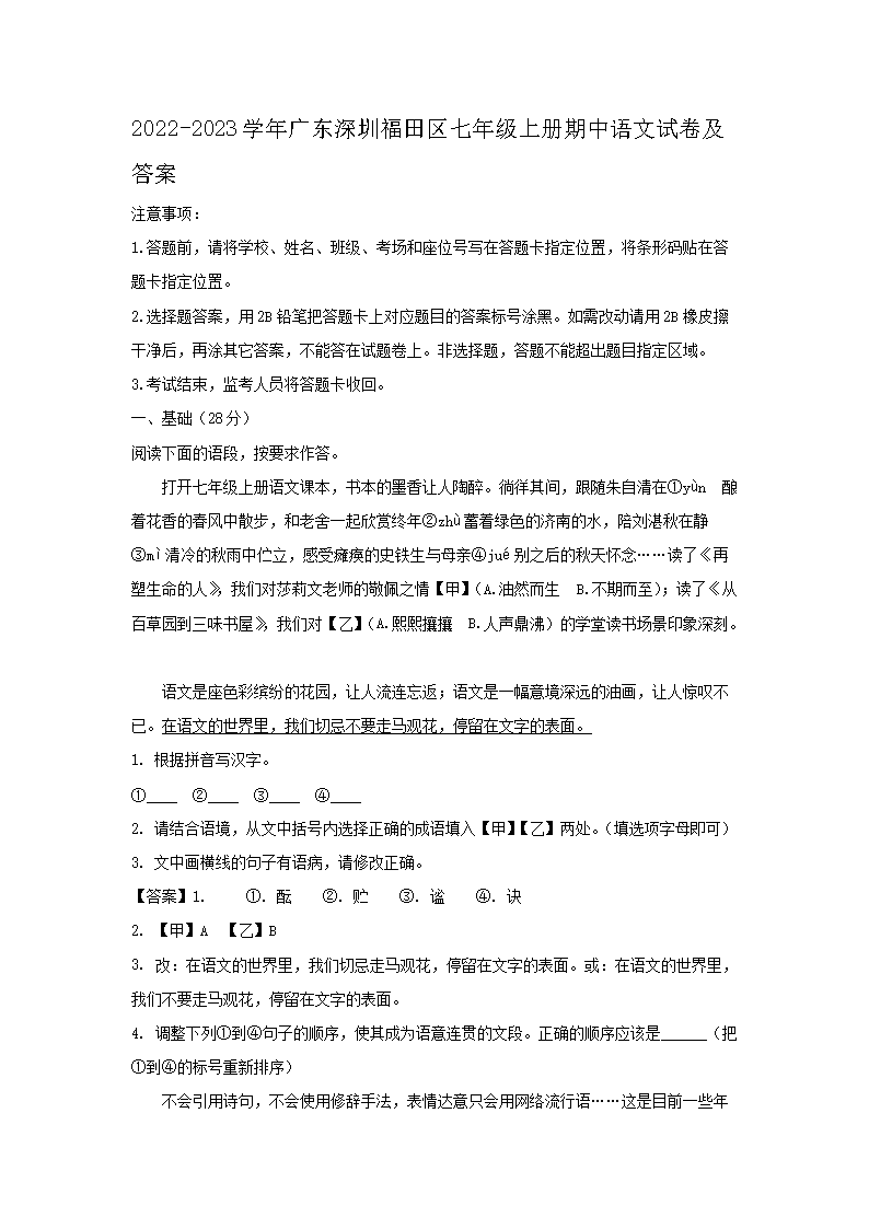
>
【文档预览】 文档大全网整理发布2022-2023学年广东深圳福田区七年级上册期中语文试卷及答案(Word版),前五页预览如下:
本文来源:https://www.wddqw.com/H4jv.html
相关文章:
正在阅读:
2022-2023学年广东深圳福田区七年级上册期中语文试卷及答案(Word版)09-27
自信伴我成长作文500字01-21
优秀医学生实习自我鉴定【五篇】08-17
找秋天作文500字10-18
大学英语听力技巧:听不懂老外说话,什么原因05-02
2021下半年青海中小学教师资格考试面试防疫打卡时间及要求【12月18日-2022年1月9日】10-31
妈妈的爱作文450字08-27
2017年河北高考语文在线估分系统01-07
初中二年级经典的奥数练习题【3篇】01-11
天气转冷关心他人的句子【三篇】09-20
2019年浙江会计继续教育报名时间:2020年3月31日截止02-15