
一、基本原则
1.公开公平
坚持依法依规和公平公正公开的原则,主动向社会公开幼儿园招生信息,规范招生入园工作流程。
2.适龄优先
幼儿园适龄幼儿一般为3周岁至6周岁,优先满足户籍在幼儿园服务范围内的适龄幼儿入园需求,幼儿园小班秋季集中招生对象为2019年9月1日—2020年8月31日(含8月31日)出生,且户籍在2023年5月1日前属于幼儿园招生服务范围的幼儿。
3.就近就便
根据招生实际情况科学统筹、合理安排,保障适龄幼儿相对就近就便入园。
4.免试入园
各类幼儿园对入园幼儿除健康检查外,不得以任何形式进行入园、编班的考试、测查、测试等,不得拒绝具有接受普通教育能力的残疾适龄幼儿入园。
二、招录办法
(一)公办幼儿园、普惠性民办幼儿园小班招录办法
1.统一网上报名
5月12日—17日,符合条件的适龄幼儿可在“成都市招生考试信息管理平台”上自愿选择填报一个招生服务范围内的公办幼儿园或普惠性民办幼儿园志愿。已取得公办园学籍的幼儿原则上不得再到同一镇(街道)其他幼儿园报名。任何公办、普惠性民办幼儿园不得自行开展招生报名工作。
2.统一组织录取
5月24日,公办、普惠性民办幼儿园统一组织录取。报名人数未超过招生计划数的幼儿园,直接录取;报名人数超过招生计划数的幼儿园,实行电脑随机录取,未被录取的幼儿可填报本镇(街道)范围内有剩余学位的幼儿园。
(二)非普惠性民办幼儿园招录办法
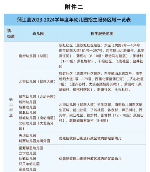
蒲江县星源慧恩幼儿园、立学幼儿园、轩贝尔幼儿园、亲星幼儿园、仙鹤幼儿园为非普惠性民办幼儿园。非普惠性民办幼儿园招生简章须报教育局备案后发布实施。非普惠性民办幼儿园采取现场报名、自主录取的方式,优先招收幼儿园所在镇(街道)户籍内的适龄幼儿。
(三)其他群体入园
1.优抚对象子女入园。对符合条件的现役军人子女、烈士和因公牺牲军人子女、公安英模和因公牺牲伤残警察子女、高层次人才子女、进藏干部职工子女、国家综合性消防救援队伍人员子女、直接参与救治新冠肺炎患者的一线医务工作者子女、“成都工匠”子女及其他各类优抚对象,由教育局按照相关规定落实教育优待政策。
2.双胞胎(多胞胎)家庭入园。双胞胎(多胞胎)参加公办和普惠性民办幼儿园小班集中招生报名时,家长可自愿选择双胞胎(多胞胎)绑定报名同一幼儿园。
3.多子女家庭入园。多子女家庭参加公办和普惠性民办幼儿园小班集中招生报名时,家长可自愿选择未达入园年龄的其他子女与当年入园子女绑定报名同一幼儿园,未入园子女与当年入园子女应在同一幼儿园共同就读至少一年。
4.拆迁户子女入园。选择现房安置的拆迁户子女既可按户籍地招生政策入园,也可按安置地招生政策入园。现房安置申请人持与镇政府(街道办)签定的拆迁协议(拆迁协议须载明拟入学幼儿姓名),于5月10日前向蒲江县教育招生考试中心提出入园申请。选择货币化安置的拆迁户子女按户籍地招生政策入园。
5.集体户子女、持旅行证入境适龄儿童少年、在蒲港澳台及外籍适龄儿童少年入学工作,按相关规定执行。
三、工作要求
1、加强招生工作领导
各幼儿园加强招生工作组织领导,维护教育公平、公正,结合实际制定招生工作方案,完善应急预案,按照核定的招生计划,细化报名流程,妥善处置招生过程中出现的问题,确保招生工作平稳有序。
2、优化招生便民服务
提高为民服务意识,通过多种途径,宣传招生政策,做好政策解读、咨询,主动公开幼儿园招生入园信息,包括幼儿园基本情况、性质、服务范围、招生计划、招生条件、收费标准等。
3、严肃招生工作纪律
健全完善招生监督机制,全程督促幼儿园规范招生、严格执行各项招生纪律,对幼儿园在招生工作中出现的各类违纪违规行为,坚决做到发现一起查处一起。幼儿园应严格执行有关收费规定,切实加强和规范收费管理。
4、推动幼儿园招生信息化
按照省、市要求,我县统一使用“成都市幼儿园招生入园服务平台”招生,实行全市统一管理。各幼儿园加强幼儿学籍注册管理,在幼儿办理入园报到手续后,幼儿园要及时在“全国学前教育管理信息系统”中完成新招生入园幼儿和转园幼儿的学籍注册。
5、强化组织保障
各相关单位要强化协调配合,确保招生入学工作平稳有序开展。
县教育局负责制定、解释、宣传招生政策,审定学校招生方案,审核学校招生计划,指导学校审查适龄儿童少年户籍、学籍、随迁子女资格,维护管理网上报名系统,协调相关部门做好招生入学工作。
县委组织部、县武装部、县总工会、县应急管理局等分别负责审核相关优抚对象子女入学申请资料,确保申请材料的真实性和完整性,审核名单及时报县教育局。
县人大办、县政协办、县纪委监委机关、县委组织部负责协调“两代表一委员”参与监督招生工作,严肃查处违规招生行为。
县委宣传部负责招生入学工作的宣传引导,营造良好社会氛围。
各镇(街道)负责协同开展辖区内幼儿园招生入学工作。
本工作细则自印发之日起施行,由县教育局负责解释并组织实施。



正在阅读:
5月12日起网报!四川成都蒲江2023-2024学年度秋季幼儿园招生工作细则公布05-08
2017年9月广东计算机二级成绩查询入口【已开通】03-04
勤俭节约从我做起心得感悟【两篇】02-04
2022交通银行秋季校园招聘报名入口:中国建交通银行校园招聘报名入口08-07
2022上半年山西幼儿教师资格证考试时间、考试科目及考试大纲【3月12日】05-03
北京西城2023年下半年自考在籍考生报名缴费时间及入口(9月3日至15日)07-29
2023年中国寓言故事05-20
幼儿园毕业典礼主持词范文11篇07-21
世界童话故事简短202307-12
2021年河北廊坊中考英语试题及答案(Word版)07-29
2020年简单的英语口语自我介绍01-21