
2022年度全国会计专业技术中级资格证书已经制作完毕,现将资格证书领取事通知如下:
一、集中领取时间
2023年3月14日至3月31日(法定假日除外)。
二、领取证书需要提供的材料
1.考生身份证原件;
2.“全国会计资格评价网”(http://kzp.mof.gov.cn/)打印的考生考试成绩合格单;
3.“内蒙古自治区会计人员信息管理系统”(https://cxda.nmgacc.cn/acms/)打印的2020-2022年度专业科目继续教育完成情况证明。
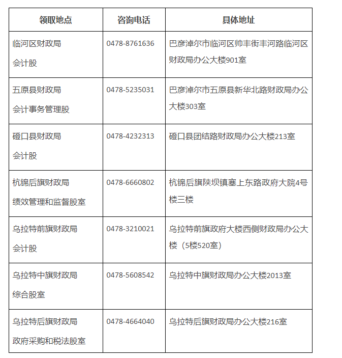
三、领取地点、咨询电话
考生按照本人报名时选择的考区(地区)领取资格证书,领取地点及咨询电话如下:

代领人需携带本人身份证原件、上述考生需要携带的材料原件。
五、其他事宜
取得中级会计专业技术资格的考生,“内蒙古自治区会计人员信息管理系统”已经自动更新会计人员专业技术资格信息。需要持证人员本人登录“内蒙古自治区会计人员信息管理系统”在【会计专业技术资格证书上传】菜单上传资格证书扫描件后信息方可生效。
考生应将《参加全国会计专业技术资格考试取得资格登记表》存入本人的人事档案。
特此通知。
巴彦淖尔市会计专业技术资格考试办公室
2023年3月13日
原文标题:巴彦淖尔市关于2022年度中级会计专业技术资格考试合格人员领取资格证书的通知
正在阅读:
2022年内蒙古巴彦卓尔中级会计师证书领取时间:2023年3月14日-3月31日03-17
关于出自史记的名句集锦04-02
乒乓球我的最爱作文450字09-23
保险公司开门红口号标语摘抄01-21
2019年江苏公务员申论备考热点:当好党的后备军(8月3日)07-02
一次难忘的什么作文400字07-17
母亲作文800字07-04
2017江西农业工程职业学院录取分数线查询网站:江西农业工程职业学院招生网01-25
经典版育儿护理英文简历08-14