
现将2022年度全国会计专业技术中级资格证书领取事项明确如下:
一、携带材料
1.身份证原件;
2.《宁夏会计人员个人信息审核表》(登陆宁夏财政厅<右侧>——会计管理<进入宁夏会计信息网>——宁夏会计人员信息管理系统进行信息采集后打印,打印方式见附件说明)或宁夏区外工作证明。
二、领取时间
2023年3月31日前。
考生本人不能办理的,可委托他人携带考生本人身份证原件和代理人身份证原件及要求携带的其他材料办理代领手续。
三、领取地点
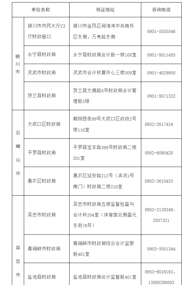
请银川市、石嘴山市、吴忠市考生按报名时选择的报名点到相应地点领取证书,中卫市、固原市在市财政局领取证书。有问题可按以下联系方式对应电话咨询。


自治区会计专业技术资格考试领导小组办公室
2023年3月7日
原文标题:关于领取2022年度全国会计专业技术中级资格证书的通知
正在阅读:
2022年宁夏中级会计师证书领取时间:2023年3月31日前03-17
奢望作文1000字12-27
我的自传作文500字10-18
2019下半年江西教师资格证考试中学综合素质真题及答案(Word版)08-04
中学后勤部工作计划范本03-24
枫泾古镇一日游记作文700字10-10
2018年黑龙江鸡西中考历史真题05-01
2023年7月黑龙江证券从业资格预约式报名时间:7月6日至7月12日(附报名入口)07-04
2021新疆乌鲁木齐中考满分是多少分07-05
新年四字吉祥语大全_新春四字吉祥语03-27