
1.我县义务教育学校招生入学的总体要求是什么?
2023年我县义务教育学校招生入学工作将继续贯彻落实《中共中央国务院关于深化教育教学改革全面提高义务教育质量的意见》(中发〔2019〕26号)精神,按照《陕西省教育厅办公室关于做好普通中小学招生入学工作的通知》(陕教基一办〔2023〕14号)和西安市2023年义务教育招生入学政策,贯彻落实“四个坚持”:坚持义务教育学校免试就近入学全覆盖;坚持民办义务教育学校招生纳入审批地管理,并在审批地招生;坚持公办民办义务教育学校同步登记报名、同步招生录取;坚持民办义务教育学校报名人数超过招生计划数的,实行电脑随机录取,进一步规范义务教育招生行为,切实保障适龄儿童少年接受义务教育的权利,促进教育公平,努力构建义务教育良好生态,推进义务教育优质均衡发展。
2.我县义务教育学校招生对象是哪些?
小学招生对象:2017年8月31日(含8月31日)以前出生的周至县户籍适龄儿童、符合条件的进城务工人员随迁子女、外地户籍符合政策规定准入类学生。
初中招生对象:具有周至县户籍或学籍的小学应届毕业生、符合条件的进城务工人员随迁子女、外地户籍符合政策规定准入类学生。
3.如何做好控辍保学工作依法保障适龄儿童少年接受义务教育?
按照《义务教育法》规定,凡年满六周岁适龄儿童少年,其父母或者其他法定监护人应当送其入学接受义务教育。对于因身体状况需要延缓入学的,其父母或者其他法定监护人提出书面申请,由应就读学校及当地镇政府(街道办事处)批准。《方案》要求各学校切实履行义务教育控辍保学法定职责,落实控辍保学“七长责任制”,保障适龄儿童少年入学接受义务教育。严禁以“国学班”“读经班”“私塾”等形式替代义务教育。
4.2023年我县义务教育招生政策有哪些变化?
我县2023年义务教育学校招生入学政策在贯彻落实“四个坚持”的基础上,明确了三项要求:一是规范联合体等办学模式学校招生秩序,严禁以联合体等名义进行招生,严禁以任何形式借读、空挂学籍跨校就读,联合体内各学校招生后学生不得跨校流动。二是通过电脑随机录取完成招生计划的民办学校,不得因学生放弃民办学校学位再进行任何形式的补录。三是民办义务教育学校严禁以转学名义变相招生。
5.民办小学、民办初中的招生范围有什么不同?
民办小学招生范围在周至县范围内招生。民办初中在全市范围内招生。民办学校不得跨招生范围招生。
6.民办学校与公办学校同步招生的基本要求是什么?
我县严格落实中、省、市的文件精神,民办义务教育学校招生纳入审批地统一管理,与公办学校同步招生,其基本要求是公办民办学校同步登记报名、同步招生录取,任何公办民办学校不得提前选拔生源。在公办民办学校完成同步登记报名的前提下,公办学校与民办学校同一时间段开始招生录取,按统一步调有序开展招生。
7.义务教育学校可以通过考试招生吗?
所有公办民办义务教育学校都要遵守免试入学规定,严禁以各类考试、竞赛、培训成绩或证书证明等作为招生依据,不得以面试、面谈、评测等名义选拔学生。
8.义务教育招生工作如何组织实施?
我县义务教育学校招生入学实行市级统筹、县级为主、属地管理的工作机制。市教育局负责制定全市义务教育招生入学工作指导意见;县教育科技局在县委、县政府的领导下负责制定本辖区义务教育招生入学工作实施方案,组织开展招生入学工作;各义务教育学校按照县教育科技局制定的义务教育招生入学工作实施方案制定本校的实施细则,按照免试入学政策要求开展招生入学相关工作。
9.如何查询我县招生政策相关信息?
6月21日,县教育科技局公布义务教育招生入学工作实施方案(含学区划分方案),相关信息可在周至县人民政府门户网站查询。
10.公办民办学校招生入学登记报名怎么进行?
按照公办民办学校同步登记报名、同步招生录取的要求,我县公办民办义务教育学校招生统一在西安市义务教育招生入学管理平台(网址:http://www.xaywjy.com)(以下简称招生平台)登记报名,按“先入学信息审核、后登记报名”的程序进行。学生和家长登录西安市教育局门户网站、招生平台及其微信公众号(xaywjy)下载并填写《西安市义务教育招生入学信息审核登记表》,按照县教育科技局工作安排,携带相关入学资料,到对应学区公办小学、公办初中进行入学信息审核,填报意愿学校。入学信息审核通过后,由学校录入学生基本信息,取得《西安市义务教育招生入学登记报名告知书及报名条》(以下简称《报名条》)。选择在公办学校就读的,不再进行网上报名。选民办学校的,在规定时间内,根据《报名条》所载信息登录招生平台进行网上报名,每名学生选报一所民办学校。
11.公办学校怎样招生?
县教育科技局按照“学校划片招生、生源就近入学”的总体目标,根据适龄学生人数、学校分布、学校规模、交通状况等因素,为每所公办义务教育学校科学划定学区范围,确保义务教育免试就近入学政策全覆盖。公办学校先安排辖区内户籍与实际居住地一致的适龄儿童少年入学,再根据登记入学人数和学校分布、学位供给等情况,按照“提前摸底、公布学位、公开规则、参考意愿、相对就近、统筹兜底”的原则安排辖区其他适龄儿童少年入学。
12.民办学校网上报名确认后可以更改志愿学校吗?
民办学校网上报名时,在提交确认前可以修改,报名信息提交确认后不能更改。
13.民办学校招生在什么情况下实行电脑随机录取?
民办学校报名人数小于或等于招生计划的,直接全部录取;报名人数超过招生计划的,实行电脑随机录取。
14.如何保障电脑随机录取系统的安全性?
一是电脑随机录取系统在使用前,需经过多家有资质的专业公司独立检测,可靠性有专业保障。
二是专业检测通过后,电脑随机录取系统和检测报告直接交给公证处封存。报名数据在公证处和监督团的监督下现场下载封存,公正性有法律保障。
三是电脑随机录取系统单机运行,不在互联网上运行,安全性有物理隔离保障。
四是电脑随机录取系统和工作流程全市统一,录取电脑由公证处提供,电脑随机录取系统现场安装,报名数据现场启封导入。
以上措施保证报名数据和电脑随机录取系统的全程安全。
15.如何保障民办学校电脑随机录取过程的公平公正?
我县民办学校电脑随机录取工作已实施五年,技术成熟,操作规范,录取过程公开透明、公平公正,得到了家长和社会的高度认可。民办小学、民办初中电脑随机录取工作由县教育科技局按照全市统一制定的办法组织实施,录取过程全程录像,并委托公证处全程公证,邀请纪检监察人员、人大代表、政协委员、新闻媒体和家长代表现场全程监督,录取结果现场公布,确保录取工作公开透明、公正权威。
16.如何获知民办学校电脑随机录取结果?
电脑随机录取结束后,现场将录取结果上传至招生平台,招生平台通过其微信公众号或手机短信告知学生家长录取结果。电脑随机录取结束后,学生及家长也可凭报名号和密码登录招生平台查询录取结果。
17.报名人数不足的民办学校可以补录吗?补录怎么报名和录取?
对报名人数不足,有剩余招生计划的民办学校可申请补录,补录对象为已报名民办学校且未被电脑随机录取的学生。补录报名时,学生及家长凭报名号和密码登录招生平台或其微信公众号进行补录报名,每名学生只能选择一所民办学校。补录报名结束后,县教育科技局组织电脑随机录取,当报名人数小于或等于补录计划的,直接全部录取;报名人数超过补录计划的,实行电脑随机录取。
18.未被民办学校录取的适龄儿童少年如何安排入学?
未被民办学校录取的学生,回对应学区公办学校,若无空余学位,统筹安排到其他公办学校入学。
19.进城务工人员的范围是哪些?
进城务工人员是指非我县户籍并取得周至县居住证的务工人员。
20.进城务工人员随迁子女入学需要提供的“居住、务工、户籍、流出”等证明材料具体是什么?
居住证明:随迁子女父母双方取得的周至县居住证,居住证地址必须与实际居住地址一致。同时,租房人员须提供《房屋租赁备案登记证明》或与房屋产权所属人签订的合法有效的房屋租赁合同;购房人员须提供房产证或购房合同等有效材料(父母一方房产证或网签合同、具有法律效益的购房合同、不动产信息登记审核表、现居住地物业或社区的居住证明)。
务工证明:随迁子女父母双方合法、真实、有效的劳动务工合同或营业执照等相关材料。
户籍证明:随迁子女与父母同一户籍的户口簿及父母的身份证原件及复印件。
流出证明:适龄儿童少年户籍所在地乡镇人民政府或街道办事处、村委会(社区)和户籍所在学区学校盖章的同意学生流出接受义务教育的证明。
21.如何保障适龄残疾儿童少年接受义务教育?
对适龄残疾儿童少年,各义务教育学校要落实“一人一案”制度,并纳入中小学生学籍管理。对能够在普通中小学就读的,要依法保障就近方便随班就读,推进融合教育;对学习和生活上需要特别支持、不能接受普通教育的,要安置到特殊教育学校入学;对需专人护理、不能到校就读的,就近安排学校采取送教上门或通过远程教育等方式,确保其接受义务教育。
22.入学优待政策涉及哪些群体?
对烈士子女、符合条件的现役军人子女、综合性消防救援队伍人员子女、公安英模和因公牺牲伤残警察子女、引进高层次人才子女及其他各类优抚对象,依据有关规定落实义务教育优待政策。
23.今年公办义务教育学校“校园开放日”如何开展?
为宣传和展示我县推进义务教育优质均衡发展成效,让家长更加了解家门口的“新优质学校”,6月25日起,公办义务教育学校要举办线上或线下“校园开放日”、“校长开放日”活动,向学区内学生和家长展示学校“三个课堂”成果及办学理念、师资水平、办学特色,大力宣传学校质量提升成效。
24.什么是新优质学校成长计划?
从2021年起,我县每年遴选一批有一定办学基础且有一定提升空间的公办义务教育学校,从优化办学条件、提高管理水平、聚焦课程教学改革、推动教师专业成长、培养学生综合素养等方面提升办学品质,努力培育一批教育理念科学、学校管理规范、办学特色鲜明、注重内涵发展、办学成效明显、社会声誉良好的“新优质学校”,办好越来越多群众“家门口的好学校”,推进义务教育优质均衡发展。
25.初中学校宣传的普通高中招生定向生政策有哪些?
取得普通高中招生定向生资格需具备“在生源初中学校建立正式学籍3年以上,且连续在该校初一、初二、初三就读的应届毕业生”的条件。在招生计划分配比例中,优质普通高中不低于50%招生计划定向分配到区域内各初中学校。普通高中定向生录取原则是在满足当地最低录取控制线的基础上,在生源初中学校按照志愿从高分到低分依次录取。
26.规范义务教育招生工作有哪些纪律要求?
严禁无计划、超计划组织招生,招生结束后,学校不得擅自招收已被其他学校录取的学生;严禁自行组织或与社会培训机构联合组织以选拔生源为目的的各类考试,或采用社会培训机构自行组织的各类考试结果;严禁提前组织招生,变相“掐尖”选生源;严禁公办学校与民办学校混合招生、混合编班;严禁以高额物质奖励、虚假宣传等不正当手段招揽生源;严禁任何学校收取或变相收取与入学挂钩的各种费用;严禁义务教育阶段学校以各类竞赛证书、学科竞赛成绩或考级证明等作为招生依据;严禁义务教育阶段学校设立任何名义的重点班、快慢班;严禁初中学校对学生进行初中学业水平考试成绩排名、宣传初中学业水平考试状元和升学率,教育行政部门也不得对学校初中学业水平考试情况进行排名,以及向学校提供非本校的初中学业水平考试成绩数据;严禁出现人籍分离、空挂学籍、学籍造假等现象,不得为违规跨区域招收的学生和违规转学学生办理学籍转接。严禁民办义务教育学校以转学名义变相招生。外籍人员子女学校不得招收中国籍学生。
27.如何加强招生工作执纪问责,营造良好教育生态?
我县严格执行招生范围、招生计划和招生结果公示制度,健全违规招生查处和责任追究机制,畅通举报和申诉受理渠道,主动接受社会监督。对有违规招生行为的学校,视情节轻重给予约谈、通报批评、追究相关人员责任等处罚,对于民办义务教育学校依法依规给予减少下一年度招生计划、停止当年招生直至吊销办学许可证等处罚。配合纪委监委,严肃追究违规违纪相关人员责任。联合公安部门,严厉打击“学托”和“教育掮客”,共同营造良好教育生态。
28.如何防止“学托”“教育掮客”?
我县严格执行教育部关于招生纪律的“十项严禁”和中、省、市有关要求,通过官方网站和媒体加强政策宣传,并对幼儿园大班家长和小学六年级家长开展政策精准宣传,引导家长关注政府和教育部门官方发布的政策,不偏听偏信。电脑随机录取工作组织严密、程序严格、过程严谨,确保公平、公开、公正。社会上有人宣称“可人为操作控制电脑随机录取软件,家长给一定费用即可保证摇中,如果没有被摇中将退还全部费用或部分费用”是典型的诈骗,是不法分子利用家长焦虑心理的诈骗伎俩,希望家长切勿上当受骗。如果发现受骗,请保全证据,立即报警,配合公安机关提供线索。任何以选拔生源为目的的各类考试,都不会作为义务教育学校招生入学的依据。如有违规招生行为,县教育科技局将联合有关部门依规依纪严肃查处。
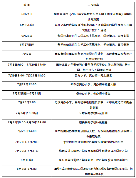
29.今年我县小学、初中招生入学的时间是怎样安排的?
今年我县小学、初中招生入学工作日程安排如下:
30.今年我县各小学、初中招生入学的咨询电话是什么?在什么地方?
咨询时间:
工作日:上午8:30—12:00;下午14:00—18:00
(7月-8月份:上午8:30—12:00;下午15:00—18:00)
正在阅读:
家长收阅!2023年陕西西安市周至县中小学招生入学政策问答公布06-27
2016广东中山市民众德恒学校初中语文、美术、音乐教师招聘公告08-20
初中写景作文:春天里的花卉园10-05
2021年中国邮政储蓄银行总行信息科技暑期实习生招聘公告09-27
初中写景作文:故乡的泉水10-05
如何正确的选择美国留学专业?10-17
印象作文800字05-28
2019年重庆黔江成人高考考试时间:10月26日至27日04-04
高二国庆趣事作文500字:国庆节趣事03-19