为积极稳妥地做好2023年全市普通高中招生录取工作,根据《关于做好2023年普通中小学招生入学工作的通知》(铜教基教〔2023〕14号)文件精神,现就有关事项通知如下:
一、录取原则。高中阶段学校招生坚持全面衡量、综合评价、尊重志愿、择优录取的原则,录取依据是初中学业水平考试成绩和综合素质评价结果。
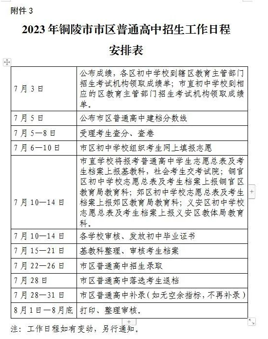
二、录取办法
1.录取批次。为增加招生工作的透明度,减少考生填报志愿的盲目性,合理分流普通高中和中职生源,考生填报志愿在成绩公布后进行,并根据普通高中招生计划确定普通高中招生的最低建档线。
录取工作将分三个批次进行:
提前批次:自主招生
第一批次:省示范高中、市京师实验高级中学
第二批次:市示范高中、一般普通高中
2.录取方式。根据省教育厅文件精神,今年我市普通高中录取根据考生所报志愿,各高中学校招生计划、考生学业水平考试和综合素质评价的总成绩,实行择优录取。市区初中毕业生无综合素质评价成绩不能参加普通高中录取。在此基础上,按考生学业水平考试和综合素质评价的总成绩由高分到低分录取(其中报考第一批次高中的2022届毕业生,其录取分数比应届生提高30分)。考生学业水平考试和综合素质评价的总成绩相同则同时并列录取。
省示范高中定向分配指标的录取在第一批计划中统招部分录取完成后进行,按分配到各校的定向招生指标数,根据考生的成绩和志愿,分别从高分到低分择优录取,同一学校(单位)考生考试成绩并列的,则同时并列录取,超出部分不占原计划的指标数。具体定向指标分配方案见《2023年铜陵市市区省级示范高中招生指标定向分配方案》。
报考铜陵中学美术、音乐、舞蹈、体育,2023年铜陵市青少年体育运动学校(市十八中)体育、美术自主招生的学生,必须参加招生学校组织的自主招生专业测试。具体招生办法见《铜陵市教体局关于2023年普通高中自主招生工作的通知》。
三、枞阳县普通高中招生工作
枞阳县教体局根据省、市文件精神和工作职责,制定本辖区普通高中招生工作方案并报市教体局备案。



文章来源:https://mp.weixin.qq.com/s/CPTBR4h9hW5wgUWHHerHww
正在阅读:
2023年安徽铜陵普通高中招生录取有关工作的通知[7月5日公布高中建档分数线]06-17
升旗致辞【三篇】05-03
网络给了我快乐作文12-05
2022年天津西青高考英语科目第一次考试成绩查询入口(已开通)05-17
读《神医是这样看病的》有感450字09-19
致爸爸的一封信300字08-19
文明校园英语演讲稿【5篇】03-26
那一刻我的世界春暖花开作文600字10-06
11月份办公室工作计划样本04-28
人生四季作文800字12-13
幼儿园园长述职报告5篇07-15