
淮北市2023年初中学业水平考试(九年级)将于6月14日至16日进行、2023年初中学业水平考试(八年级)将于6月17日下午进行。为确保广大考生顺利参加考试,市考试管理中心现将有关事项提示如下:
1.做好个人健康防护,避免或减少出入人员密集的公共场所,确需到公共场所时,应科学佩戴口罩。注意劳逸结合和个人安全,以饱满的精神状态参加考试。
2.开放考场时间安排:6月13日下午14:30—17:30,考点向九年级考生开放;6月17日上午8:00-11:00,考点向八年级开放。考生凭准考证进入考点、考场,提前熟悉了解考场、卫生间、应急疏散通道的位置。
3.考生及家长应提前熟悉考点位置,合理安排出行方式及路线,确保每科开考前至少提前45分钟到达考点。考前40分钟(语文科目和英语科目,生物学、地理科目提前45分钟)可进入考场。每科目开考15分钟后(英语科目16日上午8:20)禁止迟到考生进入考点。
4.特别提醒考生及家长本次考试禁止携带手机进入考点,进入考点前将手机等禁带物品交家长或带队老师保管。手机等各种无线通讯工具、电子存储记忆录放设备以及涂改液、修正带(含透明胶带)等均属于考试违禁物品。希望各位家长一定要提醒考生不能携带这些物品进场考试。
5.考生要谨记准考证上《考生规则》,考试当天,考生凭准考证进入考点和考场,自觉遵守各项考试规定,服从工作人员和监考教师的安排。考试文具要带齐如直尺、橡皮、圆规、三角板、0.5毫米的黑色墨水签字笔和2B铅笔等。
6.希望广大考生树立“诚信守法光荣、违规舞弊可耻”的思想,坚决摒弃侥幸心理,自觉遵守考试纪律。树立正确的人生观、世界观、价值观,谨言慎行。诚信应考、从容应考。
感谢广大考生和家长朋友的配合与支持。预祝广大考生考试顺利,取得优异成绩!
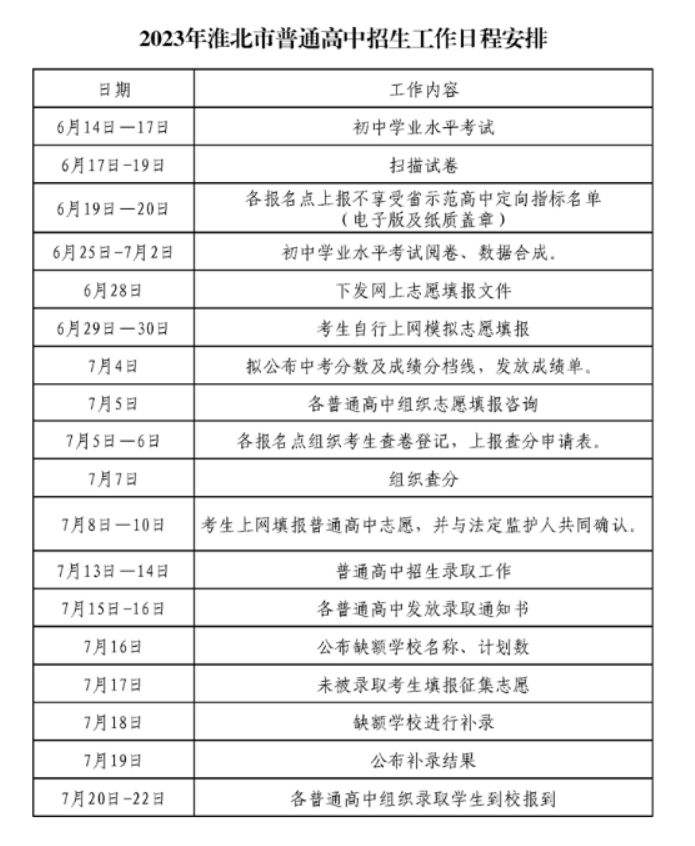
原文标题:2023年淮北市普通高中招生工作日程安排
文章来源:https://hbjy.huaibei.gov.cn/xwzx/tzgg/57597660.html
原文标题:淮北市2023年初中学业水平考试温馨提示(一)
文章来源:https://hbjy.huaibei.gov.cn/xwzx/tzgg/57597335.html
正在阅读:
2023年安徽淮北市普通高中招生工作日程安排[7月4日公布成绩和分数线]06-14
2019年天津北辰普通高中学业水平考试成绩查询入口点击进入04-05
六年级腊八节喝粥作文500字10-06
祝福老师元旦快乐的祝福语,元旦快乐的QQ祝福语三篇10-21
写给我最亲爱的爸爸作文600字11-23
2022年新疆口腔执业医师医学综合考试合格分数线公布11-26
2022年天津和平区教育系统事业单位招聘165名(报名时间为6月16日至20日)06-11
小学生我学会了洗衣服400字作文05-28