>
【文档预览】 文档大全网整理发布2022年广西梧州市中考地理真题及答案(Word版),前五页预览如下:
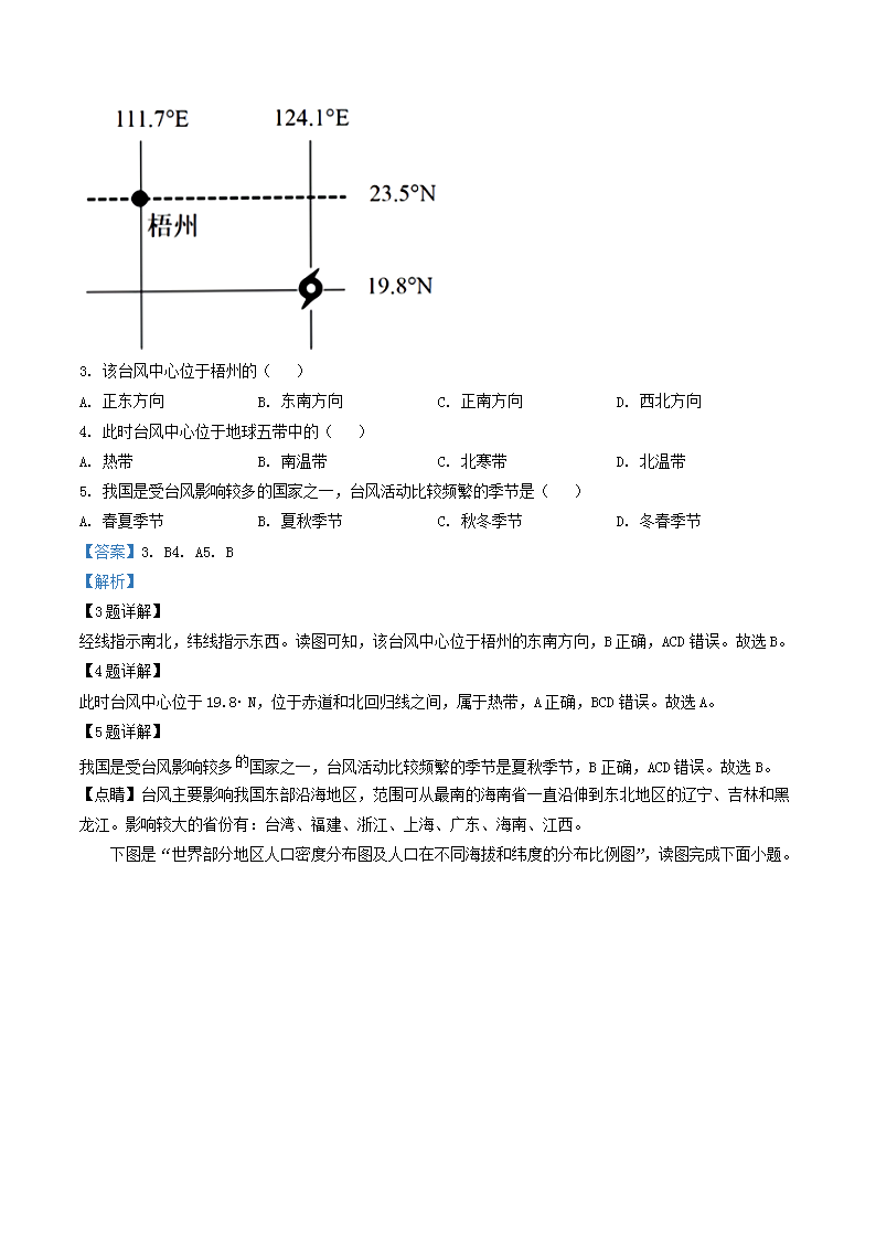
本文来源:https://www.wddqw.com/N3Kv.html
相关文章:
正在阅读:
2022年广西梧州市中考地理真题及答案(Word版)05-31
北京科技大学天津学院录取结果查询_2019北京科技大学录取结果查询04-14
[个人试用期转正述职报告]试用期转正述职报告范例12-24
2020国考报名人数统计:辽宁19051人报名(21日16时)02-10
2014年广东高考英语真题及答案(Word版)11-24
四年级难忘的中秋节作文400字优秀作文-四年级难忘的中秋节作文400字11-09
[关于敬业的口号]岗位敬业口号三篇11-19
鸡的成语大全四个字吉祥成语大全_2017关于鸡年的吉祥成语大全07-30
2020年贵州毕节普通高考报名时间:2019年11月10日至20日01-27
中考优秀作文范文:带着梦想去旅行02-21
幼儿童话故事500字文字版大全02-23