>
【文档预览】 文档大全网整理发布2022年广西梧州市中考化学真题及答案(Word版),前五页预览如下:
本文来源:https://www.wddqw.com/D3Kv.html
相关文章:
正在阅读:
2022年广西梧州市中考化学真题及答案(Word版)05-31
初中平凡的世界读后感【三篇】02-27
名人故事500字【三篇】08-23
2022年湖南长沙高考成绩查询入口网站、查分系统06-02
个人试用期转正工作总结5篇05-16
2021年广西一级建造师报名时间及报名入口【7月9日-21日】08-01
2017广东揭阳惠来县事业单位招聘588人报名通知01-19
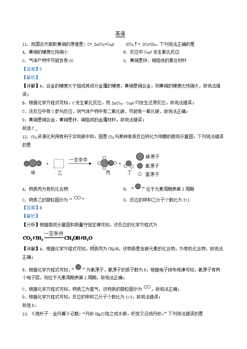
2021内蒙古呼和浩特职业学院招聘公告【15人】07-08
重庆江津2021-2022学年度普通高中学业水平合格性考试报名入口(2021年11月4日开通)09-02
2017山东聊城普高中考招生计划人数约3.6万人公布12-12
成长需要鼓励作文600字06-20