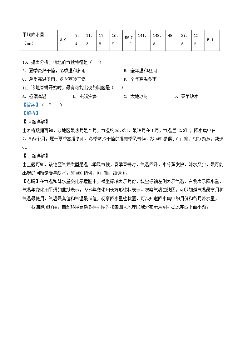
>
【文档预览】 文档大全网整理发布2022年广西钦州市中考地理真题及答案(Word版),前五页预览如下:
本文来源:https://www.wddqw.com/ZQKv.html
相关文章:
正在阅读:
2022年广西钦州市中考地理真题及答案(Word版)05-31
五年级读后感100字:卖火柴的小女孩11-28
2020年幽默的宝宝益智故事三篇12-11
围绕中心意思写作文变600字06-18
2018年中级会计职称《财务管理》考点:标准成本的分类与制定06-28
五四青年节英语作文范文汇集02-10
农村挂职工作述职报告样本【三篇】09-30
[小学二年级的生活日记怎么写]小学二年级生活日记范文04-01
新年作文400字:我期许06-22
2019广东省清远市清新区教育系统招募银龄教师公告04-07
2022浙江省宁波市北仑区(开发区)社会保险管理服务中心招聘公告08-08