>
【文档预览】 文档大全网整理发布2023年广西北海中考语文真题及答案(Word版),前五页预览如下:
本文来源:https://www.wddqw.com/L2Xv.html
相关文章:
正在阅读:
2023年广西北海中考语文真题及答案(Word版)06-28
开学第一天的日记怎么写?400字以上:有关开学第一天的日记400字5篇01-10
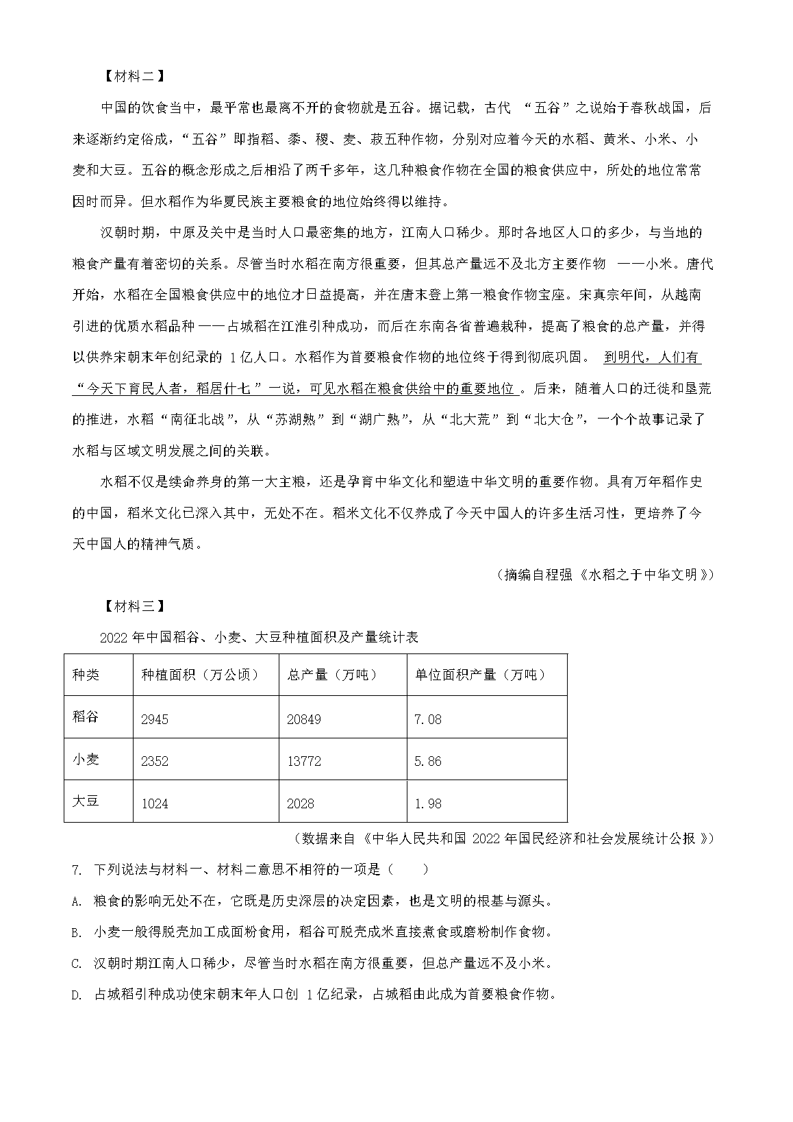
2021年中级安全工程师成绩查询时间及查分入口【12月21日公布】10-16
二月二祝福语句经典短信02-26
2021年四川攀枝花中考物理真题(图片版)07-30
幼儿课前听的童话故事文字版【四篇】08-04
2017年吉林延边中考查分入口已开通01-20
美丽的校园500字作文六年级,美丽的校园六年级作文【五篇】12-09
[前台文员工作总结和心得]前台文员工作总结【三篇】02-12
入团申请书1000字左右-3月入团申请书1000字12-13
2020下半年山西中小学教师资格证面试成绩查询时间及入口【2021年3月3日起正式查分】06-26