>
【文档预览】 文档大全网整理发布2023年广东江门中考历史真题及答案(Word版),前五页预览如下:
本文来源:https://www.wddqw.com/CFIv.html
相关文章:
正在阅读:
2023年广东江门中考历史真题及答案(Word版)07-01
以我的梦想为主题的演讲比赛的主持词_我的梦中国梦演讲比赛主持词怎么写08-07
年夜饭发言稿:2017新年晚会致辞08-16
新员工入职培训主持词开头范例11-09
真没想到妈妈还那么漂亮作文450字12-01
新时代的发展作文800字高中_高中关于新时代的作文800字10-28
没有完成工作任务的检讨书1000字-没有完成工作任务检讨书范文【三篇】01-03
2016年11月安徽助理企业培训师成绩查询入口已开通07-28
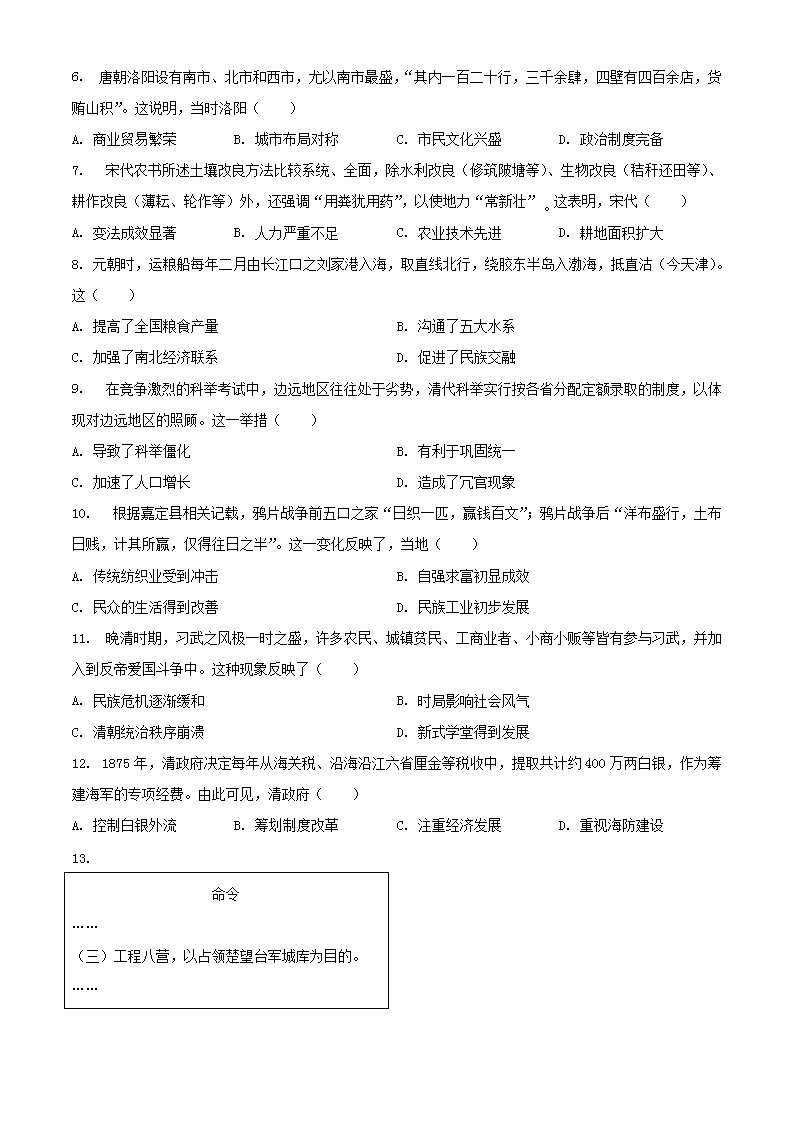
小学五年级班级德育工作计划201903-30
[英语作文我最喜欢的季节]英语作文我最喜欢的季节03-06
2016高一第一学期物理期中考试预测题07-18