
一、招生对象
小班:2019年9月1日至2020年8月31日出生的3周岁适龄幼儿。
中班:2018年9月1日至2019年8月31日出生的4周岁适龄幼儿。
大班:2017年9月1日至2018年8月31日出生的5周岁适龄幼儿。
二、招生计划
特别告知:1.县中心幼儿园计划搬迁,原址不再招生;2.县中心幼儿园新建岭园区定时定点免费接送;3.百川润嘉幼儿园11月开园,9月开学后暂在机关幼儿园翡翠湾园区借读2个月。
三、报名条件
(一)县实验幼儿园、县机关幼儿园
户籍在青田县鹤城街道西门社区、问鹤社区、清溪门社区、东门社区、新建岭社区、宝幢社区、花园降社区、鸣山社区、月里湾社区、塔下社区10个社区及一村、二村2个行政村的适龄幼儿。户籍迁入时间截止2023年8月13日。
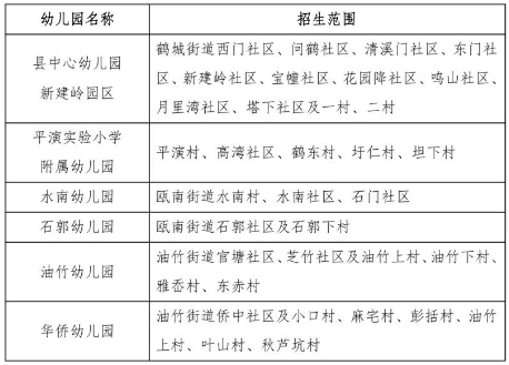
(二)县中心幼儿园新建岭园区、平演实验小学附属幼儿园、水南幼儿园、石郭幼儿园、油竹幼儿园、华侨幼儿园
1.第一批
户籍在相关幼儿园招生范围内的适龄幼儿。户籍迁入时间截止2023年8月13日。
2.第二批
(1)招生范围同第一批。父母在招生范围内拥有户籍的适龄幼儿。户籍迁入时间截止2023年8月13日。
(2)招生范围同第一批。父母在招生范围内拥有商品住房的适龄幼儿。房产证以父母全权所有房产证为认定依据,房屋用途应为“住宅”。房产证登记时间截止2023年8月13日。
(3)招生范围同第一批。父母是招生范围内机关事业单位在职在编人员的适龄幼儿。
3.第三批
(1)招生范围同第一批。(外)祖父母在招生范围内拥有户籍的适龄幼儿。户籍迁入时间截止2023年8月13日。
(2)招生范围同第一批。(外)祖父母在招生范围内拥有商品住房的适龄幼儿。房屋用途应为“住宅”,房产证登记时间截止2023年8月13日。
4.第四批
招生范围内其他适龄幼儿。监护人需提供《浙江省居住证》或社区居住证明。
(三)县机关幼儿园高湾园区、县机关幼儿园翡翠湾园区、水南幼儿园秀水名都园区、百川润嘉幼儿园、油竹幼儿园芝竹园区
1.优先批
父母房产符合相关幼儿园招生条件的适龄幼儿。房产证以父母全权所有房产证为认定依据,房屋用途应为“住宅”。房产证登记时间截止2023年8月13日。
2.第一批
户籍在相关幼儿园招生范围内的适龄幼儿。户籍迁入时间截止2023年8月13日。
3.第二批
(1)招生范围同第一批。父母在招生范围内拥有户籍的适龄幼儿。户籍迁入时间截止2023年8月13日。
(2)招生范围同第一批。父母在招生范围内拥有商品住房的适龄幼儿。房产证以父母全权所有房产证为认定依据,房屋用途应为“住宅”。房产证登记时间截止2023年8月13日。
(3)招生范围同第一批。父母是招生范围内机关事业单位在职在编人员的适龄幼儿。
4.第三批
(1)招生范围同第一批。(外)祖父母在招生范围内拥有户籍的适龄幼儿。户籍迁入时间截止2023年8月13日。
(2)招生范围同第一批。(外)祖父母在招生范围内拥有商品住房的适龄幼儿。房屋用途应为“住宅”,房产证登记时间截止2023年8月13日。
5.第四批
招生范围内其他适龄幼儿。监护人需提供《浙江省居住证》或社区居住证明。
四、报名方式
(一)小班报名
监护人携带户口本原件、预防接种证及相关批次的佐证材料到幼儿园进行现场资格核验,并现场完成网上报名(百川润嘉幼儿园的报名对象请到机关幼儿园翡翠湾园区报名)。幼儿园现场报名时间8月14日至15日(上午8:30-12:00,下午13:30-17:00)。
小班家长提前自行下载“浙里办APP”,以家长的身份信息进行实名注册。报名时,登录“青田县中小学(幼儿园)招生入学报名系统”,如实、完整无误地填写有关信息,并按要求上传各类真实、合法、有效的佐证材料原件清晰图片。网上报名录入时间8月14日8:30至8月15日17:30。(具体报名事项详见各公办幼儿园招生公告)
(二)中、大班报名
监护人携带户口本、预防接种证及相关批次的佐证材料到幼儿园进行现场报名(高湾幼儿园的报名对象请到机关幼儿园高湾园区报名)。幼儿园现场报名时间8月14日至15日(上午8:30-12:00,下午13:30-17:00)。
(三)优待政策
1.落实优抚优待对象子女入园政策
烈士子女;现役军人子女、公安英模和因公牺牲伤残警察子女、国家综合性消防救援队伍人员子女;军转干部子女、正在援藏援疆的干部子女、见义勇为人员子女及其他符合条件的人员,可报名幼儿、父母、(外)祖父母户籍所在地或父母工作地相关幼儿园。8月14日(上午8:30-12:00,下午15:00-18:00),监护人携带户口本原件、预防接种证及佐证材料到县教育局513办公室报名。
2.推行“长幼随园”入园服务举措
积极推行幼儿园“长幼随园”人性化服务举措,服务对象的兄(姐)下学期需仍在该园就读。8月14日(上午8:30-12:00,下午15:00-18:00),监护人携带户口本原件(长幼关系证明)、预防接种证等材料到县教育局513办公室报名。
五、录取办法
(一)录取工作遵循“批次优先、随机派位”原则。当同一所幼儿园同一批报名人数超过核定的招生名额时,该批报名对象全部实行电脑摇号录取,后续批次的录取自动终止;当幼儿园前一批未招足计划时,在后一批报名对象中通过电脑摇号录取,以此类推,直至完成招生计划数。
(二)优抚优待对象子女及“长幼随园”幼儿优先录取,幼儿园电脑随机派位录取数相应核减。
(三)家长可在“浙里办APP”或“浙江政务服务网”上登录“青田县中小学(幼儿园)招生入学报名系统”查询适龄幼儿录取情况。(查询时间见相关幼儿园公告)
六、招生纪律
(一)县教育局成立青田县城区公办幼儿园2023年秋季招生工作领导小组,局长任组长、分管领导任副组长、学前教育指导中心和监审科负责人任组员。各幼儿园要加强招生组织领导,营造良好招生氛围,严格按照本办法开展招生工作。对于违规违纪招生造成不良影响或严重后果的幼儿园,追究幼儿园主要负责人责任。
(二)为确保招生工作公平、公正、公开,电脑摇号录取工作由县教育局委托公证处人员组织实施,将邀请部分县人大代表、政协委员、家长代表参与现场监督。
(三)家长提供的材料必须真实有效,若存在弄虚作假现象,取消报名及就读资格。若发现同一幼儿在多所幼儿园重复报名或报名注册幼儿与实际就读幼儿不符的,取消其报名及就读资格。名额不可自行转让,未按时报名者视为自动弃权。
正在阅读:
浙江丽水市青田县城区公办幼儿园2023年秋季招生实施办法[8月14日-15日报名]08-09
教师节作文:班主任老师我想对您说05-06
坚守作文600字01-21
2017年5月山西二级公共营养师报名时间10-06
那一次我真气愤作文800字05-08
最新餐饮业春节活动促销标语201708-14
关于中考优秀作文范文:我不由得加快了脚步09-27
有凝聚力的企业口号三篇11-07
适合小孩子听的睡前童话故事集锦09-22
教师节的作文大全:班主任老师我想对您说05-05