
全区小学、初中学校招生工作时间8月10日-8月15日。具体时间安排如下:
1.网上报名。8月10日-15日,符合学校划片招生入学条件的适龄少年儿童,由其父母(或其法定监护人,下同)通过手机下载登录“爱山东”APP进入“中小学招生”模块,通过“入学儿童申报、信息采集与学校填报”输入入学学生的姓名、身份证号码、家长手机号码等进行网上报名账号注册及信息采集与学校填报注册账号、填制信息进行报名,或通过电脑、手机浏览器登录“枣庄市中小学招生入学报名家长端”(https://zs.zzsedu.cn:81/zhaosheng-h5/)完成报名。登录账号后选择报名入学层次(幼升小、小升初)和入学类型(有房有户、城区有户无房、外来经商务工等);完善学生和监护人户籍房产等平台所需信息;填报所属学校。如所属学校填报错误,学校在审核时将予以“驳回”,耽误报名时间。
8月11日-16日,招生学校对提交的报名材料信息进行审核。适龄少年儿童父母登录平台查看报名审核状态。未通过审核的依据提示信息完善材料后重新上传。8月15日18:00关闭网络报名平台端口。
注:监护人在完善报名信息后,报名系统会自动在线与大数据信息进行比对。如填报信息与大数据信息一致,无需提供佐证材料;如因特殊原因造成信息不一致的,应及时持户籍房产等所需报名材料到学校现场审核。
2.线下报名。8月10日-15日,网上填报的信息与大数据对接未通过的,学生父母或法定监护人持家庭户口簿(原则上,应为完整家庭户)、自建房、小产权房和二手房(凭有关证明材料、且实际入住)等招生简章中要求的相关材料原件到相应的报名学校进行现场审核。网上审核通过的不需要再到学校现场提供证明材料。具体现场审核方式、时间由各学校自行确定。学校审核合格后及时通知学生父母或监护人,并予以公示。
对符合入学条件但未在规定时间内(8月15日17:30前)报名的学生视为自动放弃原服务范围内学校的入学资格,由区教体局统筹协调安排到相对就近、学位富余的其他学校就读。
二、小学入学年龄
根据《中华人民共和国义务教育法》的规定,2023年秋季学期小学一年级入学年龄为年满6周岁(2017年8月31日之前出生,含8月31日)。年龄的审验依据为户口簿。凡年满6周岁的适龄儿童须依法接受义务教育。适龄儿童因特殊原因需延缓入学的,由其父母或者其他法定监护人向户籍所属招生学校提出申请,填写《台儿庄区义务教育段儿童延缓入学申请》,经学校和区教体局审核同意后,方可延缓入学。
三、中小学服务范围
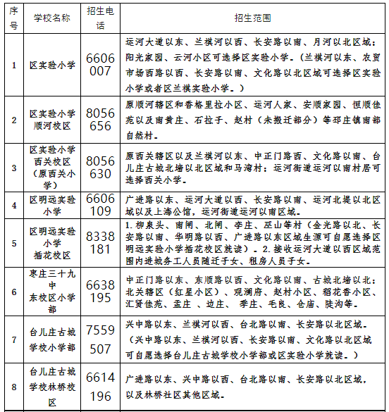
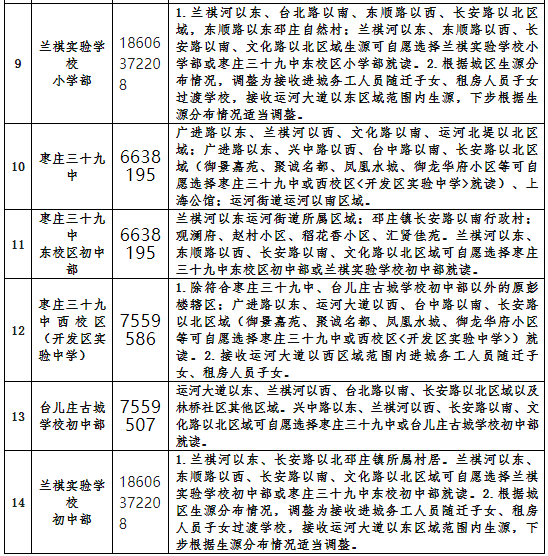
区驻地义务教育学校应严格按照区教体局印发的《关于做好2023年区驻地义务教育学校招生入学工作的通知》规定的招生范围进行划片招生。具体招生范围见《台儿庄区2023年区驻地义务教育学校招生信息公开表》。
四、基本要求
(一)城区服务学校界定
①适龄少年儿童及监护人户籍房产一致且实际入住,按实际地址入学。
②适龄少年儿童自出生就和监护人随(外)祖父母户籍一起在城区内长期实际居住,且监护人名下无台儿庄房产,可按照(外)祖父母户籍房产地址入学;如监护人名下有房产,应按监护人房产地址入学。
③在区驻地内有户无房,如适龄少年儿童户籍为出生申报、无迁移,按照户籍地址入学;有户籍迁移的由区教体局统筹安排到学位富余学校就读。
④在城区内投亲等原因迁户的适龄少年儿童,可安置到外来务工或经商人员随迁子女定点服务学校,服务学校判定以户籍地址为依据。
注:监护人房产应为监护人拥有独立产权的住宅,不含在建、拟建或改扩建等不具备入住条件的房产;不含用途为公寓、阁楼(最低檐高少于2.2米的)、办公或商业的房产。户口簿应为完整家庭户。
(二)外来务工或经商人员随迁子女及租房者子女入学
深入推进“两为主、两纳入、以居住证为主要依据”的随迁子女入学政策,综合城区义务教育段生源数量和教育资源等因素,凡符合《枣庄市人民政府办公室关于印发枣庄市城区外来务工人员随迁子女就学管理办法的通知》(枣政办发〔2018〕20号)和《台儿庄区人民政府办公室关于印发台儿庄区城区外来务工人员随迁子女就学管理办法的通知》(台政办发[2019]6号)规定,户籍在台儿庄区外且居住证在半年以上、有合法稳定住所(以不动产证、购房网签协议或房产管理部门核发的房屋租赁证信息为准)和稳定的就业(提供父母一方与用人单位签订的经人力资源社会保障部门备案的劳动合同、社会保险证明信息;经商人员应出具真实有效的营业执照;各项材料均需满一年以上)的外来务工或经商人员随迁子女由区教体局统一安排至指定学校(区明远实验小学插花校区、枣庄三十九中西校区<开发区实验中学>、兰祺实验学校)就读。
租房者子女入学严格按照《台儿庄区城区外来务工人员随迁子女就学管理办法》规定执行。租房者需提供所租房产的不动产证等有效证件,且有相关部门备案的正规租房合同,居住证需在半年以上,并已实际入住不少于六个月,经商者同时要求取得1年以上营业执照,缴纳6个月以上社保金;务工者同时要求有正规的用工合同、6个月工资流水,缴纳6个月以上社保金。由区教体局统一安排至指定学校(区明远实验小学插花校区、枣庄三十九中西校区<开发区实验中学>、兰祺实验学校)就读。
(三)具体要求
1.监护人提供的户籍房产等材料截止日期均应为学校报名开始日期前。符合招生入学条件但未在规定时间内报名的学生视为自动放弃原服务范围内学校入学资格,统筹协调安排到其他学位富余的学校就读。
2.监护人应本着实事求是的原则,如实在线填报个人完整信息、提供线下审核证明材料,对因个人提供信息不实,影响孩子入学的责任自负。对弄虚作假的,一律取消其所报学校入学资格。学生监护人无正当理由未按时送适龄儿童、少年接受义务教育或造成失学辍学的,应依法承担法律责任。
3.自2019年8月10日区驻地义务教育学校服务区域范围公布之日起,原则上五年内每套房产非同一产权人不再次安排适龄子女入学。具体由各招生学校负责界定。
4.对政府引进高层次高技能人才、优选人才、招商引资人员、在台台湾同胞等的子女,及烈士子女、现役军人子女、公安英烈和因公牺牲伤残公安民警子女、革命英烈子女,及符合条件的现职消防救援人员子女等特殊群体子女入学,按照市、区相关文件规定执行。如学生父母或法定监护人未能在全区统一规定的时间内持有效材料到服务学校提出申请,视为自动放弃优待资格。
5.大力推进融合教育,对具有接受普通教育能力的适龄残疾少年儿童应适宜安置。轻度适龄残疾少年儿童应采用到普通学校随班就读的方式,优先到户籍房产所在地服务学校就读;中重度残疾少年儿童到区特殊教育中心就读;需专人护理、不能到校就读的应由户籍所在地学校提供义务教育段送教上门服务。
6.民办义务教育学校招生要坚持“公民同招”的原则,严格执行民办学校招生计划,当学校报名学生人数超过招生计划时,应采用电脑随机派位方式进行招生。不得跨区(市)招生。
7.欢迎广大家长对全区中小学招生工作进行监督,切勿轻信招生谣传、房地产营销人员的虚假和谎称有入学名额等手段进行的各种招生欺诈行为,以免上当受骗。
8.转学工作安排。非起始年级申请转学的由学生父母或监护人持相关材料到申请转入学校现场报名。转学条件和起始年级入学条件相同且学校不存在大班额现象。原则上各学校于8月25日、26日接受转学报名申请。
9.农村义务教育学校招生。农村义务教育学校招生工作由各镇(街)教委(学区)组织实施,招生以适龄少年儿童户籍为主要依据,招生时间与城区义务教育学校保持一致,招生采取现场报名。原则上各学校服务范围应保持不变,因学校整合需对学校招生服务范围进行调整的,应及时公示。
10.招生工作期间,学校招生咨询电话应在工作日内的工作时间安排专人接听,精准解答学校招生政策等有关问题。
附件:台儿庄区2023年区驻地义务教育学校招生信息公开表


说明:①学校服务区域(以下简称:学区)仅作为区驻地义务教育阶段学校招生使用,仅包含学区内已交付并事实入住的住宅,不含在建、拟建或改扩建等不具备入住条件的房产项目;用途为公寓、阁楼(最低檐高小于2.2米的)、办公或商业的房产,不作为购房就读学校的依据;房产开发商、房屋中介等不作为购房就读学校的依据。②原则上,各学区保持一定的稳定性,但会因城区规划布局、新建学校、招生容量等因素进行必要的调整。③采用定点学校为外来务工或经商人员随迁子女提供义务教育学位。④区驻地义务教育阶段学校招生不含各镇(街)学校生源范围内的义务教育生源。
正在阅读:
2023年山东枣庄市台儿庄区中小学招生工作实施办法[8月10日-15日报名]08-10
西游记读后感3000字以上-《西游记》读后感3000字04-11
第一次看大海作文800字05-29
忘不了的风景作文不少于7百字05-08
初三单元英语基础语法学习方法09-18
2017北京考研报名时间:正式报名时间10月10日-31日04-07
2022年广东高考作文题目及点评06-09
加拿大萨省创业移民和股东高管移民要求03-09
给战火中的孩子的一封信作文300字09-28