>
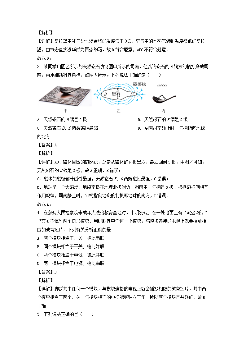
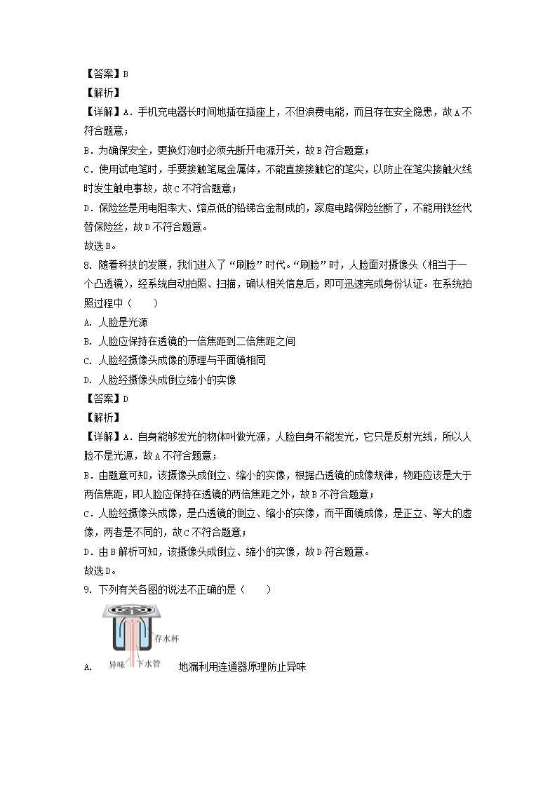
【文档预览】 文档大全网整理发布2022年内蒙古呼伦贝尔中考物理真题及答案(Word版),前五页预览如下:
本文来源:https://www.wddqw.com/IqTv.html
相关文章:
正在阅读:
2022年内蒙古呼伦贝尔中考物理真题及答案(Word版)06-03
麦芒10可以使用5G了吗-支持5G功能吗06-11
2019年度个人思想工作总结|2019审计年度个人工作总结01-18
我骄傲,我是中国人作文700字07-03
2017内蒙古呼伦贝尔市直教育系统教师招聘公告【29人】02-12
《苦难辉煌》读后感800字_《苦难辉煌》读后感两篇04-06
[写给老师的春节贺卡祝福语]给老师的春节贺卡祝福语07-26
2020年内蒙古公卫助理医师网上报名和现场审核时间公布【附报考条件】01-07
长大的感觉既好又恼作文550字10-23
第一学期高二政治期中考试预测题05-19
北京市密云区面向驻京部队随军家属2021年招聘事业单位工作人员拟聘用人员的公示公告05-20