>
【文档预览】 文档大全网整理发布2022年内蒙古呼和浩特中考物理真题及答案(Word版),前五页预览如下:
本文来源:https://www.wddqw.com/mqTv.html
相关文章:
正在阅读:
2022年内蒙古呼和浩特中考物理真题及答案(Word版)06-03
我学会了滑冰作文500字左右05-14
天津汉沽2017年10月自考成绩查询入口02-10
2016年11月宁夏单证员考试成绩查询网址:www.icd.net.cn08-15
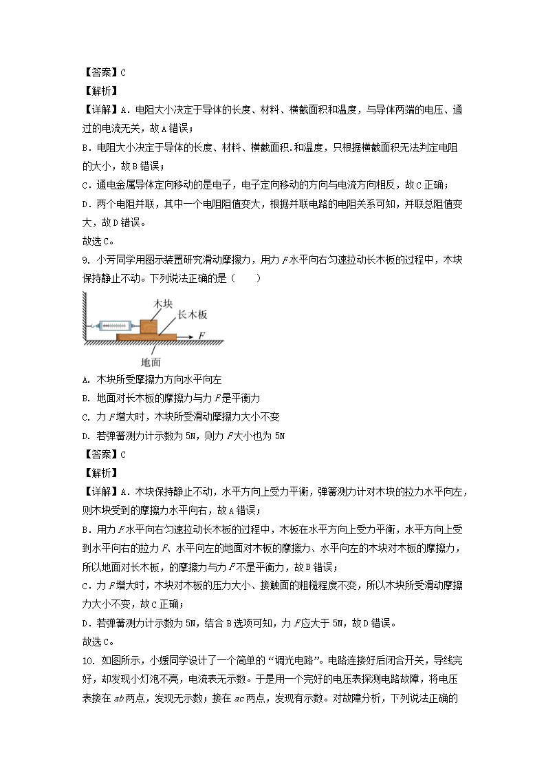
进修心得体会1500字范文09-21
学生家庭经济困难申请书范文200字-学生家庭经济困难申请书范文03-17
2023年浙江医学检验职称考试网上缴费入口[已开通]02-24
2022年山西卫生系列高级职称专业考试报名时间、条件及入口【5月1日-5月20日】05-17
2017上海宝山小升初报名网站:宝山教育网02-06
中考征询志愿是什么意思-高考征询志愿是什么意思07-21
有关于夏天的优秀古诗句11-27