
根据《广东省教育厅关于进一步规范普通中小学招生入学工作的指导意见》(粤教基〔2020〕3号)、《河源市教育局关于进一步加强我市中小学招生工作管理的通知》(河教基〔2022〕63号)等文件精神,结合国家、省、市关于规范民办义务教育发展的工作要求,现就做好2023年秋季江东新区义务教育学校招生工作通知如下:
1.招生对象
(二)申请入读初中一年级(七年级)的适龄少年必须是小学应届毕业生。
(三)申请就近就便随班就读的适龄残疾儿童少年必须能适应普通学校学习生活,并具有一定的学习能力。
(四)申请入读非起始年级的适龄儿童少年必须是义务教育阶段在校学生(以全国学籍系统数据为准)。
(五)政策性优抚对象子女(烈士、符合条件的现役军人、公安英烈和因公牺牲伤残公安民警、消防救援人员、高层次人才等符合教育优待政策的各类优抚对象)。
(六)申请积分入学的必须是异地务工人员随迁子女(非江东新区户籍适龄儿童少年和港澳台人员)。
2.招生区域
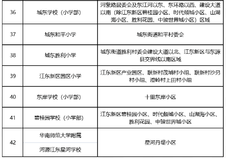
江东新区公办义务教育学校招生区域划分情况详见附件1、2。





(二)民办学校
江东新区民办义务教育学校面向市区(江东新区、源城区)区域招生,招收的学生参照江东新区公办学校入学类别和要求,即招收区域内符合户籍类、房产类、政策类和外来务工人员(含港澳台人员)随迁子女类的适龄儿童、少年。九年一贯制学校的六年级在校生可以直升本校七年级,且由学生和家长自愿申报,直升名单经新区社会事务局审核并公示后有效。本校教职工子女、符合政策性优待对象子女公示后安排入读。
公、民办义务教育学校的招生区域将在“河源江东发布”微信公众号上发布,各村(居)、中小学、幼儿园公示栏或学校微信公众号同时公告。
3.学位申请

(一)起始年级(一年级和七年级)学位申请
1.网上登记和申报(6月28日至7月9日)
(1)登记信息:扫描上方二维码,登录“江东新区义务教育招生管理系统”(以下简称招生系统),按照招生系统要求完成在线注册(可通过招生系统内的“操作指引”学习、了解招生系统的操作)。
(2)申报学校:申请人按照招生政策的规定,在招生系统申报入读公办或民办义务教育学校,按照申请人户籍地址、房产地址、居住证(或租住处)住址的其中一项,申报所属区域的1所公办义务教育学校或1所民办义务教育学校。
2.资格审核及录取安排(7月10日至13日)
(1)第一阶段:公办义务教育学校审核录取第一批次(户籍类、政策类)、第二批次(房产类)的申请对象和民办义务教育学校确认报名录取结果。
①户籍类:具有与申请入读学校区域相对应户籍地址的适龄儿童、少年。
②政策类:符合政策性优待对象(烈士、符合条件的现役军人、公安英烈和因公牺牲伤残公安民警、消防救援人员、高层次人才等符合教育优待政策的各类优抚对象)子女。
③房产类:持有与学校招生区域内相对应房产(不含商业用途房产)的适龄儿童少年(“房产”指本人或其父母、祖父母、外祖父母、法定监护人的房产,下同)。
特别说明:户籍类申请人按照户籍地址申报区域所属公办学校。政策类申请人向所在单位申报入学需求,由政策优待对象的单位统一出具入学需求函件并指定专人到新区社会事务局申请登记(不接受个人办理),申请登记通过后,统筹安排到相关学校就读。房产类申请人按照房产地址申报区域所属公办学校,如申报人数超过该区域学校的学位数时,则按入住时间先后顺序予以安排学位。
民办义务教育学校确认招生系统报名结果,未超招生计划人数的学校在系统进行录取操作。超过招生计划人数的学校实行电脑随机派位录取并公示(具体时间另行安排)。未摇中号的申请人可按条件再次申请公办义务教育学校或其他未满计划的民办义务教育学校。
(2)第二阶段:公办义务教育学校审核录取第三批次(随迁子女类)的申请对象和未完成招生计划民办义务教育学校补录。
①持有江东新区居住证(有效期内)的适龄儿童、少年(或其法定监护人),且其父母(或法定监护人)在江东新区购买社保(含养老及医疗保险);
②父母(或法定监护人)在江东新区购买社保(含养老及医疗保险),且在江东新区有合法稳定职业和稳定住所的适龄异地务工人员子女(含港澳居民随迁子女)。
特别说明:申请人按照居住证地址或稳定住所地址申报区域所属公办学校,学校完成户籍类、政策类、房产类的录取后仍有空余学位时,符合以上其中一个条件的方可参与积分入学(附件3)申请学位。按学校空余学位根据积分由高到低录取,录满为止。符合条件但因所申请学校无空余学位未被录取的申请人,由新区社会事务局统筹分流安排至有空余学位的公办学校,凡不服从分流的,返回户籍地解决入学问题。
在民办义务教育学校摇号未被录取且符合入读公办义务教育学校的申请对象,如有入读公办学校的需求,则按照登记信息分类别(户籍或房产类)进行补录,所申报的学校学位已满,将由新区社会事务局统筹,就近分流安排至有空余学位的公办学校。未完成招生计划的民办义务教育学校可通过招生系统进行招生补录。
3.学校现场审核(7月14日至15日)
各学校结合学校工作安排,自行安排时间通知符合入读本校的申请人带好申请材料原件(或电子证件)到学校现场复核。
4.录取结果公示(7月16日至18日)
公办义务教育学校起始年级(一年级和七年级)录取名单将在招生系统及相应学校公示栏公示3天。对公示有异议的,申请人可携带相关材料到学校进行复核。民办义务教育学校安排已录取的学生进行注册,在此期间未注册确认视为放弃该校的学位。
5.领取入学通知及报到注册(7月19日至20日)
公办义务教育学校公布入学名单,对符合入学条件的学生下发入学通知书。申请人可登录系统或到学校进行查询,领取入学通知书,并按学校规定时间到校报到,办理相关入学手续,逾期视为放弃该校的学位。
(二)非起始年级学位申请
新区各公办义务教育学校按照省定班额人数的标准,在7月21日至24日通过招生系统公布学校各年级空余学位情况。民办义务教育阶段学校非起始年级的插班生必须先咨询学校是否符合入学政策,执行先审批再接收原则。不超过当年的招生计划、不超过核定的办学规模、不超大校额和不超大班额的各民办学校可向新区社会事务局提出各年级拟接收插班生的申请计划,经新区社会事务局审核同意限量接收转学插班生,未经审批的民办义务教育学校的转学插班生一律不予办理学籍迁移。
1.申请条件
(1)持有与申请学校相对应户籍地址的(含政策类);
(2)持有与申请学校相对应房屋所有权证的;
(3)随迁子女条件积分入学的。
2.学位申请(7月21日至24日)
申请人登录招生系统,在招生系统按申请条件申报所在区域学校。
3.资格审核(7月25日至26日)
学校和新区社会事务局核验申请人的资格及证明材料后,根据空余学位情况安排学位入学。
4.录取顺序
公、民办义务教育学校有空余学位的,按先户籍类(含政策类)后房产类录取,以上两类招录完成后仍有空余学位,根据申请人的积分高低次序安排学位录取,直至满额为止。
符合条件未被录取的申请人,由新区社会事务局统筹分流到有空余学位的公办学校,凡是不服从分流的,返回户籍地解决入学问题。
4.相关要求
(二)因历史原因无法办理或未办理房屋所有权证的,需提供证明房屋所有权归属的房屋所有权交易公证书、建房批文等法定证件,以及半年内(截至申请日止)的电费、水费、电视、电话等证明材料(含原始发票),并由学校实地调查确属其自有房产并居住半年以上。
(三)持有居住证(有效期内)的申请人,可以相当于积分入学类“住房保障”项满分;购买社保的申请人,社保单位必须是江东新区企事业单位,且期限在五年内(即2019年至2023年内),截至申请日需购买社保半年或以上,购买半年以上不足一年的,按实际缴交月份计分。在江东新区租房居住的必须提供合法、正规的租房合同,并提供房屋租赁税票(截至申请日止)。
(四)民办义务教育学校进行电脑随机摇号录取的申请人在规定时间(公示后3天内)未报名注册确认的人数超过10%(含10%),需再组织申请该校未摇中号的学生进行二次摇号补录,如未注册人数不足10%的,则由学校在申请该校未摇中号的学生中进行自主补录。
(五)新区公办义务教育学校招生区域划分是依据片区生源情况作出的初步划分方案,新区社会事务局可根据实际招生情况作出学区调整或调剂生源。
(六)入学申请人只能向其居住地所在区域内的1所公办(或1所民办)义务教育学校提出申请,不得多校和跨学区申请。若有多校或跨学区申请,或提供虚假证件、资料的,一经查实,取消其公办义务教育学校申请资格。申请人如错过了申报时间或申报期之后迁入的,请于8月26日至27日在招生系统上进行申报,将根据所申报学校的学位情况给予补录或调剂到其他学校。
(七)积分入学申请对象必须是非江东新区户籍适龄儿童少年(含港澳台人员随迁子女)。若有持江东新区户籍申请的,一经发现,将取消其积分入学申请资格。
(八)各公、民办学校在新区社会事务局统筹指导下,按核准的招生计划,同步招生。严禁提前组织线下招生,变相“掐尖”遴选生源。严禁新区义务教育学校无计划、超计划招生,招生结束后,各学校不得擅自招收已被其他学校录取的学生。严禁出现人籍分离、空挂学籍、学籍造假等现象,不得为违规跨区域招收的学生和违规转学学生办理学籍转接。
长按或扫描以下二维码可查看及下载附件:

正在阅读:
家长速览!2023年广东河源市江东新区中小学秋季招生学位申请时间和招生区域公布06-29
家中趣事作文350字09-15
2022年河北交通职业技术学院招聘工作人员19名(报名时间为9月16日~9月26日)09-17
妈妈陪我写作业作文450字07-11
我的外公作文06-22
小学五年级400字周记【三篇】03-24
好小子童年故事读后感600字06-27
小学生心理健康教育班队会教案-小学生心理健康班队会教案三篇09-22
[最有趣的童话故事大全精选]儿童有趣的童话故事精选08-21
四年级我爱元旦作文200字06-20